Suppr超能文献

来自南极洲利文斯顿岛(南纬62°)拜尔斯半岛的根际和土壤宏基因组以及宏基因组组装基因组。

Rhizosphere and soil metagenomes and metagenome-assembled genomes from the Byers Peninsula, Livingston Island (62°S), Antarctica.

作者信息

Berríos-Farías Valentín, Guajardo-Leiva Sergio, Gallardo-Cerda Jorge, Galbán-Malagón Cristóbal, Ballesteros Gabriel, Egas Claudia, Molina-Montenegro Marco, Castro-Nallar Eduardo

机构信息

Departamento de Microbiología, Facultad de Ciencias de la Salud, Universidad de Talca, Campus Talca, Talca, Chile.

Centro de Ecología Integrativa, Universidad de Talca, Campus Talca, Talca, Chile.

出版信息

Microbiol Resour Announc. 2025 Jul 10;14(7):e0017125. doi: 10.1128/mra.00171-25. Epub 2025 Jun 9.

Abstract

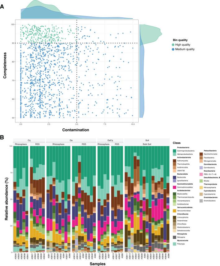
Rhizosphere microbes establish functional interactions with their hosts, impacting plant fitness. To further understand plant effects on microbial composition and functional diversity, we present 52 metagenomes and 1,484 metagenome-assembled genomes (MAGs) from soil and the rhizosphere of and .

摘要

根际微生物与宿主建立功能相互作用,影响植物健康。为了进一步了解植物对微生物组成和功能多样性的影响,我们展示了来自土壤以及[具体植物1]和[具体植物2]根际的52个宏基因组和1484个宏基因组组装基因组(MAG)。

https://cdn.ncbi.nlm.nih.gov/pmc/blobs/484c/12243570/09ae7356474d/mra.00171-25.f001.jpg

文献AI研究员

20分钟写一篇综述,助力文献阅读效率提升50倍。

立即体验

用中文搜PubMed

大模型驱动的PubMed中文搜索引擎

马上搜索

文档翻译

学术文献翻译模型,支持多种主流文档格式。

立即体验