Suppr超能文献

孤儿型ATTAAT特异性甲基转移酶M.Hpy99XIX在参与铁代谢的基因的协调调控中起核心作用。

The orphan ATTAAT-specific methyltransferase M.Hpy99XIX plays a central role in the coordinated regulation of genes involved in iron metabolism.

作者信息

Gottschall Wilhelm, Ailloud Florent, Josenhans Christine, Suerbaum Sebastian

机构信息

Medical Microbiology and Hospital Epidemiology , Max von Pettenkofer Institute, Faculty of Medicine, LMU Munich, Munich, Germany.

Partner Site Munich, German Center for Infection Research (DZIF), Munich, Germany.

出版信息

mBio. 2025 Jul 9;16(7):e0120925. doi: 10.1128/mbio.01209-25. Epub 2025 Jun 9.

Abstract

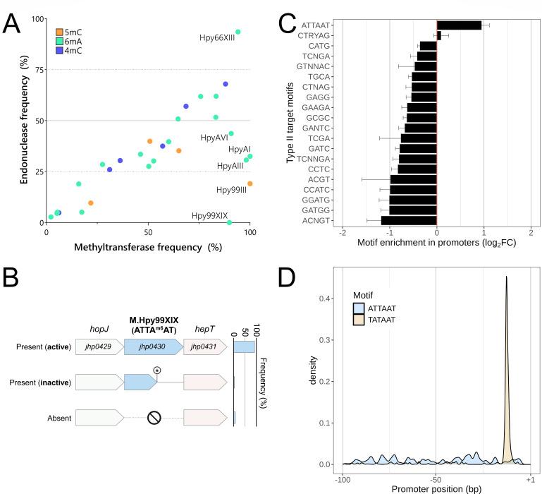
genomes contain a large and variable portfolio of methyltransferases (MTases), creating a highly diverse methylome. Here, we characterize a highly conserved ATTAAT-specific MTase, M.Hpy99XIX ( strain J99, alternative designations in other strains, M.HpyAVII and M.HpyPVII), the only MTase never associated with an endonuclease ("orphan" MTase). Inactivation of M.Hpy99XIX resulted in a significant change in the transcription of >100 genes, despite the fact that only a small subset of their promoter regions contained an ATTAAT target motif. Patterns of transcriptional change showed significant correlations with changes reported for mutants in the regulators involved in iron regulation. MTase inactivation also caused a higher susceptibility to diverse metal ions as well as iron chelation and oxidative stress. These phenotypes could be traced back to the methylation of single motifs in the promoter regions of iron transporters and . Altogether, methylation of individual motifs in promoters can have a large downstream effect, causing major changes to metabolic pathways. These findings suggest that the methylome represents a universal and dynamic interface connecting genome diversity and transcriptional regulation. Very recently, a new ecospecies of , Hardy, has been reported. M.Hpy99XIX is present in the majority of "normal" (Ubiquitous) strains, whereas no single Hardy strain contained this gene, consistent with other reported differences between Hardy and Ubiquitous strains related to iron/metal homeostasis. ATTAAT methylation is intricately connected with the bacterial transcriptional network, highlighting the important role of bacterial epigenetic modifications in bacterial physiology and pathogenesis.IMPORTANCE has one of the largest repertoires of methyltransferases. Methylation has been associated with multiple functions in , including the defense against foreign DNA and transcriptional regulation. Regulation of gene expression by methylation has the potential to influence many distant genes across the genome via target motifs in proximity to transcription start sites. Here, we sought to understand the role of M.Hpy99XIX, an orphan methyltransferase targeting the ATTAAT motif that is highly conserved in . We show that by directly regulating specific genes involved in iron uptake via methylated ATTAAT motifs, M.Hpy99XIX has a significant effect on iron homeostasis by triggering the canonical iron regulatory pathway. Furthermore, we show that M.Hpy99XIX appears to have been acquired after the split between the two ecospecies of , suggesting that its role in the tuning of iron homeostasis might have contributed to this divergence.

摘要

基因组包含大量且多样的甲基转移酶(MTases)组合,从而形成了高度多样化的甲基化组。在此,我们对一种高度保守的特异性识别ATTAAT的MTase,即M.Hpy99XIX(J99菌株,在其他菌株中的替代名称为M.HpyAVII和M.HpyPVII)进行了表征,它是唯一一种从未与核酸内切酶相关联的MTase(“孤儿”MTase)。M.Hpy99XIX的失活导致100多个基因的转录发生显著变化,尽管其启动子区域中只有一小部分含有ATTAAT靶基序。转录变化模式与铁调节相关调控因子突变体所报道的变化呈现出显著相关性。MTase失活还导致对多种金属离子以及铁螯合和氧化应激的敏感性增加。这些表型可追溯到铁转运蛋白 和 的启动子区域中单个基序的甲基化。总体而言,启动子中单个基序的甲基化可产生较大的下游效应,导致代谢途径发生重大变化。这些发现表明,甲基化组代表了连接基因组多样性和转录调控的一个普遍且动态的界面。最近,已报道了一种新的生态种,即Hardy。M.Hpy99XIX存在于大多数“正常”(普遍存在)的 菌株中,而没有一个Hardy菌株含有该基因,这与其他报道的Hardy菌株和普遍存在菌株之间在铁/金属稳态方面的差异一致。ATTAAT甲基化与细菌转录网络紧密相连,突出了细菌表观遗传修饰在细菌生理学和发病机制中的重要作用。重要性 拥有最大的甲基转移酶库之一。甲基化与 中的多种功能相关,包括对外源DNA的防御和转录调控。通过甲基化进行的基因表达调控有可能通过转录起始位点附近的靶基序影响全基因组中许多距离较远的基因。在此,我们试图了解M.Hpy99XIX的作用,它是一种靶向ATTAAT基序的孤儿甲基转移酶,在 中高度保守。我们表明,通过经由甲基化的ATTAAT基序直接调控参与铁摄取的特定基因,M.Hpy99XIX通过触发经典的铁调节途径对铁稳态产生显著影响。此外,我们表明M.Hpy99XIX似乎是在 的两个生态种分裂之后获得的,这表明其在调节铁稳态中的作用可能促成了这种分化。

https://cdn.ncbi.nlm.nih.gov/pmc/blobs/6b06/12239561/8cde8ac2aba0/mbio.01209-25.f001.jpg

文献AI研究员

20分钟写一篇综述,助力文献阅读效率提升50倍。

立即体验

用中文搜PubMed

大模型驱动的PubMed中文搜索引擎

马上搜索

文档翻译

学术文献翻译模型,支持多种主流文档格式。

立即体验