Suppr超能文献

衰老角膜上皮中表观遗传噪声的积累及其可能机制。

Accumulation of Epigenetic Noise in the Aging Corneal Epithelium and Its Possible Mechanism.

作者信息

Dvoriantchikova Galina, Fleishaker Michelle, Ivanov Dmitry

机构信息

Bascom Palmer Eye Institute, Department of Ophthalmology, University of Miami Miller School of Medicine, Miami, Florida, USA.

Bascom Palmer Eye Institute, Department of Ophthalmology, Department of Microbiology and Immunology, University of Miami Miller School of Medicine, Miami, Florida, USA.

出版信息

FASEB J. 2025 Jun 15;39(11):e70699. doi: 10.1096/fj.202500954R.

Abstract

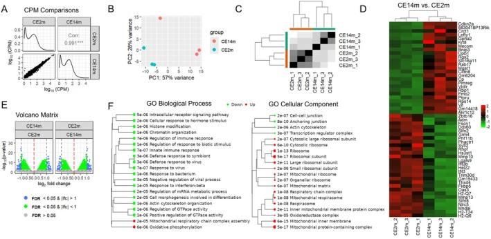
The cornea is the eye's "window" and plays an important role in vision. Aging has a substantial impact on corneal function by reducing the ability of corneal cells to protect the eye, refract light, and repair itself. In this study, we investigated DNA methylation patterns and the activity of the DNMT and TET families, which are responsible for shaping these patterns, in the aging corneal epithelium. To this end, we used corneal epithelial cell sheets detached from the corneas of 2- and 14-month-old mice to study gene expression, DNA methylation, and DNA hydroxymethylation. We detected significant changes in gene expression in aging corneal epithelial cells. Our data indicate that aging leads to significant changes in the methylation of individual cytosines and large DNA regions, which were similar to those shown for other aging tissues. We observed reduced expression of genes from the DNMT and TET families and reduced DNA hydroxymethylation levels in the corneal epithelium of 14-month-old mice compared to 2-month-old mice. These data indicate that the activity of TET enzymes is reduced in the corneal epithelium during aging. Thus, we found an accumulation of epigenetic noise in the aging corneal epithelium, manifested by increases and decreases in DNA methylation levels, which may be caused by decreased activity of TET enzymes. We propose that the observed age-related changes in the corneal epithelium reflect epigenetic changes occurring in the limbal epithelial stem cells.

摘要

角膜是眼睛的“窗户”,在视觉中起着重要作用。衰老通过降低角膜细胞保护眼睛、折射光线和自我修复的能力,对角膜功能产生重大影响。在本研究中,我们调查了衰老角膜上皮中DNA甲基化模式以及负责塑造这些模式的DNMT和TET家族的活性。为此,我们使用从2个月和14个月大的小鼠角膜分离的角膜上皮细胞片来研究基因表达、DNA甲基化和DNA羟甲基化。我们在衰老的角膜上皮细胞中检测到基因表达的显著变化。我们的数据表明,衰老导致单个胞嘧啶和大片段DNA区域甲基化的显著变化,这与其他衰老组织中显示的变化相似。与2个月大的小鼠相比,我们观察到14个月大的小鼠角膜上皮中DNMT和TET家族基因的表达降低,DNA羟甲基化水平降低。这些数据表明,衰老过程中角膜上皮中TET酶的活性降低。因此,我们发现衰老的角膜上皮中存在表观遗传噪声的积累,表现为DNA甲基化水平的增加和降低,这可能是由TET酶活性降低引起的。我们提出,在角膜上皮中观察到的与年龄相关的变化反映了角膜缘上皮干细胞中发生的表观遗传变化。

https://cdn.ncbi.nlm.nih.gov/pmc/blobs/3e94/12147993/77a032f4b420/FSB2-39-e70699-g005.jpg

文献AI研究员

20分钟写一篇综述,助力文献阅读效率提升50倍。

立即体验

用中文搜PubMed

大模型驱动的PubMed中文搜索引擎

马上搜索

文档翻译

学术文献翻译模型,支持多种主流文档格式。

立即体验