Suppr超能文献

规避光热疗法致命弱点的双激光“808和1064纳米”策略。

Dual-laser "808 and 1,064 nm" strategy that circumvents the Achilles' heel of photothermal therapy.

作者信息

Ding Qihang, Liu Jiqiang, Wang Yue, Kim Jungryun, Huang Zhihui, Lee Yubin, Zhou Hui, Zhang Pengfei, Sessler Jonathan L, Kim Jong Seung

机构信息

Department of Chemistry, Korea University, Seoul 02841, Korea.

Guangdong Key Laboratory of Nanomedicine, Chinese Academy of Sciences-Hong Kong Joint Lab for Biomaterials, Chinese Academy of Sciences Key Laboratory of Biomedical Imaging Science and System, Center for Nanomedicine and Nanobiotechnology, Institute of Biomedicine and Biotechnology, Shenzhen Institutes of Advanced Technology, Chinese Academy of Sciences, Shenzhen 518055, China.

出版信息

Proc Natl Acad Sci U S A. 2025 Jun 17;122(24):e2503574122. doi: 10.1073/pnas.2503574122. Epub 2025 Jun 9.

Abstract

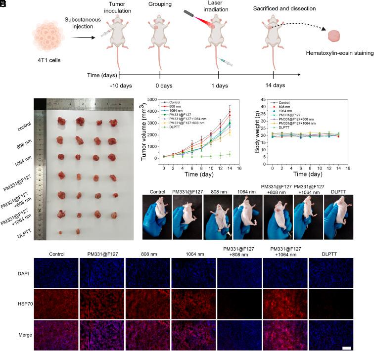
Breast cancer has now overtaken lung cancer as the "world's leading cancer," yet detecting and implementing effective therapies remains a significant challenge. Substantial advances have been made in photothermal therapy (PTT), where photosensitizers use photonic energy to induce localized hyperthermia for cancer eradication. This pioneering approach is gaining traction in clinical settings. However, traditional PTT faces inherent limitations, including the risk of damage to neighboring healthy tissues and potential inflammatory responses due to overheating. Drawing inspiration from the distinct characteristics of aggregation-induced emission the small molecule, PM331, was chosen for study. This donor-acceptor-donor system displays good photothermal conversion efficiencies (40% and 66%) upon excitation at 808 nm and 1,064 nm, respectively. It is also characterized by attractive optical features in the second near-infrared (NIR-II) window. Using nanoparticles containing PM331, , we have developed a PTT strategy, termed dual-laser PTT (DLPTT), that involves successive excitation using 808 nm and 1,064 nm lasers guided by both NIR-II fluorescence and photoacoustic imaging. The DLPTT strategy involves two steps. First, it initiates DNA damage and downregulates heat shock protein expression as the result of an initial brief irradiation with an 808 nm laser. This is then followed by irradiation with a 1,064 nm laser to ablate tumor cells while minimizing inflammation and harm to surrounding healthy tissues. Based on the findings reported here, we suggest that DLPTT could represent an attractive approach to precision medicine and one that could make PTT more amenable to clinical implementation.

摘要

乳腺癌现已取代肺癌成为“全球头号癌症”,然而,检测并实施有效的治疗方法仍是一项重大挑战。光热疗法(PTT)已取得了实质性进展,其中光敏剂利用光子能量诱导局部热疗以根除癌症。这种开创性的方法在临床环境中越来越受到关注。然而,传统的光热疗法存在固有的局限性,包括损伤邻近健康组织的风险以及因过热引发的潜在炎症反应。受聚集诱导发光小分子独特特性的启发,我们选择了PM331进行研究。这种供体-受体-供体系统在分别用808 nm和1064 nm激发时,显示出良好的光热转换效率(分别为40%和66%)。它在第二个近红外(NIR-II)窗口还具有吸引人的光学特性。我们利用含有PM331的纳米颗粒,开发了一种光热疗法策略,称为双激光光热疗法(DLPTT),该策略涉及在近红外二区荧光和光声成像引导下,先后使用808 nm和1064 nm激光进行激发。双激光光热疗法策略包括两个步骤。首先,通过用808 nm激光进行初始短暂照射,引发DNA损伤并下调热休克蛋白表达。然后,再用1064 nm激光进行照射,以消融肿瘤细胞,同时将炎症和对周围健康组织的损害降至最低。基于此处报告的研究结果,我们认为双激光光热疗法可能是一种有吸引力的精准医疗方法,并且能够使光热疗法更易于临床应用。

https://cdn.ncbi.nlm.nih.gov/pmc/blobs/d049/12184662/6226f69221a7/pnas.2503574122sch01.jpg

文献AI研究员

20分钟写一篇综述,助力文献阅读效率提升50倍。

立即体验

用中文搜PubMed

大模型驱动的PubMed中文搜索引擎

马上搜索

文档翻译

学术文献翻译模型,支持多种主流文档格式。

立即体验