Suppr超能文献

PARP12介导的单ADP核糖基化作为坏死性凋亡和凋亡的一个检查点。

PARP12-mediated mono-ADP-ribosylation as a checkpoint for necroptosis and apoptosis.

作者信息

Huang Xin, Li Fangxia, Liu Lin, Li Yanxia, Zhang Mengmeng, Ma Guoming, Gao Ying, Shan Bing, Liang Xiaozhen, Yuan Junying, Pan Heling

机构信息

Interdisciplinary Research Center on Biology and Chemistry, Shanghai Institute of Organic Chemistry, Chinese Academy of Sciences, Shanghai 201203, China.

University of Chinese Academy of Sciences, Beijing 100049, China.

出版信息

Proc Natl Acad Sci U S A. 2025 Jun 17;122(24):e2426660122. doi: 10.1073/pnas.2426660122. Epub 2025 Jun 9.

Abstract

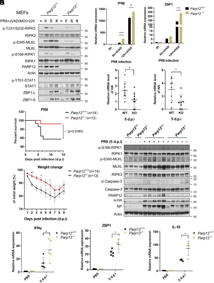
Necroptosis and apoptosis are two alternatively regulated cell death pathways. Activation of RIPK1 upon engagement of TNFR1 by TNFα may promote necroptosis by interacting with RIPK3 or apoptosis by activating caspases. RIPK1 is extensively regulated by a variety of dynamic posttranslational modifications which control its kinase activity and formation of downstream complexes to mediate necroptosis and apoptosis. Here, we investigate the functional significance and mechanism by which PARP12, a mono-ADP-ribosyltransferase, interacts with RIPK1 and RIPK3 in cells stimulated by IFNγ and TNFα. We show that PARP12 catalyzes the mono-ADP-ribosylation (MARylation) of RIPK1 in both the intermediate domain and the kinase domain, as well as the MARylation of RIPK3. PARP12 deficiency reduces necroptosis by inhibiting the activation of RIPK1 kinase and its interaction with RIPK3, as well as sensitizes to apoptosis by promoting the binding of RIPK1 with caspase-8. Thus, upon induction by IFNs, PARP12 may function as a cellular checkpoint that controls RIPK1 to promote necroptosis and inhibit apoptosis. Importantly, while PARP12 is a known interferon-stimulated gene (ISG), PARP12 deficiency promotes the expression of a subset of ISGs and confers protection against influenza A virus-induced mortality in mice. Our study demonstrates that PARP12 is an important modulator of cellular antiviral response.

摘要

坏死性凋亡和凋亡是两种受不同调控的细胞死亡途径。肿瘤坏死因子α(TNFα)与肿瘤坏死因子受体1(TNFR1)结合后,受体相互作用蛋白激酶1(RIPK1)的激活可通过与受体相互作用蛋白激酶3(RIPK3)相互作用促进坏死性凋亡,或通过激活半胱天冬酶促进凋亡。RIPK1受到多种动态翻译后修饰的广泛调控,这些修饰控制其激酶活性以及下游复合物的形成,以介导坏死性凋亡和凋亡。在此,我们研究了单ADP核糖基转移酶PARP12在γ干扰素(IFNγ)和TNFα刺激的细胞中与RIPK1和RIPK3相互作用的功能意义及机制。我们发现,PARP12催化RIPK1中间结构域和激酶结构域的单ADP核糖基化(MARylation),以及RIPK3的MARylation。PARP12缺陷通过抑制RIPK1激酶的激活及其与RIPK3的相互作用来减少坏死性凋亡,并通过促进RIPK1与半胱天冬酶-8的结合使细胞对凋亡更敏感。因此,在IFN诱导下,PARP12可能作为一个细胞检查点,控制RIPK1以促进坏死性凋亡并抑制凋亡。重要的是,虽然PARP12是一种已知的干扰素刺激基因(ISG),但PARP12缺陷会促进一部分ISG的表达,并赋予小鼠抵抗甲型流感病毒诱导死亡的能力。我们的研究表明,PARP12是细胞抗病毒反应的重要调节因子。

https://cdn.ncbi.nlm.nih.gov/pmc/blobs/483e/12184365/6c0d2f94d25f/pnas.2426660122fig01.jpg

相似文献

1
PARP12-mediated mono-ADP-ribosylation as a checkpoint for necroptosis and apoptosis.
Proc Natl Acad Sci U S A. 2025 Jun 17;122(24):e2426660122. doi: 10.1073/pnas.2426660122. Epub 2025 Jun 9.
3
RIPK3-Mediated Necroptosis Drives Macrophage Infiltration and Corneal Neovascularization After Alkali Burn.
Invest Ophthalmol Vis Sci. 2025 Jun 2;66(6):54. doi: 10.1167/iovs.66.6.54.
5
The autophagy protein RUBCNL/PACER represses RIPK1 kinase-dependent apoptosis and necroptosis.
Autophagy. 2024 Nov;20(11):2444-2459. doi: 10.1080/15548627.2024.2367923. Epub 2024 Jul 3.
8
From RIPK1 to Necroptosis: Pathogenic Mechanisms in Neurodegenerative Diseases.
Neurochem Res. 2025 Jun 10;50(3):194. doi: 10.1007/s11064-025-04448-1.
9
Systemic treatments for metastatic cutaneous melanoma.
Cochrane Database Syst Rev. 2018 Feb 6;2(2):CD011123. doi: 10.1002/14651858.CD011123.pub2.
10
Viral RNA at Two Stages of Reovirus Infection Is Required for the Induction of Necroptosis.
J Virol. 2017 Feb 28;91(6). doi: 10.1128/JVI.02404-16. Print 2017 Mar 15.

本文引用的文献

2
The RIPK1 death domain restrains ZBP1- and TRIF-mediated cell death and inflammation.
Immunity. 2024 Jul 9;57(7):1497-1513.e6. doi: 10.1016/j.immuni.2024.04.016. Epub 2024 May 13.
3
Necroptosis blockade prevents lung injury in severe influenza.
Nature. 2024 Apr;628(8009):835-843. doi: 10.1038/s41586-024-07265-8. Epub 2024 Apr 10.
4
PARP5A and RNF146 phase separation restrains RIPK1-dependent necroptosis.
Mol Cell. 2024 Mar 7;84(5):938-954.e8. doi: 10.1016/j.molcel.2023.12.041. Epub 2024 Jan 24.
5
PARP12 is required to repress the replication of a Mac1 mutant coronavirus in a cell- and tissue-specific manner.
J Virol. 2023 Sep 28;97(9):e0088523. doi: 10.1128/jvi.00885-23. Epub 2023 Sep 11.
7
Molecular mechanism of RIPK1 and caspase-8 in homeostatic type I interferon production and regulation.
Cell Rep. 2022 Oct 4;41(1):111434. doi: 10.1016/j.celrep.2022.111434.
8
Caspase-8 and FADD prevent spontaneous ZBP1 expression and necroptosis.
Proc Natl Acad Sci U S A. 2022 Oct 11;119(41):e2207240119. doi: 10.1073/pnas.2207240119. Epub 2022 Oct 3.
9
Tankyrase-mediated ADP-ribosylation is a regulator of TNF-induced death.
Sci Adv. 2022 May 13;8(19):eabh2332. doi: 10.1126/sciadv.abh2332. Epub 2022 May 11.
10
Genetic Regulation of RIPK1 and Necroptosis.
Annu Rev Genet. 2021 Nov 23;55:235-263. doi: 10.1146/annurev-genet-071719-022748.

文献AI研究员

20分钟写一篇综述,助力文献阅读效率提升50倍。

立即体验

用中文搜PubMed

大模型驱动的PubMed中文搜索引擎

马上搜索

文档翻译

学术文献翻译模型,支持多种主流文档格式。

立即体验