Suppr超能文献

骨髓间充质干细胞与miR181-a联合治疗对抗多发性硬化症的协同潜力。

Synergistic potential of bone marrow mesenchymal stem cells and miR181-a combinational therapy against multiple sclerosis.

作者信息

Xiu Xin, Chen Sijia, Liu Yumei, Sun Bo, Li Hulun, Zhang Sifan, Yang Xixi, Wei Yu, Peng Xichen, Wang Yan, Wang Yanping, Wu Junfeng, Zhang Yao, Mu Lili, Kong Qingfei, Liu Xijun

机构信息

Department of Neurobiology, School of Basic Medical Sciences, Harbin Medical University, Harbin, 150081, Heilongjiang, China.

Key Laboratory of Preservation of Human Genetic Resources and Disease Control in China, Harbin Medical University, Ministry of Education, Harbin, 150081, China.

出版信息

Stem Cell Res Ther. 2025 Jun 9;16(1):300. doi: 10.1186/s13287-025-04401-7.

Abstract

BACKGROUND

Multiple sclerosis (MS) is a progressive autoimmune disease characterized by massive inflammatory infiltration, demyelination, and subsequent axonal injury and neuronal damage in the central nervous system (CNS). The etiology of MS remains unclear and there is not yet a definitive therapeutic schedule for the disease. Bone marrow mesenchymal stem cells (BMSCs), exhibiting neuroimmune-modulatory functions to alleviate various autoimmune diseases, show great potential in the treatment of MS. However, the instability of BMSCs-mediated immunosuppression in vivo has limited their application. MiR181-a, a positive regulator of immune balance, which has a preference for T cells and B cells differentiation, but degrade rapidly upon entering systemic circulation due to their unstable molecular structure.

METHODS

We propose a synergistic therapy approach that combines the penetrative targeting capability of BMSCs with the immuno-modulatory effects of miR181-a by overexpressing miR181-a to BMSCs through lentivirus packaging system. With this strategy, on the basis of the establishment of the experimental autoimmune encephalomyelitis (EAE) model, miR181-a overexpressing BMSCs (miR181a-BMSCs) would have a stronger immuno-modulatory treatment benefit, in terms of attenuating MS development.

RESULTS

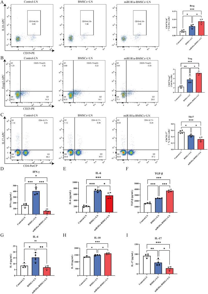
Indicate that this method prolongs the modulatory effects of BMSCs and resulted in significantly enhancements of the proliferation of regulatory B cells (Bregs), regulatory T cells (Tregs) and the inhibition of Th17 cells compared to the traditional BMSCs group. Moreover, 10-fold miRNA's concentration in the exosome of miR181a-BMSCs, leading to an increased duration of miRNAs to exert their biological effects. By immunotherapy and synergistic treatment, the effectiveness of the treatment is significantly enhanced, showing consistent results in different groups of the animal model.

CONCLUSIONS

This strategy takes advantage of BMSCs and miRNA and thus presents an effective synergistic strategy for the treatment of autoimmune diseases.

摘要

背景

多发性硬化症(MS)是一种进行性自身免疫性疾病,其特征是中枢神经系统(CNS)出现大量炎性浸润、脱髓鞘,以及随后的轴突损伤和神经元损伤。MS的病因尚不清楚,目前尚无针对该疾病的确切治疗方案。骨髓间充质干细胞(BMSCs)具有神经免疫调节功能,可缓解各种自身免疫性疾病,在MS治疗中显示出巨大潜力。然而,BMSCs介导的体内免疫抑制的不稳定性限制了它们的应用。MiR181-a是免疫平衡的正调节剂,对T细胞和B细胞分化有偏好,但由于其分子结构不稳定,进入体循环后会迅速降解。

方法

我们提出了一种协同治疗方法,通过慢病毒包装系统将miR181-a过表达于BMSCs,将BMSCs的穿透靶向能力与miR181-a的免疫调节作用相结合。采用该策略,在建立实验性自身免疫性脑脊髓炎(EAE)模型的基础上,过表达miR181-a的BMSCs(miR181a-BMSCs)在减轻MS发展方面将具有更强的免疫调节治疗益处。

结果

表明该方法延长了BMSCs的调节作用,与传统BMSCs组相比,显著增强了调节性B细胞(Bregs)、调节性T细胞(Tregs)的增殖,并抑制了Th17细胞。此外,miR181a-BMSCs外泌体中miRNA的浓度提高了10倍,导致miRNA发挥生物学作用的持续时间增加。通过免疫治疗和协同治疗,治疗效果显著增强,在动物模型的不同组中显示出一致的结果。

结论

该策略利用了BMSCs和miRNA,因此为自身免疫性疾病的治疗提供了一种有效的协同策略。

https://cdn.ncbi.nlm.nih.gov/pmc/blobs/b746/12150487/49d7961079eb/13287_2025_4401_Fig7_HTML.jpg

文献AI研究员

20分钟写一篇综述,助力文献阅读效率提升50倍。

立即体验

用中文搜PubMed

大模型驱动的PubMed中文搜索引擎

马上搜索

文档翻译

学术文献翻译模型,支持多种主流文档格式。

立即体验