Suppr超能文献

EZH1缺陷通过激活脓毒症相关性肝损伤中的NRF2来促进铁死亡抗性。

EZH1 deficiency promotes ferroptosis resistance by activating NRF2 in sepsis-associated liver injury.

作者信息

Mei Meihua, You Ying, Tan Ningxin, He Xiaoshun, Huang Junqi

机构信息

Organ Transplant Center, The First Affiliated Hospital, Sun Yat-Sen University, Guangzhou, 510080, People's Republic of China.

Guangdong Provincial Key Laboratory of Organ Medicine, Guangzhou, 510080, People's Republic of China.

出版信息

Clin Epigenetics. 2025 Jun 9;17(1):96. doi: 10.1186/s13148-025-01892-2.

Abstract

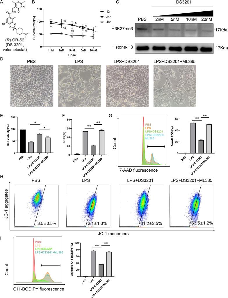
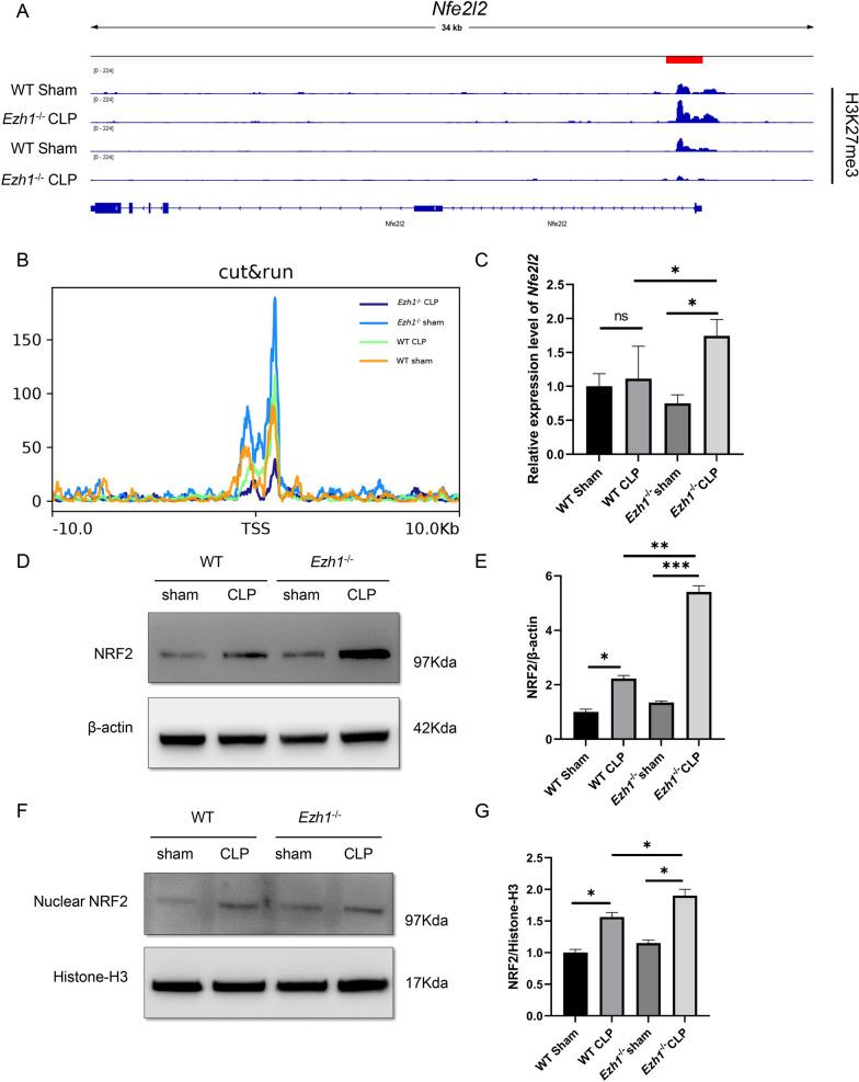
Sepsis-associated acute liver injury (SALI) is a major clinical complication of sepsis due to excessive, unfettered inflammation. In recent years, the role of epigenetic regulatory mechanisms in SALI has been gradually emphasized. Here, we investigated the effects of a Histone-lysine N-methyltransferase EZH1 (Enhancer of zeste homolog 1) inhibition on promoting ferroptosis resistance to activate nuclear factor, erythroid derived 2, like 2 (NRF2) in SALI. We found that EZH1 deficiency improved animal survival in lethal sepsis. EZH1 deficiency mice exhibited alleviated SALI with decreased hepatocellular ferroptosis. EZH1 deficiency attenuated the H3K27me3 modification in the Nfe2l2 promoter, lending to the increased expression and nuclear translocation of NRF2. In the in vitro, LPS-induced ferroptosis model, EZH1 inhibitor DS3201 exhibited an anti-ferroptosis effect, which was reversed NRF2 inhibitor ML385. These findings indicate that EZH1 deficiency or inhibition with DS3201 alleviates ferroptosis in the liver by activating the NRF2, and it is suggested that targeting EZH1 may be a new therapeutic strategy in SALI.

摘要

脓毒症相关急性肝损伤(SALI)是脓毒症因过度、不受控制的炎症反应而导致的主要临床并发症。近年来,表观遗传调控机制在SALI中的作用逐渐受到重视。在此,我们研究了组蛋白赖氨酸N-甲基转移酶EZH1(zeste同源物增强子1)抑制对促进铁死亡抗性以激活SALI中核因子红细胞衍生2样2(NRF2)的影响。我们发现EZH1缺陷可提高致死性脓毒症动物的存活率。EZH1缺陷小鼠的SALI减轻,肝细胞铁死亡减少。EZH1缺陷减弱了Nfe2l2启动子中的H3K27me3修饰,导致NRF2表达增加和核转位。在体外LPS诱导的铁死亡模型中,EZH1抑制剂DS3201表现出抗铁死亡作用,而NRF2抑制剂ML385可逆转此作用。这些发现表明,EZH1缺陷或用DS3201抑制可通过激活NRF2减轻肝脏铁死亡,提示靶向EZH1可能是SALI的一种新治疗策略。

https://cdn.ncbi.nlm.nih.gov/pmc/blobs/dc16/12147250/2501beb25c63/13148_2025_1892_Fig1_HTML.jpg

文献AI研究员

20分钟写一篇综述,助力文献阅读效率提升50倍。

立即体验

用中文搜PubMed

大模型驱动的PubMed中文搜索引擎

马上搜索

文档翻译

学术文献翻译模型,支持多种主流文档格式。

立即体验