Suppr超能文献

利用血液多组学数据预测轻度认知障碍

Prediction of mild cognitive impairment using blood multi-omics data.

作者信息

Zhang Daniel Frank, Bayrak Cigdem Sevim, Zeng Qi, Wang Minghui, Zhang Bin

机构信息

Mount Sinai Center for Transformative Disease Modeling, Icahn School of Medicine at Mount Sinai, New York, NY, United States.

Department of Computer Science, Rice University, Houston, TX, United States.

出版信息

Front Genet. 2025 May 26;16:1552063. doi: 10.3389/fgene.2025.1552063. eCollection 2025.

Abstract

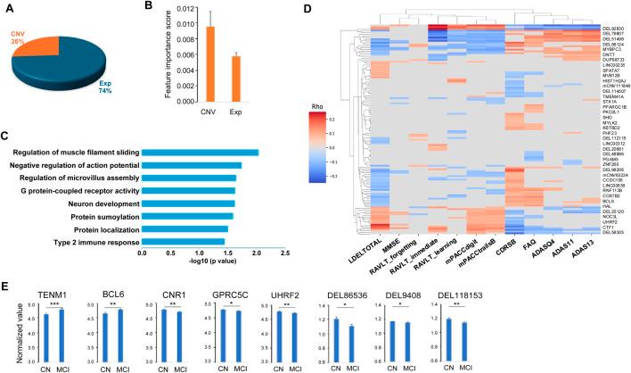
Mild cognitive impairment (MCI) represents an initial phase of memory or other cognitive function decline and is viewed as an intermediary stage between normal aging and Alzheimer's disease (AD), the most prevalent type of dementia. Individuals with MCI face a heightened risk of progressing to AD, and early detection of MCI can facilitate the prevention of such progression through timely interventions. Nonetheless, diagnosing MCI is challenging because its symptoms can be subtle and are easily missed. Using genomic data from blood samples has been proposed as a non-invasive and cost-efficient approach to build machine learning predictive models for assisting MCI diagnosis. However, these models often exhibit poor performance. In this study, we developed an XGBoost-based machine learning model with AUC (the Area Under the receiver operating characteristic Curve) of 0.9398 utilizing gene expression and copy number variation (CNV) data from patient blood samples. We demonstrated, for the first time, that data at a genome structure level such as CNVs could be as informative as gene expression data to classify MCI patients from normal controls. We identified 149 genomic features that are important for MCI prediction. Notably, these features are enriched in the pathways associated with neurodegenerative diseases, such as neuron development and G protein-coupled receptor activity. Overall, our study not only demonstrates the effectiveness of utilizing blood sample-based multi-omics for predicting MCI, but also provides insights into crucial molecular characteristics of MCI.

摘要

轻度认知障碍(MCI)是记忆或其他认知功能衰退的初始阶段,被视为正常衰老与阿尔茨海默病(AD,最常见的痴呆类型)之间的中间阶段。患有MCI的个体发展为AD的风险更高,早期检测MCI有助于通过及时干预预防这种进展。然而,诊断MCI具有挑战性,因为其症状可能很细微,容易被忽视。利用血液样本的基因组数据被提议作为一种非侵入性且经济高效的方法,来构建用于辅助MCI诊断的机器学习预测模型。然而,这些模型的性能往往较差。在本研究中,我们利用患者血液样本中的基因表达和拷贝数变异(CNV)数据,开发了一种基于XGBoost的机器学习模型,其曲线下面积(AUC)为0.9398。我们首次证明,诸如CNV等基因组结构水平的数据在将MCI患者与正常对照进行分类时,与基因表达数据一样具有信息价值。我们确定了149个对MCI预测很重要的基因组特征。值得注意的是,这些特征在与神经退行性疾病相关的通路中富集,如神经元发育和G蛋白偶联受体活性。总体而言,我们的研究不仅证明了利用基于血液样本的多组学预测MCI的有效性,还为MCI的关键分子特征提供了见解。

https://cdn.ncbi.nlm.nih.gov/pmc/blobs/27b1/12146786/c30c7c3b1c0b/fgene-16-1552063-g001.jpg

文献AI研究员

20分钟写一篇综述,助力文献阅读效率提升50倍。

立即体验

用中文搜PubMed

大模型驱动的PubMed中文搜索引擎

马上搜索

文档翻译

学术文献翻译模型,支持多种主流文档格式。

立即体验