Suppr超能文献

由GTSF1同源物Tpp介导的大量piRNA产生确保了茄子蛋白的定位和生殖质组装。

Abundant piRNA production mediated by the GTSF1 homolog Tpp ensures Aubergine localization and germ plasm assembly.

作者信息

Kina Hirono, Izumi Natsuko, Hanyu-Nakamura Kazuko, Yoshitani Takashi, Yamane Mariko, Niwa Hitoshi, Tomari Yukihide, Nakamura Akira

机构信息

Department of Germline Development, Institute of Molecular Embryology and Genetics, Kumamoto University, Kumamoto 860-0811, Japan.

Department of Germline Development, Graduate School of Pharmaceutical Sciences, Kumamoto University, Kumamoto 862-0973, Japan.

出版信息

Proc Natl Acad Sci U S A. 2025 Jun 17;122(24):e2419375122. doi: 10.1073/pnas.2419375122. Epub 2025 Jun 10.

Abstract

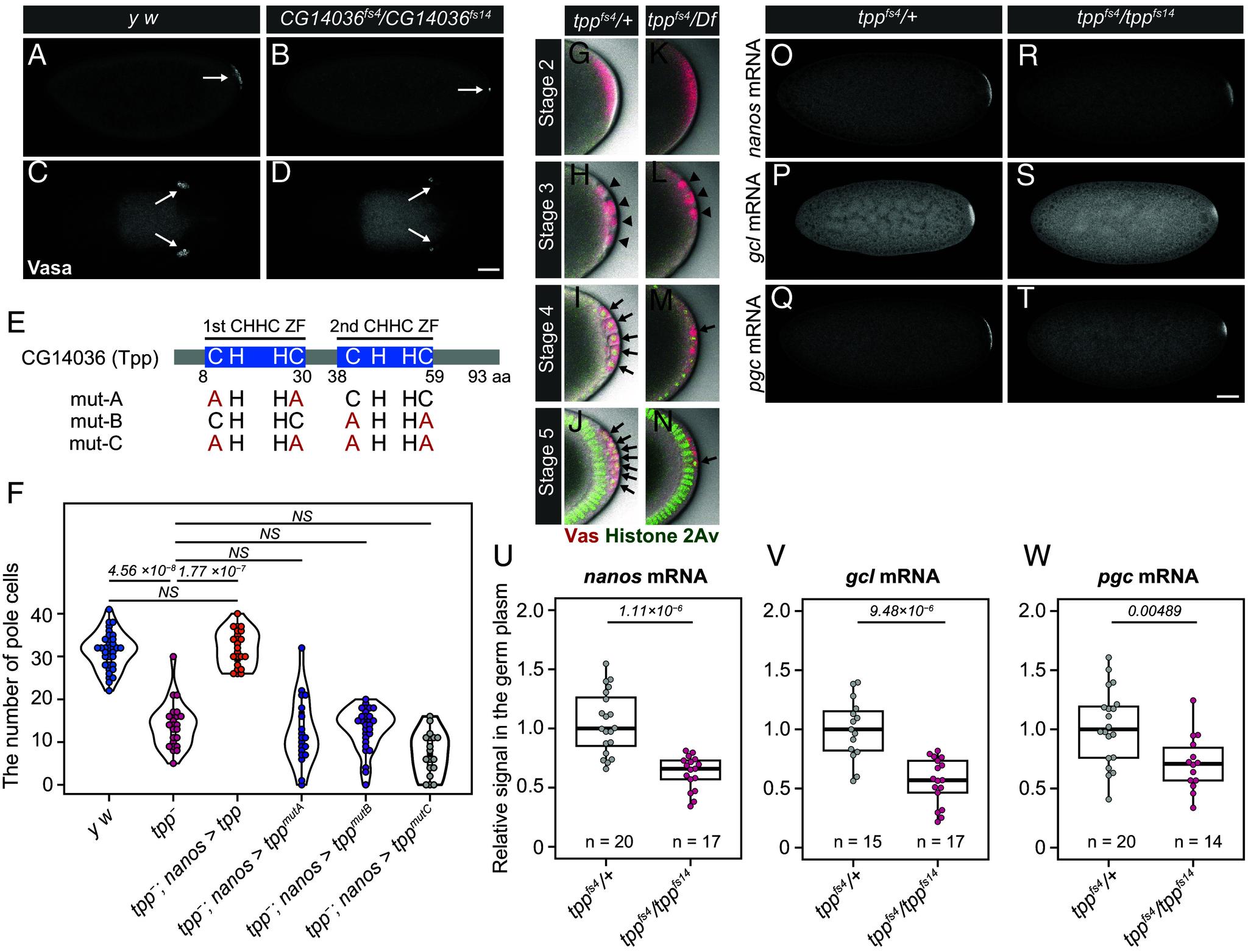
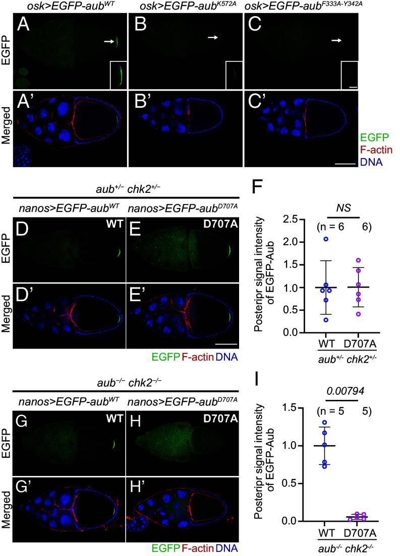
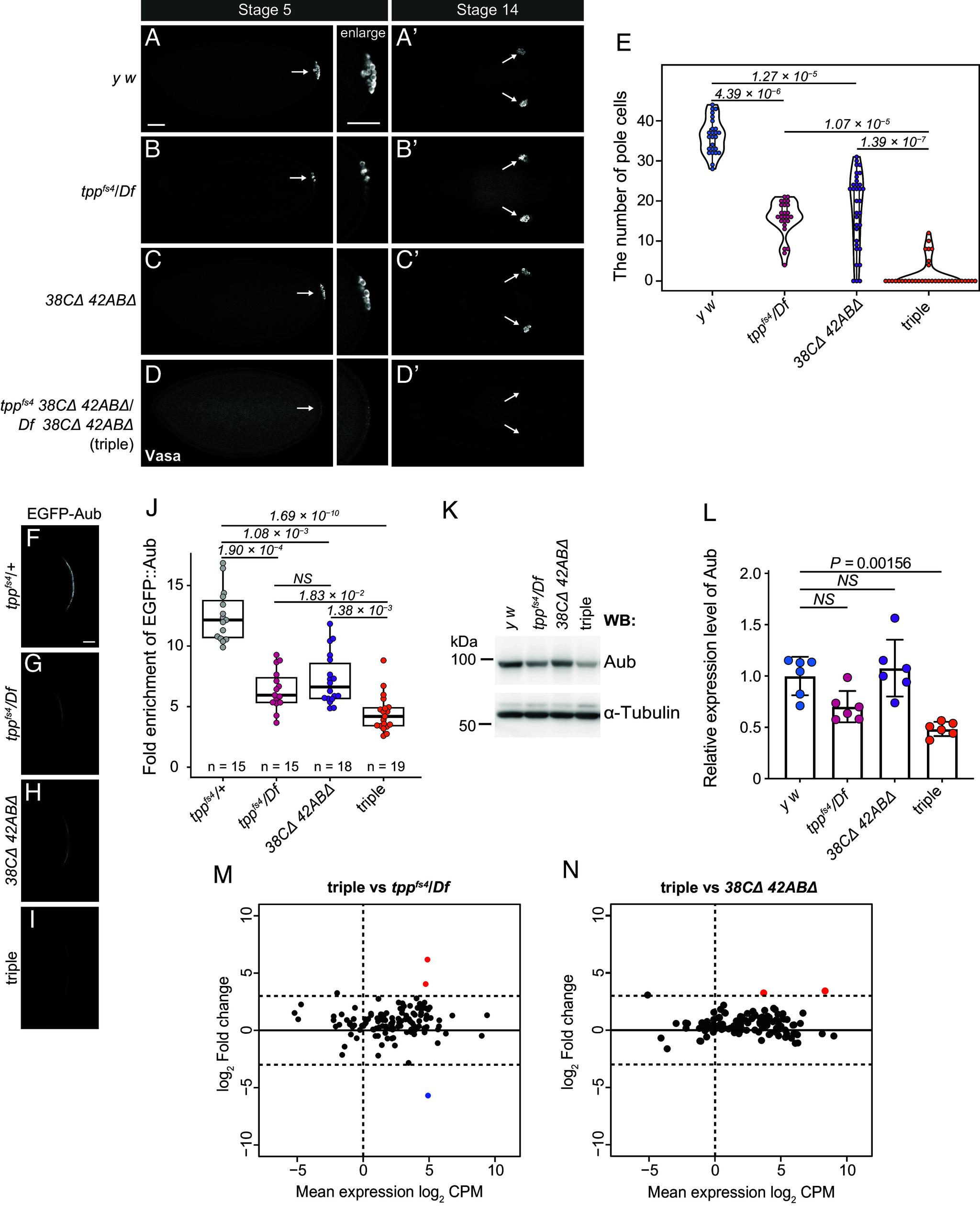
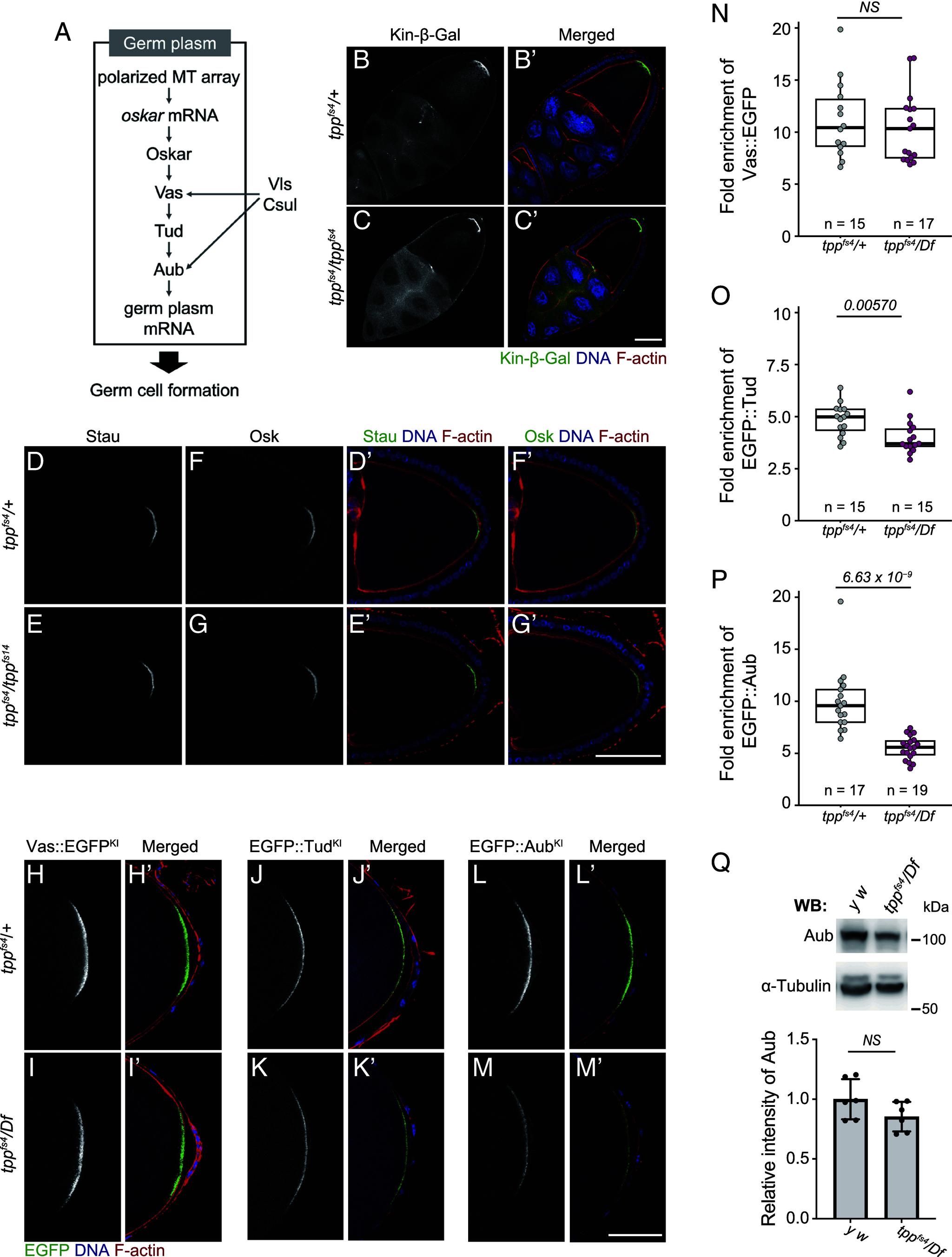
Germ cells transmit genetic information to offspring and maintain the genome of the species. In many animals including , germ cell formation relies on maternal determinants in the germ plasm. Several proteins present in the germ plasm of oocytes also localize to the perinuclear nuage in nurse cells, where they contribute to the production of PIWI-interacting RNAs (piRNAs). These piRNAs guide the silencing of transposons, thereby protecting the germline genome from invading mobile elements. Aubergine (Aub) is a germ plasm/nuage protein and a piRNA-directed endonuclease that inactivates transposons. Aub is also essential for germ plasm assembly. The Aub-bound piRNAs in the germ plasm are inherited by the progeny germline and serve as templates for piRNA biogenesis in the next generation. Thus, piRNA production in the nurse cell nuage is thought to be coordinated with germ plasm assembly in the oocyte. However, the underlying mechanism remains unclear. Here, we report that a maternal factor, named (), mediates this coordination. Tpp is a GTSF1 family PIWI cofactor. In ovaries, the production of piRNAs, particularly Aub-bound piRNAs, is defective, resulting in reduced Aub localization to the germ plasm and impaired germ cell formation. Notably, the levels of piRNA production required for proper Aub localization are much higher than those required for transposon silencing. We propose that producing abundant piRNAs beyond what is required for transposon silencing in the ovary promotes germ plasm assembly, thereby enabling the progeny germline to properly silence transposons for species survival.

摘要

生殖细胞将遗传信息传递给后代并维持物种的基因组。在包括 在内的许多动物中,生殖细胞的形成依赖于生殖质中的母体决定因素。卵母细胞生殖质中存在的几种蛋白质也定位于滋养细胞的核周云,在那里它们有助于PIWI相互作用RNA(piRNA)的产生。这些piRNA指导转座子的沉默,从而保护种系基因组免受入侵的移动元件的影响。茄子(Aub)是一种生殖质/云蛋白,是一种piRNA指导的内切核酸酶,可使转座子失活。Aub对于生殖质组装也至关重要。生殖质中与Aub结合的piRNA由后代种系遗传,并作为下一代piRNA生物发生的模板。因此,滋养细胞核周云中的piRNA产生被认为与卵母细胞中的生殖质组装相协调。然而,潜在机制仍不清楚。在这里,我们报告一种名为 ()的母体因子介导了这种协调。Tpp是一种GTSF1家族的PIWI辅因子。在 卵巢中,piRNA的产生,特别是与Aub结合的piRNA的产生存在缺陷,导致Aub在生殖质中的定位减少,生殖细胞形成受损。值得注意的是,Aub正确定位所需的piRNA产生水平远高于转座子沉默所需的水平。我们提出,在卵巢中产生超过转座子沉默所需的大量piRNA可促进生殖质组装,从而使后代种系能够正确沉默转座子以确保物种生存。

https://cdn.ncbi.nlm.nih.gov/pmc/blobs/583c/12184484/17555e15d864/pnas.2419375122fig01.jpg

文献AI研究员

20分钟写一篇综述,助力文献阅读效率提升50倍。

立即体验

用中文搜PubMed

大模型驱动的PubMed中文搜索引擎

马上搜索

文档翻译

学术文献翻译模型,支持多种主流文档格式。

立即体验