Suppr超能文献

长链非编码RNA GAS5通过miR-21/PTEN轴促进脊髓损伤中的神经元凋亡。

Long non-coding RNA GAS5 promotes neuronal apoptosis in spinal cord injury the miR-21/PTEN axis.

作者信息

Wang Ying-Jie, Zhi Zhong-Zheng, Liu Tao, Kang Jian, Xu Guang-Hui

机构信息

Department of Spine Surgery, East Hospital Affiliated to Tongji University School of Medicine, Shanghai 200120, China.

Department of Spine Surgery, Shanghai Fourth People's Hospital Affiliated to Tongji University School of Medicine, Shanghai 200434, China.

出版信息

World J Orthop. 2025 May 18;16(5):106183. doi: 10.5312/wjo.v16.i5.106183.

Abstract

BACKGROUND

Spinal cord injury (SCI) is a severe and permanent trauma that often leads to significant motor, sensory, and autonomic dysfunction. Neuronal apoptosis is a major pathomechanism underlying secondary injury in SCI. Long non-coding RNAs (lncRNAs) have emerged as key regulators of gene expression and cellular processes, including apoptosis. However, the role of lncRNA growth arrest-specific transcript 5 (GAS5) in SCI-induced neuronal apoptosis remains unclear.

AIM

To investigate the role of lncRNA GAS5 in SCI-induced neuronal apoptosis its interaction with microRNA (miR)-21 and the phosphatase and tensin homolog (PTEN)/AKT pathway.

METHODS

SCI rat models and hypoxic neuronal cell models were established. Motor function was assessed using the Basso-Beattie-Bresnahan score. Expression levels of GAS5, miR-21, PTEN, caspase 3, B-cell lymphoma 2 (Bcl-2), Bcl-2-associated X protein (Bax), and AKT were measured using quantitative PCR or Western blot analysis. Neuronal apoptosis was determined by TUNEL staining. Dual-luciferase reporter assays validated GAS5-miR-21 binding. Knockdown and overexpression experiments explored the functional effects of the GAS5/miR-21 axis.

RESULTS

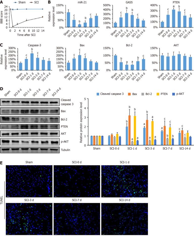
GAS5 was significantly upregulated in the spinal cord following SCI, coinciding with increased neuronal apoptosis and decreased AKT activation. experiments demonstrated that GAS5 acted as a molecular sponge for miR-21, leading to increased PTEN expression and inhibition of the AKT signaling pathway, thereby promoting apoptosis. , GAS5 knockdown attenuated neuronal apoptosis, enhanced AKT activation, and improved motor function recovery in SCI rats.

CONCLUSION

GAS5 promotes neuronal apoptosis in SCI by binding to miR-21 and upregulating PTEN expression, inhibiting the AKT pathway. Targeting GAS5 may represent a novel therapeutic strategy for SCI.

摘要

背景

脊髓损伤(SCI)是一种严重的永久性创伤,常导致显著的运动、感觉和自主神经功能障碍。神经元凋亡是SCI继发性损伤的主要病理机制。长链非编码RNA(lncRNA)已成为基因表达和细胞过程(包括凋亡)的关键调节因子。然而,lncRNA生长停滞特异性转录本5(GAS5)在SCI诱导的神经元凋亡中的作用仍不清楚。

目的

研究lncRNA GAS5在SCI诱导的神经元凋亡中的作用及其与微小RNA(miR)-21和磷酸酶及张力蛋白同源物(PTEN)/AKT信号通路的相互作用。

方法

建立SCI大鼠模型和缺氧神经元细胞模型。使用Basso-Beattie-Bresnahan评分评估运动功能。采用定量PCR或蛋白质印迹分析检测GAS5、miR-21、PTEN、半胱天冬酶3、B细胞淋巴瘤-2(Bcl-2)、Bcl-2相关X蛋白(Bax)和AKT的表达水平。通过TUNEL染色确定神经元凋亡。双荧光素酶报告基因实验验证GAS5与miR-21的结合。敲低和过表达实验探讨GAS5/miR-21轴的功能作用。

结果

SCI后脊髓中GAS5显著上调,同时神经元凋亡增加且AKT激活降低。实验表明GAS5作为miR-21的分子海绵,导致PTEN表达增加并抑制AKT信号通路,从而促进凋亡。此外,敲低GAS5可减轻SCI大鼠的神经元凋亡,增强AKT激活并改善运动功能恢复。

结论

GAS5通过与miR-21结合并上调PTEN表达、抑制AKT通路来促进SCI中的神经元凋亡。靶向GAS5可能代表一种治疗SCI的新策略。

https://cdn.ncbi.nlm.nih.gov/pmc/blobs/70d0/12146975/98466f6a601a/106183-g001.jpg

文献AI研究员

20分钟写一篇综述,助力文献阅读效率提升50倍。

立即体验

用中文搜PubMed

大模型驱动的PubMed中文搜索引擎

马上搜索

文档翻译

学术文献翻译模型,支持多种主流文档格式。

立即体验