Suppr超能文献

促炎巨噬细胞释放CXCL5以调节T细胞功能并限制αPD-1在脂肪变性驱动的肝癌中的作用。

Proinflammatory macrophages release CXCL5 to regulate T cell function and limit effects of αPD-1 in steatosis-driven liver cancer.

作者信息

Tu Taojian, Hong Handan, Alhousari Diala, He Lina, Alba Mario, Gu Yiwei, Hua Brittney, Nguyen Phillip, Tang Qi, Xia Tianyi, Ashouri Karam, Martynova Anastasia, Nakhoul Christina, Cohn Whitaker, Wang Genshu, Xu Geyang, Liu Zhang-Xu, Okamoto Curtis, Cadenas Enrique, Whitelegge Julian, Yuan Weiming, Chopra Shefali, Machida Keigo, Yuan Liyun, El-Khoueiry Anthony, Stiles Bangyan L

机构信息

Pharmacology and Pharmaceutical Sciences, Mann School of Pharmacy, University of Southern California, 1985 Zonal Ave., Los Angeles, CA 90033, USA.

Division of Medical Oncology, Keck School of Medicine, University of Southern California, Norris Comprehensive Cancer Center, 1975 Zonal Ave., Los Angeles, CA 90033, USA.

出版信息

JHEP Rep. 2025 Mar 7;7(6):101385. doi: 10.1016/j.jhepr.2025.101385. eCollection 2025 Jun.

Abstract

BACKGROUND & AIMS: Steatosis is a comorbid factor for cancer development. Patients with steatosis do not respond well to current immune checkpoint therapy (CPI) treatment. We explored the roles of neutrophil-activating chemokines (NACs) in the response of steatosis/liver cancer to CPI.

METHODS

We used a steatosis-driven liver cancer model induced by the deletion of in the liver (LiPten) and a high-fat diet + carbon tetrachloride (CCl) fibrosis model to study the effects of targeting CXCL5. We also studied the role of CXCL5 in the liver immune microenvironment and . ANOVA/ tests were used for data analysis.

RESULTS

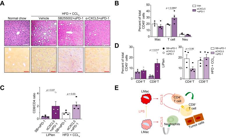
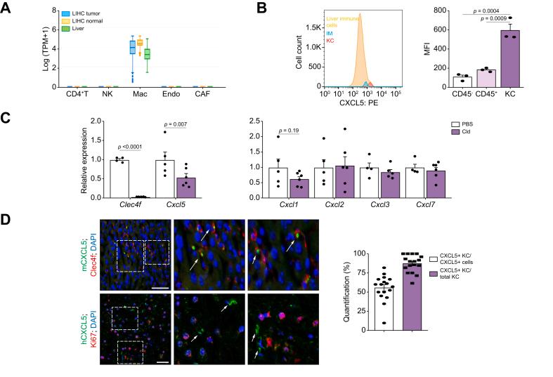
Using LiPten steatosis-tumor mice, we identified CXCL5 as the NAC most robustly upregulated as steatosis progresses to cancer (>100 fold, n = 6-11). We also validated this observation in patient samples. When used together with αPD-1, inhibiting the NAC receptor CXCR2 promoted (100% 80% in untreated LiPten mice), whereas anti-CXCL5 suppressed (25%), tumor progression (n = 4-6) suggesting unique functions of CXCL5 independent of CXCR2. Similar effects were observed for anti-CXCL5 (0/4 with fibrosis) CXCR2 inhibition (4/4 with fibrosis) of fibrosis in the HFD + CCl model. Using a Transwell assay, we identified a novel inhibitory function of CXCL5 in the recruitment of CD4 T cells ( <0.02, n = 4) and potentiation of CD8 T cell cytotoxicity ( <0.001, n = 4). , we showed that neutralizing CXCL5 increased the CD8/CD4 ratio ( = 0.03 and 0.07) and synergized with αPD-1 for its anti-tumor and anti-fibrosis activity (n = 4-6).

CONCLUSIONS

Our discovery of the novel inhibitory role of CXCL5 in T cells suggests that NACs have additional functions in modulating the immune system beyond neutrophil chemotaxis. The discovery of this novel CXCL5 role presents additional therapeutical targets alongside current immune checkpoint therapy.

IMPACT AND IMPLICATIONS

In this study, we investigated the role of CXCL5 in the progression from steatosis to liver cancer. We uncovered a novel inhibitory role of CXCL5 in T cell recruitment, with implications for NAC-targeted therapy and immune checkpoint synergy in liver cancer. We believe our findings will be of interest to physicians, researchers, and patients interested in therapeutic development and translational research in liver disease.

摘要

背景与目的

脂肪变性是癌症发生的一个合并因素。脂肪变性患者对当前的免疫检查点疗法(CPI)治疗反应不佳。我们探讨了中性粒细胞激活趋化因子(NACs)在脂肪变性/肝癌对CPI反应中的作用。

方法

我们使用肝脏中PTEN缺失诱导的脂肪变性驱动的肝癌模型(LiPten)和高脂饮食+四氯化碳(CCl)纤维化模型来研究靶向CXCL5的作用。我们还研究了CXCL5在肝脏免疫微环境中的作用。采用方差分析/t检验进行数据分析。

结果

使用LiPten脂肪变性-肿瘤小鼠,我们确定CXCL5是随着脂肪变性进展为癌症而最显著上调的NAC(>100倍,n = 6 - 11)。我们还在患者样本中验证了这一观察结果。当与αPD - 1联合使用时,抑制NAC受体CXCR2可促进(未治疗的LiPten小鼠中为100%对80%),而抗CXCL5则抑制(25%)肿瘤进展(n = 4 - 6),这表明CXCL5具有独立于CXCR2的独特功能。在高脂饮食+CCl模型中,抗CXCL5(纤维化组中0/4)和CXCR2抑制(纤维化组中4/4)对纤维化也观察到类似效果。使用Transwell试验,我们确定了CXCL5在募集CD4 T细胞方面的一种新的抑制功能(P < 0.02,n = 4)以及增强CD8 T细胞的细胞毒性(P < 0.001,n = 4)。此外,我们表明中和CXCL5可增加CD8/CD4比值(P = 0.03和0.07),并与αPD - 1协同发挥其抗肿瘤和抗纤维化活性(n = 4 - 6)。

结论

我们发现CXCL5在T细胞中具有新的抑制作用,这表明NACs在调节免疫系统方面除了中性粒细胞趋化作用外还有其他功能。这一CXCL5新作用的发现为当前免疫检查点疗法提供了额外的治疗靶点。

影响与意义

在本研究中,我们研究了CXCL5在从脂肪变性进展为肝癌过程中的作用。我们发现了CXCL5在T细胞募集中的新抑制作用,这对肝癌中靶向NAC治疗和免疫检查点协同作用具有重要意义。我们相信我们的发现将引起对肝病治疗开发和转化研究感兴趣的医生、研究人员和患者的关注。

https://cdn.ncbi.nlm.nih.gov/pmc/blobs/81a8/12151196/631fef56ed88/ga1.jpg

文献AI研究员

20分钟写一篇综述,助力文献阅读效率提升50倍。

立即体验

用中文搜PubMed

大模型驱动的PubMed中文搜索引擎

马上搜索

文档翻译

学术文献翻译模型,支持多种主流文档格式。

立即体验