Suppr超能文献

脊髓刺激通过上调G蛋白偶联受体以抑制Cav2.2及其下游兴奋性神经递质的过表达来减轻神经性疼痛的敏化。

Spinal Cord Stimulation Alleviates Sensitization of Neuropathic Pain by Upregulating G Protein-Coupled Receptors to Inhibit Overexpression of Cav2.2 and Its Downstream Excitatory Neurotransmitters.

作者信息

Liu Si-Liang, Zhang Hong-En, Kang Ji-Yu, Ji Huai-Yu, Cai Zhen-Hua, Qi Si-Hua, Liu Shan-Shan, Zhou Hua-Cheng

机构信息

Department of Anesthesiology, the Fourth Affiliated Hospital of Harbin Medical University, Harbin, Heilongjiang, 150001, People's Republic of China.

NHC Key Laboratory of Molecular Probes and Targeted Diagnosis and Therapy, Harbin Medical University, Harbin, 150001, People's Republic of China.

出版信息

J Pain Res. 2025 Jun 5;18:2775-2790. doi: 10.2147/JPR.S514719. eCollection 2025.

Abstract

PURPOSE

Spinal cord stimulation (SCS) is an effective treatment for various forms of neuropathic pain (NP), including postherpetic neuralgia, phantom limb pain, and painful diabetic neuropathy. Currently, although there have been studies on the analgesic mechanisms associated with SCS, the roles of ion channels in the therapeutic effects of SCS are still unclear.

METHODS

In this study, NP hyperalgesia was induced in a rat model using chronic constriction injury (CCI) of the sciatic nerve. Ten days after modeling, the rats were treated with SCS (50 hz, 200 μs, and 80% motor threshold) for 3 hours each day for 5 consecutive days. The role of ion channels in SCS-induced analgesia was investigated using bioinformatics, western blotting, and immunofluorescence assays.

RESULTS

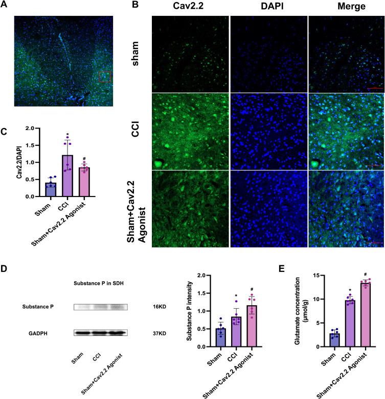
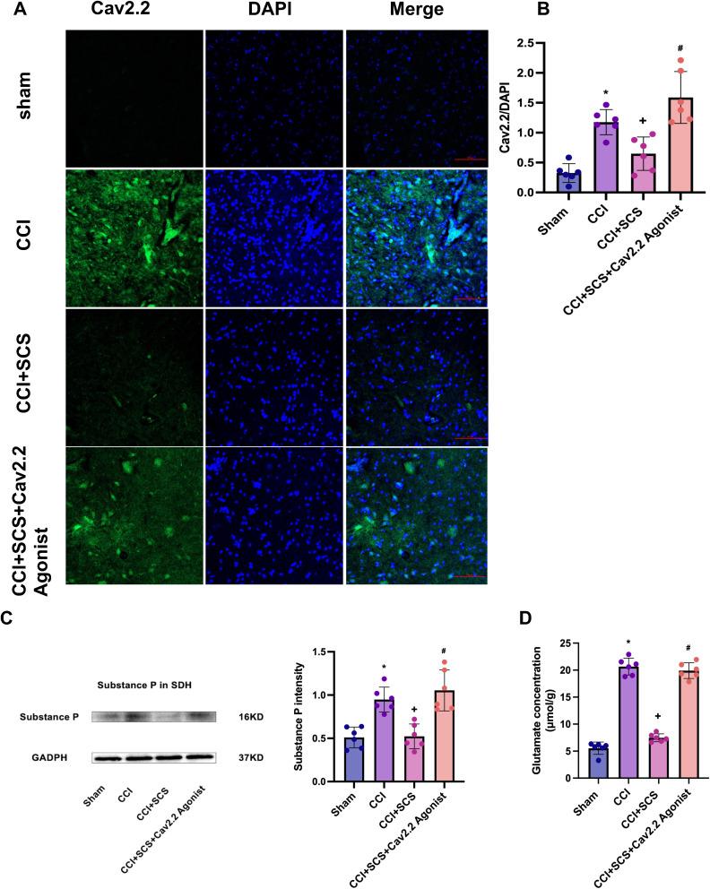
Behavioral analysis showed that SCS treatment for 5 consecutive days increased both the mechanical and thermal pain thresholds of the CCI rats. The bioinformatics results indicated that N-type calcium channels (Cav2.2) were key in the induction of NP-associated hyperalgesia, with the opioid receptor-like 1 receptor (ORL-1) functioning as an upstream inhibitor of Cav2.2. The results also showed that SCS induced analgesia through upregulation of ORL-1 to inhibit overexpression of Cav2.2 and its downstream neurotransmitters, substance P and glutamate. This analgesic effect could be reversed by both Cav2.2 agonists and ORL-1 inhibitors.

CONCLUSION

SCS alleviates hyperalgesia in NP through upregulation of ORL-1 to inhibit the overexpression of Cav2.2 and its downstream neurotransmitters. This may be one of the mechanisms through which SCS induces analgesia. The elucidation of the ion channel mechanism of SCS will improve the clinical application procedures of SCS.

摘要

目的

脊髓刺激(SCS)是治疗多种形式神经性疼痛(NP)的有效方法,包括带状疱疹后神经痛、幻肢痛和糖尿病性疼痛性神经病变。目前,尽管已有关于SCS相关镇痛机制的研究,但离子通道在SCS治疗效果中的作用仍不明确。

方法

在本研究中,采用坐骨神经慢性压迫损伤(CCI)在大鼠模型中诱导NP痛觉过敏。建模10天后,大鼠接受SCS治疗(50赫兹、200微秒和80%运动阈值),每天3小时,连续5天。使用生物信息学、蛋白质印迹法和免疫荧光测定法研究离子通道在SCS诱导镇痛中的作用。

结果

行为分析表明,连续5天的SCS治疗提高了CCI大鼠的机械性和热痛阈值。生物信息学结果表明,N型钙通道(Cav2.2)在NP相关痛觉过敏的诱导中起关键作用,阿片样受体1(ORL-1)作为Cav2.2的上游抑制剂发挥作用。结果还表明,SCS通过上调ORL-1来抑制Cav2.2及其下游神经递质P物质和谷氨酸的过表达从而诱导镇痛。Cav2.2激动剂和ORL-1抑制剂均可逆转这种镇痛作用。

结论

SCS通过上调ORL-1来抑制Cav2.2及其下游神经递质的过表达,从而减轻NP中的痛觉过敏。这可能是SCS诱导镇痛的机制之一。阐明SCS的离子通道机制将改善SCS的临床应用程序。

https://cdn.ncbi.nlm.nih.gov/pmc/blobs/d49d/12149277/b66940ce6cd2/JPR-18-2775-g0001.jpg

文献AI研究员

20分钟写一篇综述,助力文献阅读效率提升50倍。

立即体验

用中文搜PubMed

大模型驱动的PubMed中文搜索引擎

马上搜索

文档翻译

学术文献翻译模型,支持多种主流文档格式。

立即体验