Suppr超能文献

根系重塑机制与耐盐性权衡:拟南芥中HKT1、TMAC2和TIP2;2的作用

Root remodeling mechanisms and salt tolerance trade-offs: The roles of HKT1, TMAC2, and TIP2;2 in Arabidopsis.

作者信息

Alshareef Nouf O, Melino Vanessa J, Saber Noha, De Rosa Annamaria, Rey Elodie, Wang Jian You, AlBabili Salim, Byrt Caitlin, Tester Mark A, Julkowska Magdalena M

机构信息

Department of Biochemistry, Faculty of Science, King Abdulaziz University, Jeddah, Saudi Arabia.

Center for Desert Agriculture and Division of Biological and Environmental Sciences and Engineering, King Abdullah University of Science and Technology (KAUST), Thuwal, Saudi Arabia.

出版信息

PLoS Genet. 2025 Jun 11;21(6):e1011713. doi: 10.1371/journal.pgen.1011713. eCollection 2025 Jun.

Abstract

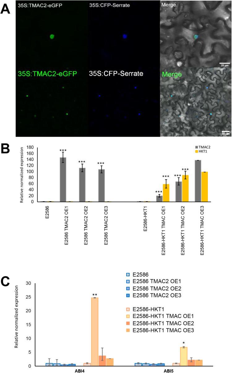
Plant responses to salt stress involve regulatory networks integrating ion transport, hormonal signaling, and root system architecture remodeling. A key adaptive mechanism is the regulation of sodium (Na⁺) transport by Class 1 HKT1 transporters, which compertamentalize Na⁺ in non-photosynthetic tissues. High HKT1 expression reduces Na+ accumulation in shoots, leading to increased salt tolerance, but simultaneously results in reduced lateral root development. In this study, we explored transcriptional responses that are altered by high HKT1 expression in root stelle in two Arabidopsis backgrounds, Col-0 and C24. We identified TMAC2, a negative ABA regulator, and TIP2:2, a tonoplast aquaporin, as key modulators of root development under salt stress. While TIP2:2 function was conserved, TMAC2 exhibited genotype-specific effects on ABA accumulation and HKT1-mediated salt sensitivity. Co-expression of TMAC2 and HKT1 in Col-0 upregulated ABI4 and ABI5, linking Na⁺ transport to ABA signaling. Our findings underscore genetic context in shaping salt responses and provide molecular targets for enhancing root plasticity under stress.

摘要

植物对盐胁迫的响应涉及整合离子运输、激素信号传导和根系结构重塑的调控网络。一种关键的适应性机制是由1类HKT1转运蛋白调节钠(Na⁺)运输,该转运蛋白将Na⁺分隔在非光合组织中。高HKT1表达减少了地上部的Na⁺积累,导致耐盐性增加,但同时导致侧根发育减少。在本研究中,我们在两种拟南芥背景Col-0和C24中探索了根中柱中高HKT1表达改变的转录反应。我们鉴定出负向ABA调节因子TMAC2和液泡膜水通道蛋白TIP2:2是盐胁迫下根系发育的关键调节因子。虽然TIP2:2的功能是保守的,但TMAC2对ABA积累和HKT1介导的盐敏感性表现出基因型特异性效应。TMAC2和HKT1在Col-0中的共表达上调了ABI4和ABI5,将Na⁺运输与ABA信号传导联系起来。我们的研究结果强调了塑造盐响应的遗传背景,并为增强胁迫下的根系可塑性提供了分子靶点。

https://cdn.ncbi.nlm.nih.gov/pmc/blobs/169d/12204623/98beae5977eb/pgen.1011713.g001.jpg

文献AI研究员

20分钟写一篇综述,助力文献阅读效率提升50倍。

立即体验

用中文搜PubMed

大模型驱动的PubMed中文搜索引擎

马上搜索

文档翻译

学术文献翻译模型,支持多种主流文档格式。

立即体验