Suppr超能文献

黄斑和周边Müller胶质细胞不同的氧化还原反应:对视网膜易损性的影响

Divergent redox responses of macular and peripheral Müller Glia: Implications for retinal vulnerability.

作者信息

Zhang Ting, Jin Kaiyu, Zeng Shaoxue, Yang Penghui, Zhu Meidong, Zhang Jialing, Chen Yingying, Lee Sora, Yam Michelle, Zeng Yue, Lu Xiaoyan, Loo Lipin, Neely G Gregory, Chang Andrew, Zhou Fanfan, Du Jianhai, Fan Xiaohui, Zhu Ling, Gillies Mark C

机构信息

Macula Research Group, Save Sight Institute, Faculty of Medicine and Health, The University of Sydney, Sydney, NSW 2006, Australia.

Pharmaceutical Informatics Institute, College of Pharmaceutical Sciences, Zhejiang University, Hangzhou, Zhejiang, 310058, China.

出版信息

Redox Biol. 2025 May 24;85:103691. doi: 10.1016/j.redox.2025.103691.

Abstract

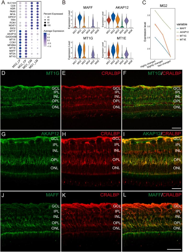
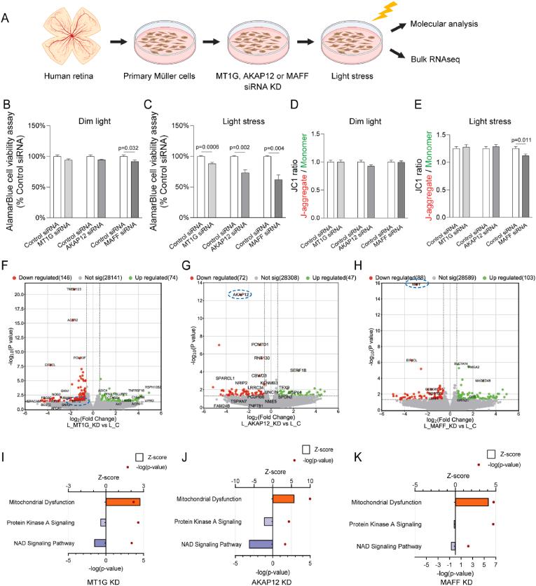
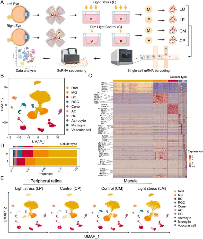
The macula is preferentially affected in some common retinal diseases (such as age-related macular degeneration, diabetic retinopathy and macular telangiectasia type 2), whereas most inherited retinal degenerations (e.g., retinitis pigmentosa) tend to initially affect the peripheral retina. This pattern suggests the macula may have intrinsic vulnerabilities in its oxidative stress defences, compared to the periphery. Profiling of single-cell level transcriptional changes found that the peripheral retina exhibited greater transcriptional alterations than the macula in response to stress. One pronounced change was in a subgroup of Müller glia (MG) that was dominant in the peripheral retina. Genes more abundantly expressed in peripheral MG were mainly associated with redox regulation, oxidative stress responses and cellular detoxification and were more influenced by oxidative insults, such as light-induced stress. In contrast, genes highly expressed in macular MG were primarily involved in cellular homeostasis and neuroprotection, showing less responsiveness to oxidative challenges. Notably, Metallothionein 1 (MT1), A-Kinase Anchor Protein 12 (AKAP12) and MAF BZIP Transcription Factor F (MAFF) were significantly more expressed in peripheral MG than in macular MG, indicating a region-specific redox regulatory mechanism. Knockdown of these genes in primary MG led to decreased viability under oxidative stress, suggesting their role in antioxidant defence. Our findings indicate that macular MG prioritise retinal function over redox adaptation, which may contribute to their vulnerability to degenerative diseases associated with oxidative damage. These insights underscore the importance of region-specific redox homeostasis in retinal health and disease.

摘要

在一些常见的视网膜疾病(如年龄相关性黄斑变性、糖尿病视网膜病变和2型黄斑毛细血管扩张症)中,黄斑区更容易受到影响,而大多数遗传性视网膜变性(如色素性视网膜炎)往往最初影响周边视网膜。这种模式表明,与周边区域相比,黄斑区在氧化应激防御方面可能存在内在的脆弱性。单细胞水平转录变化分析发现,周边视网膜在应激反应中表现出比黄斑区更大的转录改变。一个显著的变化发生在周边视网膜中占主导地位的一类米勒胶质细胞(MG)亚群中。在周边MG中更丰富表达的基因主要与氧化还原调节、氧化应激反应和细胞解毒相关,并且更容易受到氧化损伤(如光诱导应激)的影响。相比之下,在黄斑MG中高表达的基因主要参与细胞内稳态和神经保护,对氧化挑战的反应较小。值得注意的是,金属硫蛋白1(MT1)、A激酶锚定蛋白12(AKAP12)和MAF BZIP转录因子F(MAFF)在周边MG中的表达明显高于黄斑MG,表明存在区域特异性的氧化还原调节机制。在原代MG中敲低这些基因会导致氧化应激下细胞活力下降,表明它们在抗氧化防御中的作用。我们的研究结果表明,黄斑MG将视网膜功能置于氧化还原适应之上,这可能导致它们易患与氧化损伤相关的退行性疾病。这些见解强调了区域特异性氧化还原稳态在视网膜健康和疾病中的重要性。

https://cdn.ncbi.nlm.nih.gov/pmc/blobs/beeb/12178937/fb1873fc3605/gr1.jpg

文献AI研究员

20分钟写一篇综述,助力文献阅读效率提升50倍。

立即体验

用中文搜PubMed

大模型驱动的PubMed中文搜索引擎

马上搜索

文档翻译

学术文献翻译模型,支持多种主流文档格式。

立即体验