Suppr超能文献

胰岛素样生长因子1/胰岛素样生长因子1受体(IGF1/IGF1R)信号传导促进肝脏癌症干细胞的扩增,并作为肝癌潜在的治疗靶点。

IGF1/IGF1R signaling promotes the expansion of liver CSCs and serves as a potential therapeutic target in HCC.

作者信息

Tian Qiuju, Zhang Qun, Wang Bin, Qian Yanzhi, Liu Fengchao

机构信息

Liver Disease Center, The Affiliated Hospital of Qingdao University, Qingdao, China.

School Hospital, Qingdao University of Science and Technology, Qingdao, China.

出版信息

Discov Oncol. 2025 Jun 11;16(1):1058. doi: 10.1007/s12672-025-02890-9.

Abstract

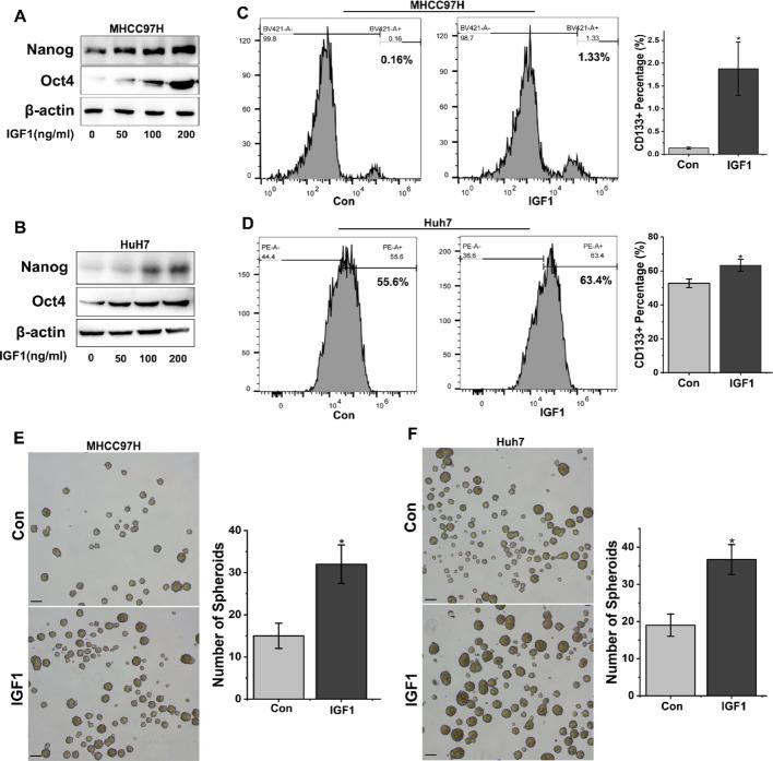
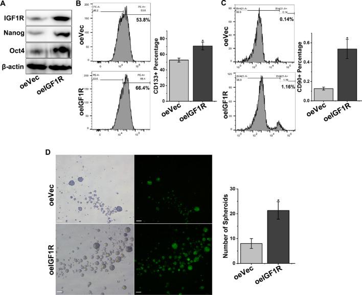
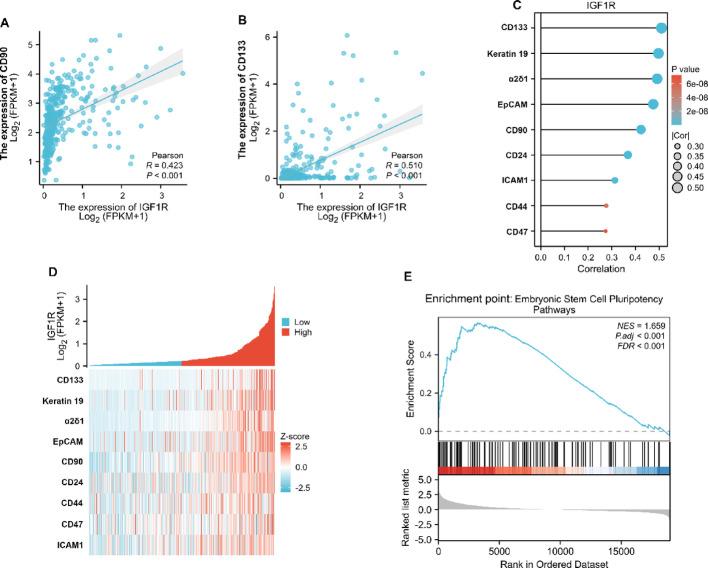
The presence of cancer stem cells (CSCs) play important roles in hepatocellular carcinoma (HCC) relapse, metastasis, drug resistance. The IGF1/IGF-1R signaling pathway has been implicated in the development and progression of various cancers, and plays an important role in maintaining the stemness of various types of CSCs, but its role in liver CSCs remains unclear. Here, we report that IGF1R is highly expressed in HCC tumors and positively correlated with stemness markers. To further verify the role of IGF1R in liver CSCs, the positive correlation of IGF1R expression with liver CSCs was also validated in mRNA level using the TCGA database. After pretreatment with IGF1 or overexpression of IGF1R, we observed a expansion of CD133 + and CD90 + populations and concomitantly a increased expression of CSC-associated genes, and increased sphere formation. Furthermore, IGF1R inhibition by inhibitor effectively eliminated liver CSCs and inhibited the growth of tumors and metastasis in vivo. These findings uncover the important role of IGF1/IGF1R signaling in liver CSCs, and also provide a promising diagnostic marker as well as therapeutic intervention for HCC.

摘要

癌症干细胞(CSCs)的存在在肝细胞癌(HCC)复发、转移和耐药性中发挥着重要作用。胰岛素样生长因子1(IGF1)/胰岛素样生长因子-1受体(IGF-1R)信号通路与多种癌症的发生和发展有关,在维持各类癌症干细胞的干性方面发挥重要作用,但其在肝脏癌症干细胞中的作用仍不清楚。在此,我们报告IGF1R在HCC肿瘤中高表达,且与干性标志物呈正相关。为进一步验证IGF1R在肝脏癌症干细胞中的作用,我们还利用TCGA数据库在mRNA水平验证了IGF1R表达与肝脏癌症干细胞的正相关性。用IGF1预处理或过表达IGF1R后,我们观察到CD133 +和CD90 +细胞群扩增,同时癌症干细胞相关基因的表达增加,成球能力增强。此外,用抑制剂抑制IGF1R可有效消除肝脏癌症干细胞,并在体内抑制肿瘤生长和转移。这些发现揭示了IGF1/IGF1R信号在肝脏癌症干细胞中的重要作用,也为HCC提供了一种有前景的诊断标志物以及治疗干预手段。

https://cdn.ncbi.nlm.nih.gov/pmc/blobs/3c7b/12158864/25676c8503dc/12672_2025_2890_Fig1_HTML.jpg

文献AI研究员

20分钟写一篇综述,助力文献阅读效率提升50倍。

立即体验

用中文搜PubMed

大模型驱动的PubMed中文搜索引擎

马上搜索

文档翻译

学术文献翻译模型,支持多种主流文档格式。

立即体验