Suppr超能文献

经E/N-钙黏蛋白和白细胞介素-6预处理的工程化间充质干细胞聚集体用于系统性硬化症的治疗

Engineered MSC Aggregates with E/N-Cadherin and IL-6 Preconditioning for the Treatment of Systemic Sclerosis.

作者信息

Zhang Yue, Qian Mengyuan, Shi Yirui, Cao Jiaxu, Xu Min, Wen Xin, Yan Yunxia, Liu Sha, Chen Hongwei, Liu Shanshan, Yang Jun, Sun Lingyun

机构信息

Department of Rheumatology and Immunology, Nanjing Drum Tower Hospital Clinical College of Jiangsu University, 321 Zhongshan Road, Nanjing, 210008, P. R. China.

The Key Laboratory of Bioactive Materials, Ministry of Education, College of Life Science, Nankai University, 94 Weijin Road, Tianjin, 300071, P. R. China.

出版信息

Adv Healthc Mater. 2025 Aug;14(20):e2500663. doi: 10.1002/adhm.202500663. Epub 2025 Jun 11.

Abstract

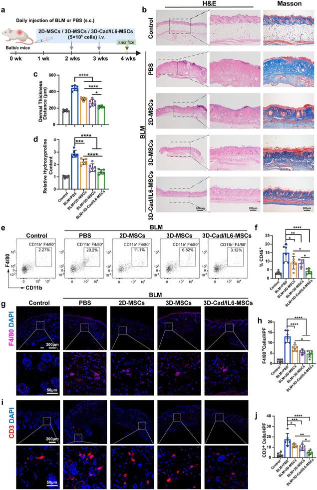
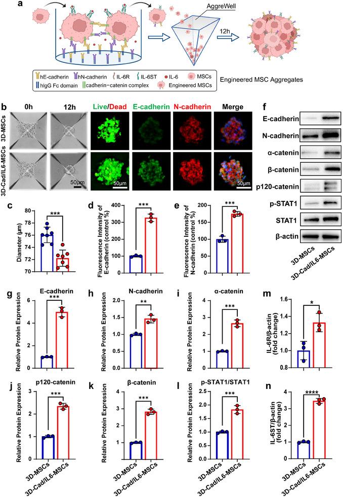
Umbilical cord-derived mesenchymal stromal cells (MSCs) transplantation is a promising therapy for systemic sclerosis (SSc) because of their distinctive antifibrotic and immunomodulatory properties. To enhance the effects of MSCs transplantation, novel engineered MSC aggregates preconditioned with human E/N-cadherin fusion protein (hE/N-cad-Fc) and interleukin-6 (IL-6) for SSc treatment are fabricated and named 3D-Cad/IL6-MSCs. These novel-engineered MSC aggregates possess tighter cellular cohesion and exhibit enhanced antiapoptotic, immunosuppressive, and proangiogenic capabilities according to transcriptomic analyses. Moreover, 3D-Cad/IL6-MSCs have improved immunoregulatory effects on peripheral blood mononuclear cells (PBMCs), CD4 T cells, and CD8 T cells in vitro because of the synergistic preconditioning from IL-6 and bioactive hE/N-cad-Fc. Upon intravenous injection, 3D-Cad/IL6-MSCs significantly mitigate skin and lung fibrosis and prolong the retention duration in bleomycin (BLM)-induced SSc mouse model. In detail, they suppress excessive infiltration of macrophages and T cells in the injured skin and lungs and reestablish the immune equilibrium of circulating CD4 T-cell subsets in vivo. These results suggest that 3D-Cad/IL6-MSCs are ideal candidates for SSc therapy and optimize the clinical utilization of MSCs.

摘要

脐带间充质基质细胞(MSCs)移植因其独特的抗纤维化和免疫调节特性,是系统性硬化症(SSc)一种很有前景的治疗方法。为了增强MSCs移植的效果,制备了经人E/N-钙黏蛋白融合蛋白(hE/N-cad-Fc)和白细胞介素-6(IL-6)预处理用于SSc治疗的新型工程化MSC聚集体,并将其命名为3D-Cad/IL6-MSCs。根据转录组分析,这些新型工程化MSC聚集体具有更紧密的细胞黏附性,并表现出增强的抗凋亡、免疫抑制和促血管生成能力。此外,由于IL-6和生物活性hE/N-cad-Fc的协同预处理,3D-Cad/IL6-MSCs在体外对外周血单核细胞(PBMCs)、CD4 T细胞和CD8 T细胞具有改善的免疫调节作用。静脉注射后,3D-Cad/IL6-MSCs可显著减轻博来霉素(BLM)诱导的SSc小鼠模型的皮肤和肺纤维化,并延长其滞留时间。具体而言,它们可抑制受损皮肤和肺中巨噬细胞和T细胞的过度浸润,并在体内重建循环CD4 T细胞亚群的免疫平衡。这些结果表明,3D-Cad/IL6-MSCs是SSc治疗的理想候选者,并优化了MSCs的临床应用。

https://cdn.ncbi.nlm.nih.gov/pmc/blobs/2a33/12333472/e224e9ad49bb/ADHM-14-0-g001.jpg

文献AI研究员

20分钟写一篇综述,助力文献阅读效率提升50倍。

立即体验

用中文搜PubMed

大模型驱动的PubMed中文搜索引擎

马上搜索

文档翻译

学术文献翻译模型,支持多种主流文档格式。

立即体验