Suppr超能文献

三氧化二砷通过ROS/ERS途径诱导免疫原性细胞死亡增强PD-1抑制剂在肝细胞癌中的疗效。

Arsenic Trioxide Enhances the Efficacy of PD-1 Inhibitors in Hepatocellular Carcinoma by Inducing Immunogenic Cell Death via the ROS/ERS Pathway.

作者信息

Wang Xionghui, Cheng Simo, Xu Yannan, Zheng Tianxiao, Ling Changquan, Du Juan

机构信息

School of Traditional Chinese Medicine, Naval Medical University, Shanghai, China.

Department of Traditional Chinese Medicine, First Affiliated Hospital of Naval Medical University, Shanghai, China.

出版信息

Immun Inflamm Dis. 2025 Jun;13(6):e70214. doi: 10.1002/iid3.70214.

Abstract

BACKGROUND

Hepatocellular carcinoma (HCC) remains a major global health challenge, with limited efficacy of current immunotherapeutic strategies. Immunogenic cell death (ICD), characterized by the release of damage-associated molecular patterns (DAMPs), offers a promising approach to enhance antitumor immunity. Arsenic trioxide (ATO), an ICD inducer, may synergize with PD-1 inhibitors to overcome therapeutic resistance, though the underlying mechanisms remain unclear.

METHODS

The cytotoxicity of ATO was evaluated via MTT, clonogenic, and apoptosis assays. ROS levels were quantified using ROS fluorescent probes. ERS activation was confirmed by Western blot detection of Calnexin, PDI, ATF-4, p-elF2α, and Caspase-12. ICD induction was assessed by measuring DAMPs (CRT exposure, HMGB1/ATP/IFN-β release). The roles of ROS/ERS pathways were dissected using NAC (ROS inhibitor) or 4-PBA (ERS inhibitor) pre-treatment. Ex vivo dendritic cell maturation assays analyzed ATO-treated HCC cells' immunostimulatory capacity, while In Vivo models evaluated immune microenvironment modulation via flow cytometry. Prophylactic/therapeutic tumor vaccine experiments assessed antitumor immunity using ATO-treated HCC cells as vaccines. Synergy between ATO and PD-1 blockade was tested in tumor-bearing mice by combining ATO with anti-PD-1 antibodies, monitoring tumor growth kinetics and survival outcomes.

RESULTS

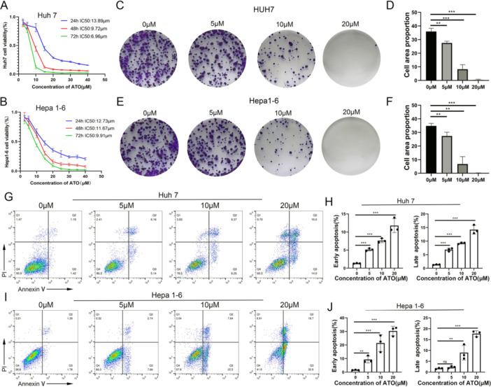
ATO dose-dependently reduced HCC cell viability while elevating intracellular ROS levels and activating ERS. These processes triggered the release/surface exposure of ICD-related DAMPs, including CRT, HMGB1, ATP, and IFN-β, leading to dendritic cells maturation and tumor immune microenvironment remodeling. ATO-treated HCC cells exhibited enhanced immunogenicity, functioning as prophylactic and therapeutic vaccines to stimulate antitumor immunity. Notably, ATO significantly potentiated the therapeutic efficacy of PD-1 inhibitors In Vivo.

CONCLUSION

ATO induces ICD in HCC via a ROS/ERS signaling axis, thereby amplifying antitumor immune responses and synergizing with PD-1 blockade. These findings support the clinical evaluation of ATO-PD-1 inhibitor combinations to improve outcomes in HCC patients.

摘要

背景

肝细胞癌(HCC)仍然是一项重大的全球健康挑战,当前免疫治疗策略的疗效有限。免疫原性细胞死亡(ICD)以损伤相关分子模式(DAMPs)的释放为特征,为增强抗肿瘤免疫力提供了一种有前景的方法。三氧化二砷(ATO)作为一种ICD诱导剂,可能与PD-1抑制剂协同作用以克服治疗耐药性,但其潜在机制仍不清楚。

方法

通过MTT、克隆形成和凋亡试验评估ATO的细胞毒性。使用ROS荧光探针定量ROS水平。通过蛋白质免疫印迹法检测钙连接蛋白、蛋白二硫键异构酶、活化转录因子4、磷酸化真核翻译起始因子2α和半胱天冬酶-12来确认内质网应激(ERS)激活。通过测量DAMPs(钙网蛋白暴露、高迁移率族蛋白B1/三磷酸腺苷/干扰素-β释放)评估ICD诱导。使用NAC(ROS抑制剂)或4-苯基丁酸(ERS抑制剂)预处理来剖析ROS/ERS途径的作用。体外树突状细胞成熟试验分析经ATO处理的HCC细胞的免疫刺激能力,而体内模型通过流式细胞术评估免疫微环境调节。预防性/治疗性肿瘤疫苗实验使用经ATO处理的HCC细胞作为疫苗评估抗肿瘤免疫力。通过将ATO与抗PD-1抗体联合,在荷瘤小鼠中测试ATO与PD-1阻断之间的协同作用,监测肿瘤生长动力学和生存结果。

结果

ATO剂量依赖性地降低HCC细胞活力,同时提高细胞内ROS水平并激活ERS。这些过程触发了与ICD相关的DAMPs的释放/表面暴露,包括钙网蛋白、高迁移率族蛋白B1、三磷酸腺苷和干扰素-β,导致树突状细胞成熟和肿瘤免疫微环境重塑。经ATO处理的HCC细胞表现出增强的免疫原性,作为预防性和治疗性疫苗发挥作用以刺激抗肿瘤免疫力。值得注意的是,ATO在体内显著增强了PD-1抑制剂的治疗效果。

结论

ATO通过ROS/ERS信号轴在HCC中诱导ICD,从而放大抗肿瘤免疫反应并与PD-1阻断协同作用。这些发现支持对ATO-PD-1抑制剂联合疗法进行临床评估,以改善HCC患者的治疗结果。

https://cdn.ncbi.nlm.nih.gov/pmc/blobs/6e4d/12160338/e8d1dc614aea/IID3-13-e70214-g006.jpg

文献AI研究员

20分钟写一篇综述,助力文献阅读效率提升50倍。

立即体验

用中文搜PubMed

大模型驱动的PubMed中文搜索引擎

马上搜索

文档翻译

学术文献翻译模型,支持多种主流文档格式。

立即体验