Suppr超能文献

黄瓜(Cucumis sativus L.)中的基因家族:植物激素和非生物胁迫响应中的全基因组鉴定与基因表达分析

The Gene Family in Cucumber ( L.): Genome-Wide Identification and Gene Expression Analysis in Phytohormone and Abiotic Stress Response.

作者信息

Zhang Yongxue, Zhu Kaili, Shen Weiyao, Cui Jiawei, Miao Chen, Lu Panling, Wu Shaofang, Zhu Cuifang, Jin Haijun, Zhang Hongmei, Chang Liying, Ding Xiaotao

机构信息

Shanghai Key Laboratory of Protected Horticulture Technology, Horticultural Research Institute, Shanghai Academy of Agricultural Science, Shanghai 201403, China.

College of Ecological Technology and Engineering, Shanghai Institute of Technology, Shanghai 201418, China.

出版信息

Plants (Basel). 2025 May 22;14(11):1566. doi: 10.3390/plants14111566.

Abstract

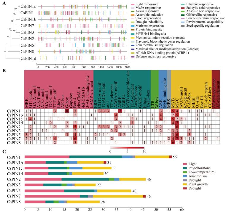
The auxin efflux transporter PIN protein plays a crucial role in the asymmetric distribution of auxin on the plasma membrane, influencing the growth and development of plant organs. In this study, we identified nine members of the gene family in the cucumber genome, which could be classified into five phylogenetic groups. These genes have diverse structures but conserved transmembrane domains. Analysis of cis-acting elements in the promoters revealed that contain 48 types of cis-acting elements, predominantly light-responsive elements and plant hormone response elements. In addition, PIN proteins may interact with a variety of auxin-related proteins (including auxin response factor, auxin binding protein, mitogen-activated protein kinase PINOID, etc.) to jointly regulate the auxin synthesis and metabolic pathways. We analyzed the expression profiles of genes in 23 tissues of cucumber using the CuGenDB database, and further investigated the expression levels of genes in leaves and roots in response to different abiotic stresses and hormone treatments by qRT-PCR. This study provides a theoretical basis for clarifying the regulatory mechanism of the cucumber gene family during environmental stress processes.

摘要

生长素外排转运蛋白PIN蛋白在质膜上生长素的不对称分布中起关键作用,影响植物器官的生长和发育。在本研究中,我们在黄瓜基因组中鉴定出该基因家族的9个成员,它们可分为5个系统发育组。这些基因具有不同的结构,但跨膜结构域保守。对启动子中顺式作用元件的分析表明,其含有48种顺式作用元件,主要是光响应元件和植物激素响应元件。此外,PIN蛋白可能与多种生长素相关蛋白(包括生长素响应因子、生长素结合蛋白、丝裂原活化蛋白激酶PINOID等)相互作用,共同调节生长素合成和代谢途径。我们利用CuGenDB数据库分析了黄瓜23个组织中该基因的表达谱,并通过qRT-PCR进一步研究了该基因在叶片和根中对不同非生物胁迫和激素处理的表达水平。本研究为阐明黄瓜该基因家族在环境胁迫过程中的调控机制提供了理论依据。

https://cdn.ncbi.nlm.nih.gov/pmc/blobs/7a0b/12157137/bdc7f2819549/plants-14-01566-g001.jpg

文献AI研究员

20分钟写一篇综述,助力文献阅读效率提升50倍。

立即体验

用中文搜PubMed

大模型驱动的PubMed中文搜索引擎

马上搜索

文档翻译

学术文献翻译模型,支持多种主流文档格式。

立即体验