Suppr超能文献

一种电纺载去铁胺微球/蔗糖乙酸异丁酸酯系统通过激活缺氧诱导因子-1α协调血管生成-骨生成耦合以实现血管化骨再生。

An Electrospun DFO-Loaded Microsphere/SAIB System Orchestrates Angiogenesis-Osteogenesis Coupling via HIF-1α Activation for Vascularized Bone Regeneration.

作者信息

Shan Xujia, Yuan Xiaoyan, Wu Xiaohong

机构信息

Chongqing Key Laboratory of Oral Diseases, Chongqing Municipal Key Laboratory of Oral Biomedical Engineering of Higher Education, Chongqing Municipal Health Commission Key Laboratory of Oral Biomedical Engineering, College of Stomatology, Chongqing Medical University, Chongqing 401147, China.

出版信息

Polymers (Basel). 2025 May 31;17(11):1538. doi: 10.3390/polym17111538.

Abstract

UNLABELLED

This study developed electrosprayed deferoxamine (DFO)-loaded poly(lactic-co-glycolic acid) microspheres (DFO-MS) combined with a sucrose acetate isobutyrate (SAIB) depot (DFO-MS@SAIB) for bone-defect repair, targeting the coordinated regulation of angiogenesis and osteogenesis in vascularized bone regeneration-where new blood vessels support functional bone integration. In vitro/in vivo evaluations confirmed its dual pro-angiogenic and pro-osteogenic effects via HIF-1α pathway activation.

BACKGROUND/OBJECTIVES: Emerging evidence underscores the indispensability of vascularization in bone-defect repair, a clinical challenge exacerbated by limited intrinsic healing capacity. While autologous grafts and growth-factor-based strategies remain mainstream, their utility is constrained by donor-site morbidity, transient bioactivity, and poor spatiotemporal control over angiogenic-osteogenic coupling. Here, we leveraged DFO, a hypoxia-mimetic HIF-1α stabilizer with angiogenic potential, to engineer an injectable DFO-MS@SAIB depot. This system was designed to achieve sustained DFO release, thereby synchronizing vascular network formation with mineralized tissue regeneration in critical-sized defects.

METHODS

DFO-MS were fabricated via electrospraying and combined with SAIB (DFO-MS@S) to form an injectable sustained-release depot. Their physicochemical properties, including morphology, encapsulation efficiency, degradation, release kinetics, and rheology, were systematically characterized. In vitro, the angiogenic capacity of HUVECs co-cultured with DFO-MS was evaluated; conditioned HUVECs were then co-cultured with BMSCs to assess the BMSCs' cytocompatibility and osteogenic differentiation. In vivo bone regeneration in a rat calvarial defect model was evaluated using micro-CT, histology, and immunohistochemistry.

RESULTS

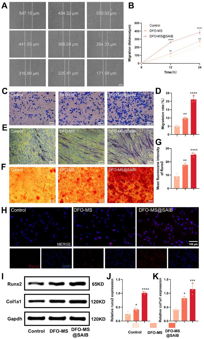
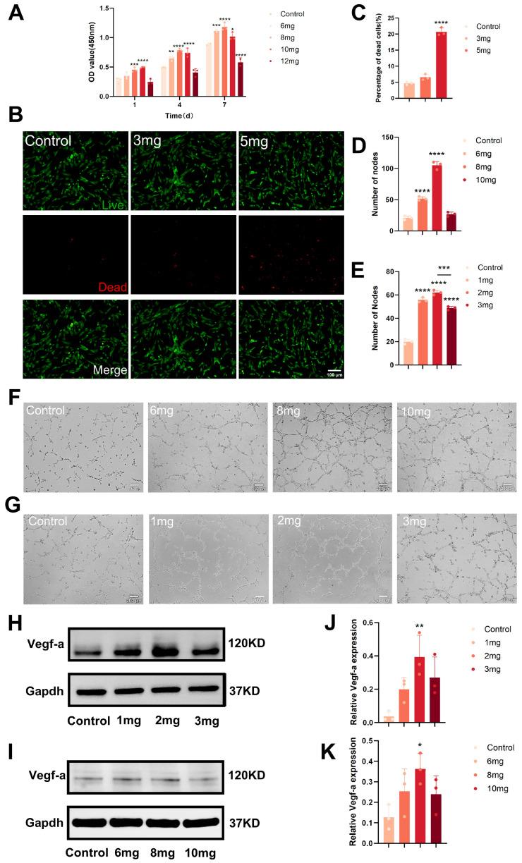
The DFO-MS@SAIB system achieved sustained DFO release, stimulating HUVEC proliferation, migration, and tubulogenesis. In a Transwell co-culture model, pretreated HUVECs promoted BMSC migration and osteogenic differentiation via paracrine signaling involving endothelial-secreted factors (e.g., VEGF). HIF-1α pathway activation upregulated osteogenic markers (ALP, Col1a1, OCN), while in vivo experiments demonstrated enhanced vascularized bone regeneration, with significantly increased bone volume/total volume (BV/TV) and new bone area compared with controls.

CONCLUSION

The DFO-MS@SAIB system promotes bone regeneration via sustained deferoxamine release and HIF-1α-mediated signaling. Its angiogenesis-osteogenesis coupling effect facilitates vascularized bone regeneration, thereby offering a translatable strategy for critical-sized bone-defect repair.

摘要

未标记

本研究开发了负载去铁胺(DFO)的聚乳酸-乙醇酸共聚物微球(DFO-MS),并结合醋酸蔗糖异丁酸酯(SAIB)储库(DFO-MS@SAIB)用于骨缺损修复,旨在靶向协调血管化骨再生中血管生成和成骨作用的调控,在血管化骨再生中,新血管支持功能性骨整合。体外/体内评估证实了其通过激活缺氧诱导因子-1α(HIF-1α)途径产生的促血管生成和促骨生成双重作用。

背景/目的:新出现的证据强调了血管化在骨缺损修复中的不可或缺性,而内在愈合能力有限加剧了这一临床挑战。虽然自体移植和基于生长因子的策略仍然是主流,但它们的效用受到供体部位并发症、短暂生物活性以及对血管生成-骨生成耦合的时空控制不佳的限制。在此,我们利用具有血管生成潜力的缺氧模拟物HIF-1α稳定剂DFO,设计了一种可注射的DFO-MS@SAIB储库。该系统旨在实现DFO的持续释放,从而在临界尺寸缺损中使血管网络形成与矿化组织再生同步。

方法

通过电喷雾法制备DFO-MS,并与SAIB(DFO-MS@S)结合形成可注射的缓释储库。系统地表征了它们的物理化学性质,包括形态、包封效率、降解、释放动力学和流变学。在体外,评估了与DFO-MS共培养的人脐静脉内皮细胞(HUVEC)的血管生成能力;然后将条件性HUVEC与骨髓间充质干细胞(BMSC)共培养,以评估BMSC的细胞相容性和成骨分化。使用微型计算机断层扫描(micro-CT)、组织学和免疫组织化学评估大鼠颅骨缺损模型中的体内骨再生情况。

结果

DFO-MS@SAIB系统实现了DFO的持续释放,刺激了HUVEC的增殖、迁移和管腔形成。在Transwell共培养模型中,预处理的HUVEC通过涉及内皮分泌因子(如血管内皮生长因子(VEGF))的旁分泌信号促进了BMSC的迁移和成骨分化。HIF-1α途径的激活上调了成骨标志物(碱性磷酸酶(ALP)、I型胶原蛋白(Col1a1)、骨钙素(OCN)),而体内实验表明血管化骨再生增强,与对照组相比,骨体积/总体积(BV/TV)和新骨面积显著增加。

结论

DFO-MS@SAIB系统通过持续释放去铁胺和HIF-1α介导的信号促进骨再生。其血管生成-骨生成耦合效应促进了血管化骨再生,从而为临界尺寸骨缺损修复提供了一种可转化的策略。

https://cdn.ncbi.nlm.nih.gov/pmc/blobs/75fc/12157009/6e1292456ca2/polymers-17-01538-sch001.jpg

文献AI研究员

20分钟写一篇综述,助力文献阅读效率提升50倍。

立即体验

用中文搜PubMed

大模型驱动的PubMed中文搜索引擎

马上搜索

文档翻译

学术文献翻译模型,支持多种主流文档格式。

立即体验