Suppr超能文献

通过调节秀丽隐杆线虫的胰岛素/胰岛素样生长因子信号(IIS)通路和肠道微生物群,源自罗伊氏乳杆菌的2-β-D-吡喃葡萄糖基抗坏血酸的抗衰老作用 。 需注意,原文中“L.”和“in.”后面内容不完整,可能影响准确理解其确切含义。

Antiaging Effect of 2--β-D-Glucopyranosyl Ascorbic Acid Derived from L. Through Modulating the IIS Pathway and Gut Microbiota in .

作者信息

Fang Jiayue, Dong Wei, Zheng Jingqian, Han Boxuan, Zhang Yuying, Wang Jianing, Zeng Xiaoxiong

机构信息

College of Food Science and Technology, Nanjing Agricultural University, Nanjing 210095, China.

出版信息

Foods. 2025 May 25;14(11):1875. doi: 10.3390/foods14111875.

Abstract

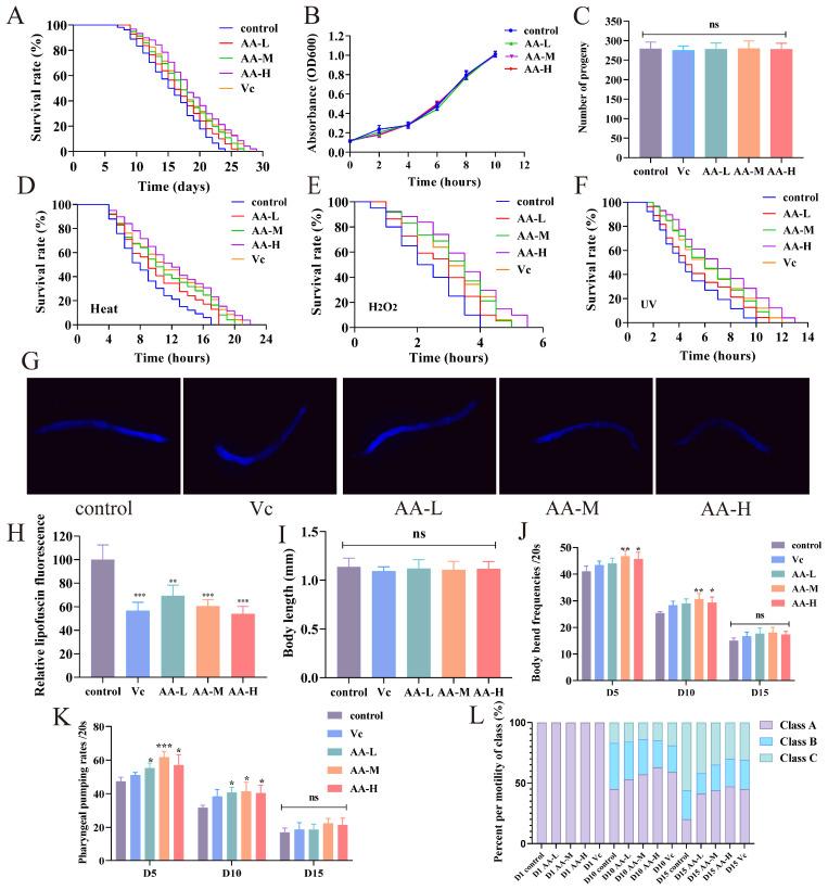
2--β-D-Glucopyranosyl ascorbic acid (AA-2βG), a bioactive ascorbic acid derivative isolated from the fruits of L., exhibited significant antiaging effects in . It significantly extended their lifespan, enhanced stress resistance, reduced lipofuscin accumulation, and improved their healthspan, while strengthening antioxidant defenses. Transcriptomic analysis identified the insulin/insulin-like growth factor (IGF)-1 signaling pathway as a key regulator, with quantitative real-time polymerase chain reaction confirming the upregulation of longevity-associated genes. Functional studies showed that the transcription factors DAF-16, HSF-1, and SIR-2.1 were essential for the lifespan-extending effects of AA-2βG, as mutations in these genes abolished lifespan extension. Moreover, 16S rRNA sequencing revealed that AA-2βG modulated gut microbiota by increasing longevity-associated taxa and reducing pro-aging species, with these alterations linked to metabolic pathways. These findings suggest that AA-2βG exerts antiaging effects through the coordinated regulation of the IIS pathway and gut microbiota composition, highlighting its potential as a natural geroprotective compound.

摘要

2-β-D-吡喃葡萄糖基抗坏血酸(AA-2βG)是一种从[植物名称]果实中分离出的具有生物活性的抗坏血酸衍生物,在[实验对象]中表现出显著的抗衰老作用。它显著延长了[实验对象]的寿命,增强了抗应激能力,减少了脂褐素积累,并改善了其健康状况,同时增强了抗氧化防御能力。转录组分析确定胰岛素/胰岛素样生长因子(IGF)-1信号通路是关键调节因子,定量实时聚合酶链反应证实了长寿相关基因的上调。功能研究表明,转录因子DAF-16、HSF-1和SIR-2.1对AA-2βG的寿命延长作用至关重要,因为这些基因的突变消除了寿命延长。此外,16S rRNA测序显示,AA-2βG通过增加与长寿相关的分类群和减少促衰老物种来调节肠道微生物群,这些变化与代谢途径有关。这些发现表明,AA-2βG通过对IIS通路和肠道微生物群组成的协同调节发挥抗衰老作用,突出了其作为天然老年保护化合物的潜力。

https://cdn.ncbi.nlm.nih.gov/pmc/blobs/ce86/12154002/60e5cad68e40/foods-14-01875-g001.jpg

文献AI研究员

20分钟写一篇综述,助力文献阅读效率提升50倍。

立即体验

用中文搜PubMed

大模型驱动的PubMed中文搜索引擎

马上搜索

文档翻译

学术文献翻译模型,支持多种主流文档格式。

立即体验