Suppr超能文献

汉坦病毒引起的肾综合征出血热病程中循环淋巴细胞的动态变化

Dynamic alterations of circulating lymphocytes during the trajectory of Hantaan virus-induced hemorrhagic fever with renal syndrome.

作者信息

Su Lin, Liu Shuangjuan, Shi Lei, Cheng Yuan, Gao Juanjuan, Guo Ruirui, He Yinli, Zhang Linpei, Chen Tianyan, Hu Jinsong, Li Xiaojiao, Wang Yawen

机构信息

Infectious Diseases Department, The First Affiliated Hospital of Xi'an Jiaotong University, Xi'an, Shaanxi, China.

BioBank, The First Affiliated Hospital of Xi'an Jiaotong University, Xi'an, Shaanxi, China.

出版信息

Front Immunol. 2025 May 29;16:1567306. doi: 10.3389/fimmu.2025.1567306. eCollection 2025.

Abstract

INTRODUCTION

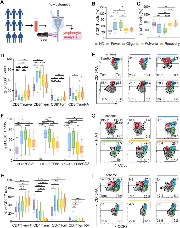
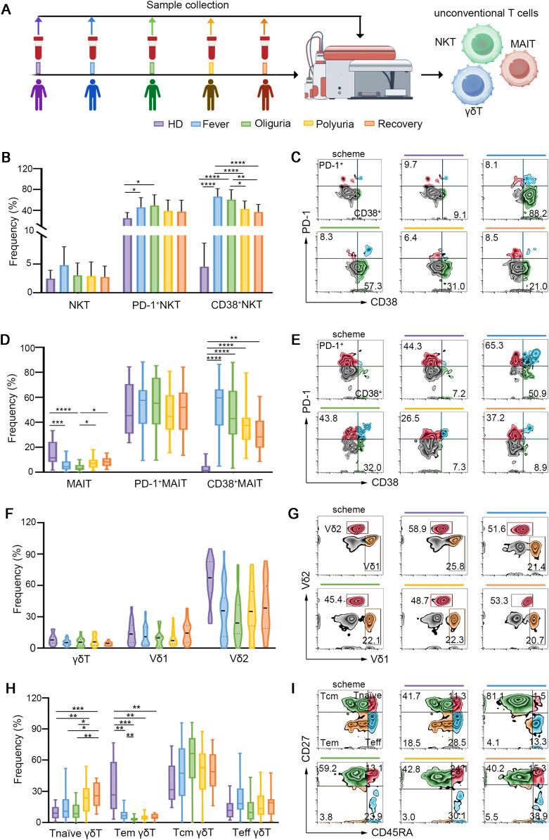
Hemorrhagic fever with renal syndrome (HFRS) is a zoonotic disease with high mortality. Almost 90% of global cases of HFRS are induced by Hantaan virus (HTNV) infection. Although lymphocyte dysfunction is a critical factor in HFRS progression, the specific immune dynamics of HTNV remain unexplored, and current analyses predominantly depend on single-time point sampling. Therefore, comprehensive longitudinal studies are needed to characterize circulating lymphocyte dynamics during HTNV-induced HFRS progression.

METHODS

In this study, we conducted a flow cytometric analysis of circulating lymphocytes in 39 patients with HTNV-induced HFRS across different clinical phases. The analysis encompassed conventional T cells, unconventional T cells, B cells, NK cells and their respective repertoires.

RESULTS AND DISCUSSION

Here, we revealed phase-specific immune patterns: CD8 T, CD8 Tems, and activated CD8 T, MAIT and NKT cells peaked during febrile/oliguric phases before declining in polyuria/recovery, while CD4 T and MAIT cells showed inverse fluctuation patterns. Higher frequencies of CD8 Tem, B, and CD56 NK cells during the febrile phase correlated with severe disease, enabling early risk stratification. Lower CD4 Tcm levels in the oliguric phase marked progression to severe HFRS, indicating potential therapeutic strategies aimed at enhancing CD4 Tcm generation or inhibiting effector differentiation. Additionally, CD38 and CD161 expression predicted specific lymphocyte subset dynamics, offering novel biomarkers for immunomodulatory strategies. Our study thus provides the first comprehensive atlas of lymphocyte evolution in HTNV-induced HFRS, connecting immune dysregulation with clinical outcomes.

摘要

引言

肾综合征出血热(HFRS)是一种死亡率很高的人畜共患病。全球近90%的HFRS病例是由汉坦病毒(HTNV)感染引起的。尽管淋巴细胞功能障碍是HFRS进展的关键因素,但HTNV的具体免疫动态仍未得到探索,目前的分析主要依赖于单点采样。因此,需要进行全面的纵向研究来描述HTNV诱导的HFRS进展过程中循环淋巴细胞的动态变化。

方法

在本研究中,我们对39例HTNV诱导的HFRS患者在不同临床阶段的循环淋巴细胞进行了流式细胞术分析。分析包括传统T细胞、非传统T细胞、B细胞、NK细胞及其各自的库。

结果与讨论

在此,我们揭示了阶段特异性免疫模式:CD8 T细胞、CD8 Tem细胞和活化的CD8 T细胞、黏膜相关恒定T细胞(MAIT)和自然杀伤T细胞(NKT)在发热/少尿期达到峰值,然后在多尿/恢复期下降,而CD4 T细胞和MAIT细胞呈现相反的波动模式。发热期较高频率的CD8 Tem细胞、B细胞和CD56 NK细胞与严重疾病相关,能够进行早期风险分层。少尿期较低的CD4 Tcm水平标志着进展为严重HFRS,表明旨在增强CD4 Tcm生成或抑制效应细胞分化的潜在治疗策略。此外,CD38和CD161表达预测了特定淋巴细胞亚群的动态变化,为免疫调节策略提供了新的生物标志物。因此,我们的研究提供了HTNV诱导的HFRS中淋巴细胞演变的第一份综合图谱,将免疫失调与临床结果联系起来。

https://cdn.ncbi.nlm.nih.gov/pmc/blobs/1152/12159035/21060d417bd3/fimmu-16-1567306-g001.jpg

文献AI研究员

20分钟写一篇综述,助力文献阅读效率提升50倍。

立即体验

用中文搜PubMed

大模型驱动的PubMed中文搜索引擎

马上搜索

文档翻译

学术文献翻译模型,支持多种主流文档格式。

立即体验