Suppr超能文献

MOTS-c修饰的功能性自组装肽水凝胶增强椎间盘退变中髓核来源间充质干细胞的活性。

MOTS-c-modified functional self-assembly peptide hydrogels enhance the activity of nucleus pulposus-derived mesenchymal stem cells of intervertebral disc degeneration.

作者信息

Lin Yuan, Yang Ruo-Yu, Li Jie, Shao Shan-Zhong, Shi Xiang-Qin, Huang Zhi-Wei, Zhang Shu-Hai, Liu Fu-Jun, Zhang Yin-Shun, Zhang Sheng-Quan, Zhang Su-Mei, Wen Tian-Yong, Tao Hui

机构信息

Department of Orthopedics, The First Affiliated Hospital of Anhui Medical University, Anhui Medical University, Hefei, 230022, Anhui Province, China.

Department of Orthopedics and Spine Surgery, The First Affiliated Hospital of Anhui Medical University, Hefei, 230022, Anhui Province, China.

出版信息

Mater Today Bio. 2025 May 22;32:101872. doi: 10.1016/j.mtbio.2025.101872. eCollection 2025 Jun.

Abstract

UNLABELLED

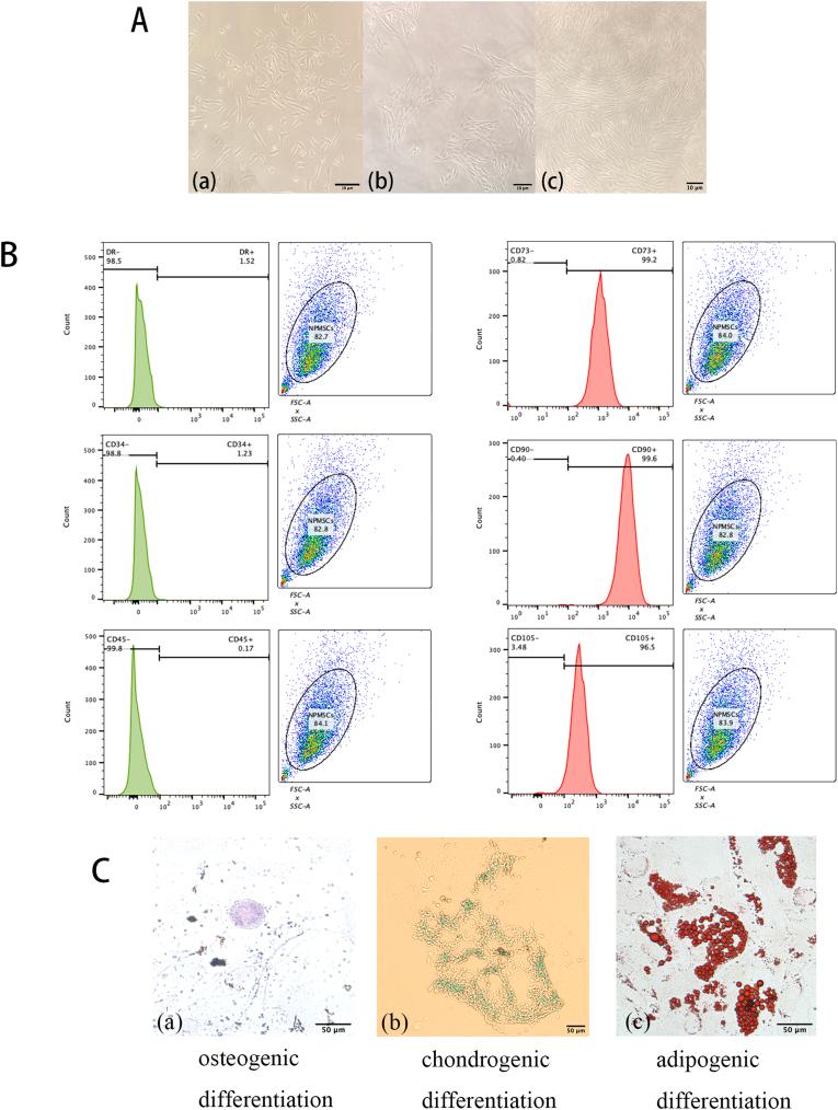
Intervertebral disc degeneration (IDD) is characterized by oxidative-stress driven progressive apoptosis and senescence of nucleus pulposus mesenchymal stem cells (NP-MSCs). MOTS-c, a 16-amino acid peptide encoded by the mitochondrial 12S rRNA open reading frame, has emerged as a key regulator of cellular metabolism, oxidative stress, and senescence. This study investigated the therapeutic potential of MOTS-c in countering tert-butyl hydroperoxide (TBHP)-induced oxidative damage in NP-MSCs, and we developed a novel biomaterial strategy for IDD treatment.Key findings include.

MECHANISTIC PROTECTION

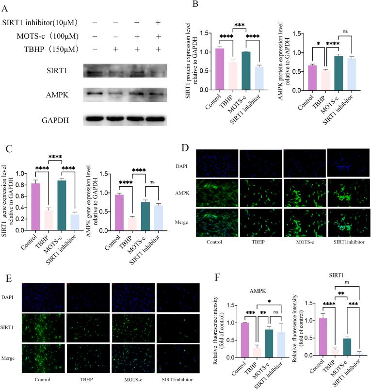
MOTS-c significantly attenuated TBHP-induced NP-MSC apoptosis (Annexin V+/PI + cells reduced by 48 %, p < 0.001), senescence (SA-β-gal + cells decreased by 52 %, p < 0.005), and ROS overproduction (35 % reduction, p < 0.0001) via activation of the AMPK/SIRT1 pathway. Pharmacological inhibition of SIRT1 abolished these protective effects, confirming pathway specificity.

FUNCTIONAL HYDROGEL DESIGN

A sustained-release MOTS-c delivery system (RAD/RMOTS-c) was engineered by conjugating MOTS-c to the self-assembling RADA16-I peptide. The hydrogel exhibited a β-sheet-rich nanofibrous structure (fiber diameter: 362.6 nm), shear-thinning rheology (viscosity: 131-217 Pa s), and sustained peptide release over 7 days.

IN VITRO EFFICACY

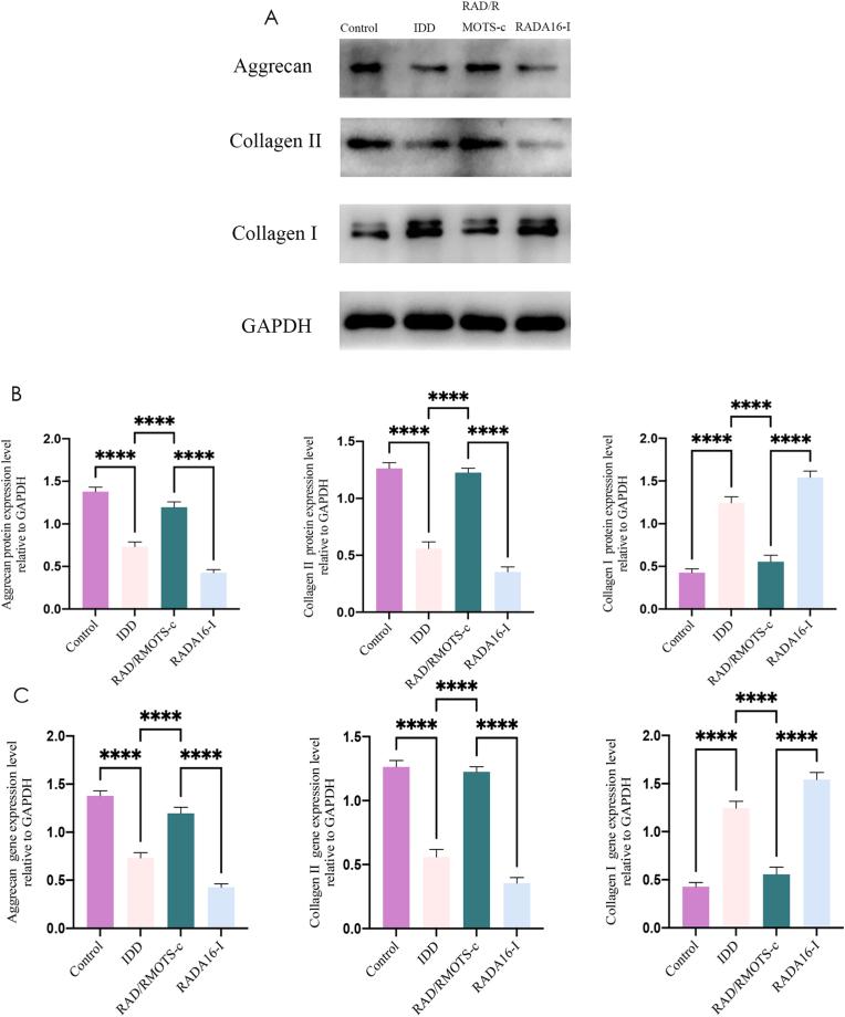
RAD/RMOTS-c enhanced NP-MSC viability (1.8-fold vs. control, p < 0.005) and extracellular matrix (ECM) synthesis, elevating collagen II/aggrecan expression (2.3-fold, p < 0.05) while suppressing collagen I (63 % reduction, p < 0.001).In Vivo Therapeutic Validation: In a rat IDD model, RAD/RMOTS-c injection preserved disc height (DHI%: 82.4 vs. 58.7 in IDD group, p < 0.001), restored T2-weighted MRI signals (1.5-fold increase, p < 0.001), and reduced histological degeneration scores by 44 % compared to untreated controls (p < 0.001).

INNOVATION AND IMPACT

This work (1) demonstrates the association between MOTS-c's anti-degenerative effects and AMPK/SIRT1 signaling in NP-MSCs and (2) pioneers a peptide-hydrogel hybrid system that synergistically combines mitochondrial protection with structural support for disc regeneration. The findings can advance IDD therapy toward biology-driven, minimally invasive solutions, aligning with the paradigm of functional biomaterials for degenerative diseases.

摘要

未标注

椎间盘退变(IDD)的特征是氧化应激驱动髓核间充质干细胞(NP-MSCs)进行性凋亡和衰老。MOTS-c是一种由线粒体12S rRNA开放阅读框编码的16个氨基酸的肽,已成为细胞代谢、氧化应激和衰老的关键调节因子。本研究调查了MOTS-c对抗叔丁基过氧化氢(TBHP)诱导的NP-MSCs氧化损伤的治疗潜力,并开发了一种用于IDD治疗的新型生物材料策略。主要发现包括:

机制保护

MOTS-c通过激活AMPK/SIRT1途径,显著减轻了TBHP诱导的NP-MSCs凋亡(膜联蛋白V+/PI+细胞减少48%,p<0.001)、衰老(SA-β-半乳糖苷酶+细胞减少52%,p<0.005)和活性氧(ROS)过量产生(减少35%,p<0.0001)。SIRT1的药理学抑制消除了这些保护作用,证实了途径特异性。

功能性水凝胶设计

通过将MOTS-c与自组装的RADA16-I肽偶联,构建了一种缓释MOTS-c递送系统(RAD/RMOTS-c)。该水凝胶呈现出富含β-折叠的纳米纤维结构(纤维直径:362.6nm)、剪切变稀流变学特性(粘度:131-217Pa·s),并能在7天内持续释放肽。

体外疗效

RAD/RMOTS-c增强了NP-MSCs的活力(相对于对照组提高了1.8倍,p<0.005)和细胞外基质(ECM)合成,提高了Ⅱ型胶原蛋白/聚集蛋白聚糖的表达(提高2.3倍,p<0.05),同时抑制了Ⅰ型胶原蛋白(减少63%,p<0.001)。

体内治疗验证

在大鼠IDD模型中,与未治疗的对照组相比,注射RAD/RMOTS-c可保持椎间盘高度(椎间盘高度指数%:IDD组为82.4,对照组为58.7,p<0.001),恢复T2加权磁共振成像信号(增加1.5倍,p<0.001),并使组织学退变评分降低44%(p<0.001)。

创新与影响

本研究(1)证明了MOTS-c在NP-MSCs中的抗退变作用与AMPK/SIRT1信号传导之间的关联,(2)开创了一种肽-水凝胶混合系统,该系统将线粒体保护与椎间盘再生的结构支持协同结合。这些发现可推动IDD治疗朝着生物学驱动的微创解决方案发展,并与退行性疾病的功能性生物材料范式相一致。

https://cdn.ncbi.nlm.nih.gov/pmc/blobs/25f1/12159495/f4cbf45ddc00/sc1.jpg

文献AI研究员

20分钟写一篇综述,助力文献阅读效率提升50倍。

立即体验

用中文搜PubMed

大模型驱动的PubMed中文搜索引擎

马上搜索

文档翻译

学术文献翻译模型,支持多种主流文档格式。

立即体验