Suppr超能文献

中风老年患者家庭复原力对孤独感影响的机制研究

Study on the mechanism of family resilience on loneliness in older adults with stroke.

作者信息

Ju Hui, Dong Yanli, Liu Ju, Mu Jing, Ge Lei, Chen Jie

机构信息

Department of Emergency, People's Hospital of Rizhao, Rizhao, Shandong, China.

School of Nursing, Sun Yat-sen University, Guangzhou, Guangdong, China.

出版信息

Front Psychol. 2025 May 29;16:1558363. doi: 10.3389/fpsyg.2025.1558363. eCollection 2025.

Abstract

OBJECTIVE

This study examines loneliness in stroke patients who were ≥60 years of age, identifying key factors such as family resilience, social support, family function, and psychological capital.

METHODS

We sampled 234 stroke patients who were ≥60 years of age. These patients were diagnosed with stroke (ischemic stroke, hemorrhagic stroke) by the hospital and their condition is stable in the recovery period. Data were collected using the UCLA Loneliness Scale, Family Resilience Assessment scale, Positive Psychological Capital scale, Family APGAR Index, and Social Support Rating Scale. Using one-way analysis of variance and multiple linear regression equation to analyze the influencing factors of loneliness in older adults with stroke; Construct a structural equation model to explore the pathways of social support, family function and psychological capital in the relationship between family resilience and loneliness.

RESULTS

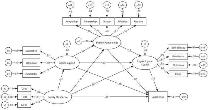
The average loneliness score among older adults with stroke was (35.07 ± 15.24). Factors affecting loneliness included income, activity level, community resources, social participation, and illness duration. Pearson analysis showed significant negative correlations between loneliness and family resilience ( = -0.738, < 0.01), social support ( = -0.715, < 0.01), family function ( = -0.745, < 0.01), and psychological capital ( = -0.684, < 0.01). Family resilience has a direct negative predictive effect on loneliness (β = -0.342, < 0.001). Social support, family functioning, and psychological capital play a chain mediating effect between family resilience and loneliness, with a mediating effect value of -0.436, accounting for 56.04% of the total effect.

CONCLUSION

Loneliness in elderly stroke patients is moderate. Strengthening family resilience and support systems can effectively reduce loneliness.

摘要

目的

本研究调查60岁及以上中风患者的孤独感,确定家庭复原力、社会支持、家庭功能和心理资本等关键因素。

方法

我们选取了234名60岁及以上的中风患者。这些患者经医院诊断为中风(缺血性中风、出血性中风),且病情在恢复期稳定。使用加利福尼亚大学洛杉矶分校孤独感量表、家庭复原力评估量表、积极心理资本量表、家庭APGAR指数和社会支持评定量表收集数据。采用单因素方差分析和多元线性回归方程分析老年中风患者孤独感的影响因素;构建结构方程模型,探讨社会支持、家庭功能和心理资本在家庭复原力与孤独感关系中的作用路径。

结果

老年中风患者的平均孤独感得分为(35.07±15.24)。影响孤独感的因素包括收入、活动水平、社区资源、社会参与和病程。Pearson分析显示,孤独感与家庭复原力(=-0.738,<0.01)、社会支持(=-0.715,<0.01)、家庭功能(=-0.745,<0.01)和心理资本(=-0.684,<0.01)之间存在显著负相关。家庭复原力对孤独感有直接的负向预测作用(β=-0.342,<0.001)。社会支持、家庭功能和心理资本在家庭复原力与孤独感之间起链式中介作用,中介效应值为-0.436,占总效应的56.04%。

结论

老年中风患者的孤独感处于中等水平。加强家庭复原力和支持系统可有效降低孤独感。

https://cdn.ncbi.nlm.nih.gov/pmc/blobs/0aad/12159068/13f9f7348995/fpsyg-16-1558363-g0001.jpg

文献AI研究员

20分钟写一篇综述,助力文献阅读效率提升50倍。

立即体验

用中文搜PubMed

大模型驱动的PubMed中文搜索引擎

马上搜索

文档翻译

学术文献翻译模型,支持多种主流文档格式。

立即体验