Suppr超能文献

通过多胺修饰的热敏水凝胶进行CRISPR/Cas9介导的黑色素瘤基因治疗的经皮递送

Transdermal delivery of CRISPR/Cas9-mediated melanoma gene therapy via polyamines-modified thermosensitive hydrogels.

作者信息

Li Meng, Zhou Songli, Zhang Suqin, Xie Xingyu, Nie Junqi, Wang Qi, Ma Lixin, Cheng Yibin, Luo Jingwen

机构信息

State Key Laboratory of Biocatalysis and Enzyme Engineering, Hubei Province Key Laboratory of Industrial Biotechnology, School of Life Sciences, Hubei University, Wuhan, 430062, China.

Department of Thoracic Surgery, Tongji Hospital Affiliated to Tongji Medical College of Huazhong, University of Science & Technology, Wuhan, 430022, China.

出版信息

J Nanobiotechnology. 2025 Jun 13;23(1):441. doi: 10.1186/s12951-025-03523-7.

Abstract

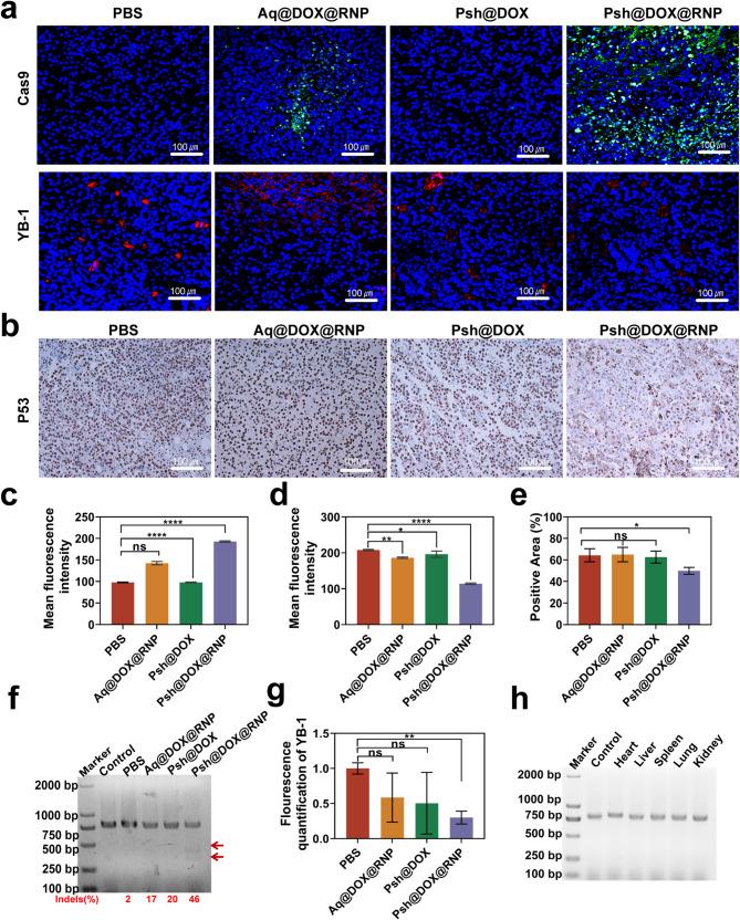
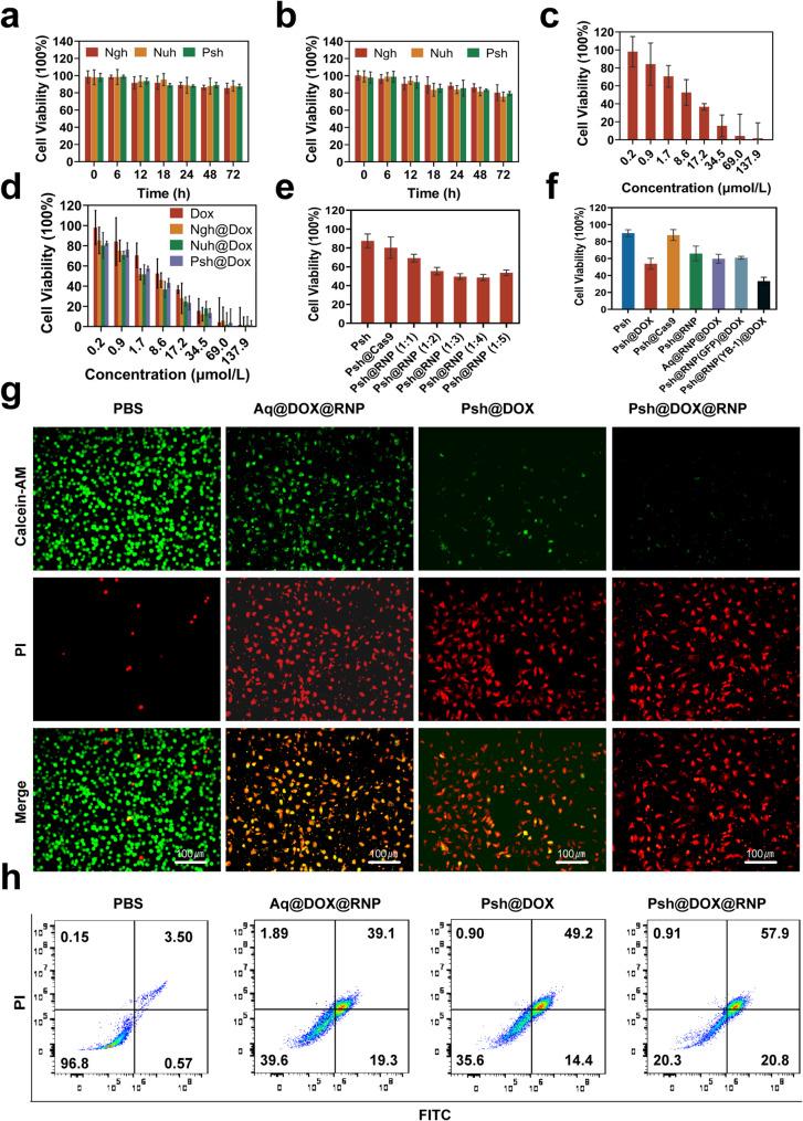
The main obstacles to the clinical application of the CRISPR/Cas9 system are off-target effects and low delivery efficiency. There is an urgent need to develop new delivery strategies and technologies. Three types of in situ injectable hydrogels with different electrical properties were created to find the most secure and efficient sustained-release drug delivery system. After in vitro and in vivo comparisons, we found that the positively charged hydrogels had higher cellular uptake, stronger gene editing efficiency, greater cytotoxicity, longer tumor accumulation, and better anti-tumor efficacy than negatively charged and neutral hydrogels. We designed single guide RNA targeting the Y-box binding protein 1 (YB-1) gene and then used it to create a ribonucleoprotein complex with Cas9 protein. Doxorubicin was co-encapsulated into this positively charged hydrogel to create a co-delivery system. By knocking down YB-1, the expression of YB-1 was reduced, inhibiting the growth and migration of melanoma cells. The strategy of combining YB-1 gene editing and intratumoral injection enhanced the therapeutic effect of doxorubicin while reducing side effects.

摘要

CRISPR/Cas9系统临床应用的主要障碍是脱靶效应和低递送效率。迫切需要开发新的递送策略和技术。制备了三种具有不同电学性质的原位注射水凝胶,以寻找最安全、高效的缓释药物递送系统。经过体外和体内比较,我们发现带正电荷的水凝胶比带负电荷和中性的水凝胶具有更高的细胞摄取率、更强的基因编辑效率、更大的细胞毒性、更长的肿瘤蓄积时间以及更好的抗肿瘤疗效。我们设计了靶向Y盒结合蛋白1(YB-1)基因的单向导RNA,然后用它与Cas9蛋白形成核糖核蛋白复合物。将阿霉素共包封到这种带正电荷的水凝胶中,构建了一种共递送系统。通过敲低YB-1,降低了YB-1的表达,抑制了黑色素瘤细胞的生长和迁移。YB-1基因编辑与瘤内注射相结合的策略增强了阿霉素的治疗效果,同时减少了副作用。

https://cdn.ncbi.nlm.nih.gov/pmc/blobs/9372/12164105/d31ed575daff/12951_2025_3523_Fig1_HTML.jpg

文献AI研究员

20分钟写一篇综述,助力文献阅读效率提升50倍。

立即体验

用中文搜PubMed

大模型驱动的PubMed中文搜索引擎

马上搜索

文档翻译

学术文献翻译模型,支持多种主流文档格式。

立即体验