Suppr超能文献

血小板相关样本的蛋白质组学和代谢组学分析揭示了肝细胞癌中的能量代谢紊乱。

Proteomic and metabolomic analysis of platelet related samples reveals energy metabolism disorders in hepatocellular carcinoma.

作者信息

Ruan Xuelian, Hu Zuojian, Shen Fenglin, Chen Yongling, Zhong Ziqing, Ou Guiyong, Luo Xing, Qin Xue, Wang Huabing

机构信息

Department of Clinical Laboratory, Key Laboratory of Clinical Laboratory Medicine of Guangxi Department of Education, Guangxi Key Laboratory of Enhanced Recovery after Surgery for Gastrointestinal Cancer, Clinical Laboratory Center, The First Affiliated Hospital of Guangxi Medical University, Shuangyong Road 6, Nanning, 530021, People's Republic of China.

Institutes of Biomedical Sciences, Fudan University, Shanghai, 200032, China.

出版信息

J Transl Med. 2025 Jun 13;23(1):654. doi: 10.1186/s12967-025-06694-x.

Abstract

BACKGROUND

Hepatocellular carcinoma (HCC) is one of the most prevalent cancers in the world. Platelets play an important role in thrombosis, inflammation, and tumors. This study tries to gain a pathway-based view of platelets-related samples for understanding metabolic disorders and identifying novel biomarkers in HCC by combining proteomics and metabolomics.

METHODS

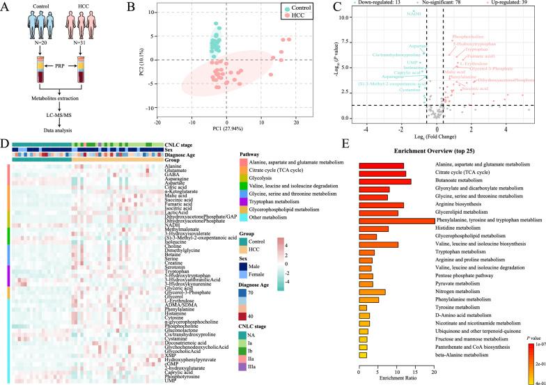
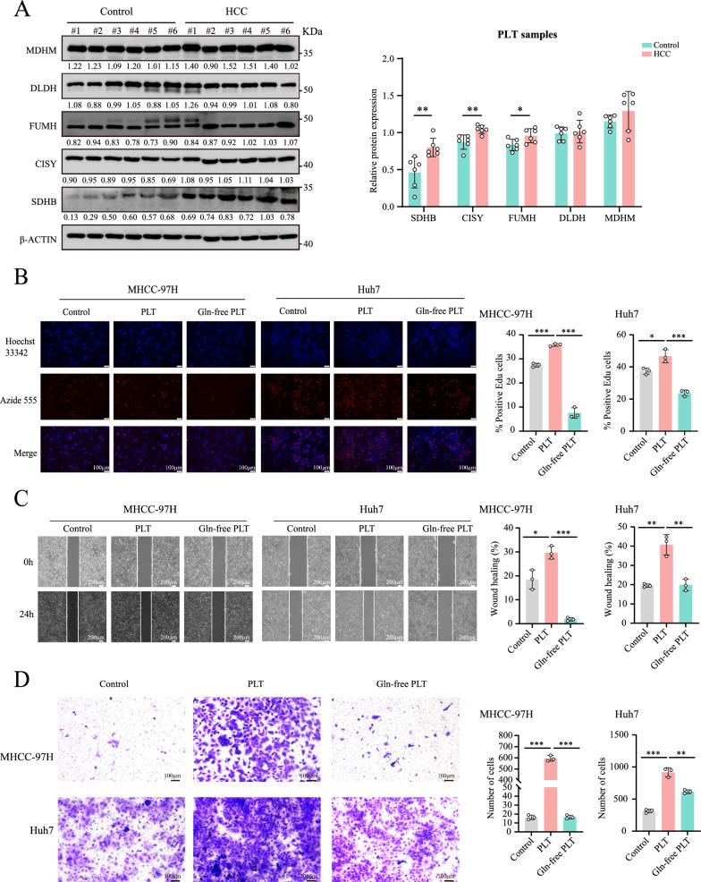
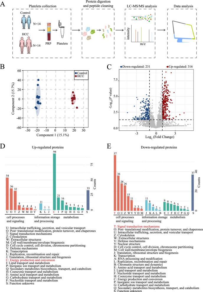
Forty-five HCC patients and thirty-four healthy controls were included in the study. We performed label-free proteomic analysis of platelets from 14 HCC patients and 14 healthy controls. Target metabolomics analysis was performed on platelet-rich plasma (PRP) from 31 HCC patients and 20 healthy controls. Western blotting was performed to validate the results of proteomics. Glutamine (Gln) deprivation assay was conducted to evaluate the effect of Gln metabolism on the platelet-induced proliferation, migration, and invasion of HCC cells.

RESULTS

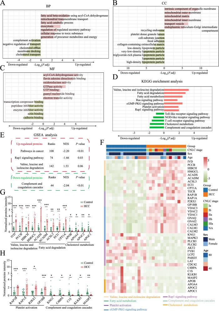
Proteomics analysis revealed dysregulation of platelets function and energy metabolism in HCC patients compared with healthy controls. Target metabolomics analysis showed widespread dysregulation of amino acids in HCC patients. Integrating analysis of differential proteins and metabolites revealed five significant dysregulated pathways in HCC patients. Western blotting validation results showed that the expression levels of SDHB, CISY, and FUMH were significantly up-regulated in HCC patients compared to healthy controls, which was consistent with the proteomics findings. Biological function revealed that Gln-free weakens the ability of platelet-induced proliferation, migration, and invasion of HCC cells. Diagnostic evaluation demonstrated superior discriminatory power for SDHB (AUC = 0.929) compared to alpha-fetoprotein (AFP) in platelet proteomics. Furthermore, a triad of tricarboxylic acid cycle intermediates (succinic acid, fumaric acid, and malic acid) significantly enhanced the AUC, specificity, and sensitivity of distinguishing HCC patients from healthy controls compared to AFP.

CONCLUSIONS

Through multi-omics characterization of platelets-related samples, the network of altered proteins and metabolites provides a comprehensive view of altered metabolism in the peripheral circulation of HCC patients. Gln deprivation inhibited the ability of platelet-induced malignant biology function in HCC cells. Collectively, proteomics and metabolomics provide evidence for possible future non-invasive or minimally invasive biopsies for patients with HCC.

摘要

背景

肝细胞癌(HCC)是全球最常见的癌症之一。血小板在血栓形成、炎症和肿瘤中发挥重要作用。本研究试图通过整合蛋白质组学和代谢组学,从基于通路的角度了解HCC中与血小板相关样本的代谢紊乱情况,并鉴定新的生物标志物。

方法

本研究纳入了45例HCC患者和34例健康对照。我们对14例HCC患者和14例健康对照的血小板进行了无标记蛋白质组分析。对31例HCC患者和20例健康对照的富血小板血浆(PRP)进行了靶向代谢组学分析。进行蛋白质印迹法以验证蛋白质组学结果。进行谷氨酰胺(Gln)剥夺试验以评估Gln代谢对血小板诱导的HCC细胞增殖、迁移和侵袭的影响。

结果

蛋白质组学分析显示,与健康对照相比,HCC患者血小板功能和能量代谢失调。靶向代谢组学分析表明,HCC患者氨基酸普遍失调。差异蛋白质和代谢物的整合分析揭示了HCC患者五条显著失调的通路。蛋白质印迹法验证结果显示,与健康对照相比,HCC患者中SDHB、CISY和FUMH的表达水平显著上调,这与蛋白质组学结果一致。生物学功能显示,无Gln减弱了血小板诱导的HCC细胞增殖、迁移和侵袭能力。诊断评估表明,在血小板蛋白质组学中,SDHB(AUC = 0.929)的鉴别能力优于甲胎蛋白(AFP)。此外,与AFP相比,三羧酸循环中间体(琥珀酸、富马酸和苹果酸)三联体显著提高了区分HCC患者与健康对照的AUC、特异性和敏感性。

结论

通过对与血小板相关样本的多组学表征,改变的蛋白质和代谢物网络提供了HCC患者外周循环中代谢改变的全面视图。Gln剥夺抑制了血小板诱导的HCC细胞恶性生物学功能。总体而言,蛋白质组学和代谢组学为未来可能对HCC患者进行的非侵入性或微创活检提供了证据。

https://cdn.ncbi.nlm.nih.gov/pmc/blobs/aadf/12166621/e4a00c0fb0df/12967_2025_6694_Fig1_HTML.jpg

文献AI研究员

20分钟写一篇综述,助力文献阅读效率提升50倍。

立即体验

用中文搜PubMed

大模型驱动的PubMed中文搜索引擎

马上搜索

文档翻译

学术文献翻译模型,支持多种主流文档格式。

立即体验