Suppr超能文献

整合转录组和蛋白质组分析确定角蛋白是小鼠模型中角膜瘢痕形成的关键调节因子。

Integrated transcriptome and proteome analysis identifies keratins as key regulators of corneal scarring in a murine model.

作者信息

Zhou Tianyi, Cai Yuchen, Fang Fei, Cai Xueyao, Fu Yao

机构信息

Department of Ophthalmology, Shanghai Ninth People's Hospital, Shanghai Jiao Tong University School of Medicine, Shanghai, China.

Shanghai Key Laboratory of Orbital Diseases and Ocular Oncology, Shanghai, China.

出版信息

Comput Struct Biotechnol J. 2025 May 27;27:2264-2274. doi: 10.1016/j.csbj.2025.05.042. eCollection 2025.

Abstract

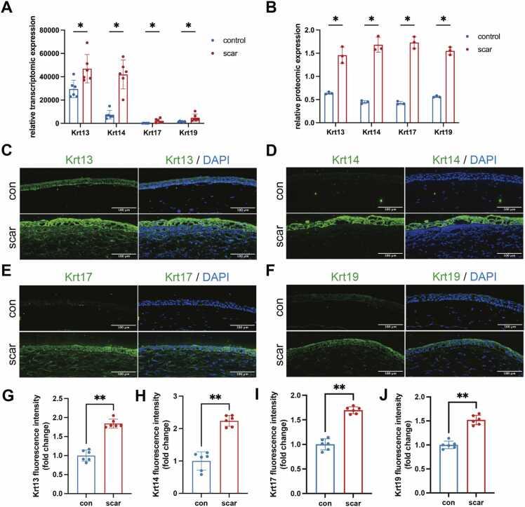
To elucidate the mechanism underlying corneal scarring, a murine model of corneal scarring was subjected to transcriptomic and proteomic analyses to explore changes in mRNA and protein levels during scar formation. A surgical model of stromal injury was established, and corneal tissue was harvested 3 weeks post-wounding and subjected to RNA sequencing and tandem mass tag proteomics. A total of 420 differentially expressed genes and 463 differentially expressed proteins were detected, of which 54 were commonly altered. Integrated Gene Ontology and Kyoto Encyclopedia of Genes and Genomes analyses revealed the predominant involvement of the regulation of actin cytoskeleton organization, cell metabolism, and regulation of inflammatory responses in the scarring process. To further explore the identified gene and protein interactions, we constructed a protein-protein interaction network that highlighted four keratin (Krt) genes (, , , and ) as potential contributors to corneal scarring. The expression levels of these four keratins increased significantly in scarred corneas, which was validated via immunostaining. In vitro experiments revealed the upregulation of fibrosis markers after the overexpression of in corneal epithelial cells and stromal keratocytes. Altogether, this study provides insights into gene and protein expression profiles that contribute to the development of corneal scarring, which could serve as a basis for developing targeted therapeutics and clarifying its molecular mechanisms.

摘要

为阐明角膜瘢痕形成的潜在机制,对角膜瘢痕形成的小鼠模型进行了转录组学和蛋白质组学分析,以探索瘢痕形成过程中mRNA和蛋白质水平的变化。建立了基质损伤的手术模型,并在创伤后3周收集角膜组织,进行RNA测序和串联质谱标签蛋白质组学分析。共检测到420个差异表达基因和463个差异表达蛋白质,其中54个是共同改变的。综合基因本体论和京都基因与基因组百科全书分析显示,肌动蛋白细胞骨架组织调节、细胞代谢和炎症反应调节在瘢痕形成过程中起主要作用。为进一步探索所鉴定的基因和蛋白质相互作用,我们构建了一个蛋白质-蛋白质相互作用网络,该网络突出了四个角蛋白(Krt)基因(、、和)作为角膜瘢痕形成的潜在因素。这四种角蛋白在瘢痕化角膜中的表达水平显著增加,通过免疫染色得到验证。体外实验显示,在角膜上皮细胞和基质角膜细胞中过表达后,纤维化标志物上调。总之,本研究深入了解了导致角膜瘢痕形成的基因和蛋白质表达谱,可为开发靶向治疗药物和阐明其分子机制提供依据。

https://cdn.ncbi.nlm.nih.gov/pmc/blobs/5ce9/12164021/677f4bf3512d/ga1.jpg

文献AI研究员

20分钟写一篇综述,助力文献阅读效率提升50倍。

立即体验

用中文搜PubMed

大模型驱动的PubMed中文搜索引擎

马上搜索

文档翻译

学术文献翻译模型,支持多种主流文档格式。

立即体验