Suppr超能文献

HIV-1细胞间传播过程中的CARD8炎性小体激活

CARD8 inflammasome activation during HIV-1 cell-to-cell transmission.

作者信息

Kulsuptrakul Jessie, Emerman Michael, Mitchell Patrick S

机构信息

Molecular and Cellular Biology Graduate Program, University of Washington, Seattle, United States.

Divisions of Human Biology and Basic Sciences, Fred Hutchinson Cancer Center, Seattle, United States.

出版信息

Elife. 2025 Jun 16;13:RP102676. doi: 10.7554/eLife.102676.

Abstract

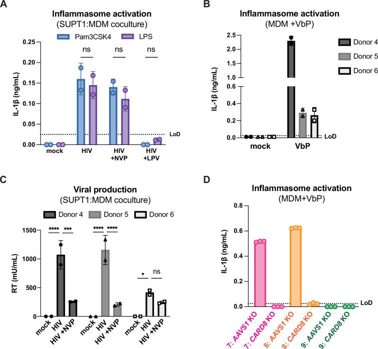
Our previous work demonstrated that CARD8 detects HIV-1 infection by sensing the enzymatic activity of the HIV protease, resulting in CARD8-dependent inflammasome activation (Kulsuptrakul et al., 2023). CARD8 harbors a motif in its N-terminus that functions as a HIV protease substrate mimic, permitting innate immune recognition of HIV-1 protease activity, which when cleaved by HIV protease triggers CARD8 inflammasome activation. Here, we sought to understand CARD8 responses in the context of HIV-1 cell-to-cell transmission via a viral synapse. We observed that cell-to-cell transmission of HIV-1 between infected T cells and primary human monocyte-derived macrophages induces CARD8 inflammasome activation in a manner that is dependent on viral protease activity and largely independent of the NLRP3 inflammasome. Additionally, to further evaluate the viral determinants of CARD8 sensing, we tested a panel of HIV protease inhibitor-resistant clones to establish how variation in HIV protease affects CARD8 activation. We identified mutant HIV-1 proteases that differentially cleave and activate CARD8 compared to wildtype HIV-1, thus indicating that natural variation in HIV protease affects not only the cleavage of the viral Gag-Pol polyprotein but also likely impacts innate sensing and inflammation.

摘要

我们之前的研究表明,CARD8通过感知HIV蛋白酶的酶活性来检测HIV-1感染,从而导致依赖CARD8的炎性小体激活(Kulsuptrakul等人,2023年)。CARD8在其N端含有一个基序,该基序作为HIV蛋白酶底物模拟物发挥作用,允许对HIV-1蛋白酶活性进行天然免疫识别,当被HIV蛋白酶切割时,会触发CARD8炎性小体激活。在这里,我们试图了解在HIV-1通过病毒突触进行细胞间传播的背景下CARD8的反应。我们观察到,HIV-1在受感染的T细胞和原代人单核细胞衍生的巨噬细胞之间的细胞间传播以一种依赖病毒蛋白酶活性且很大程度上独立于NLRP3炎性小体的方式诱导CARD8炎性小体激活。此外,为了进一步评估CARD8感知的病毒决定因素,我们测试了一组对HIV蛋白酶抑制剂耐药的克隆,以确定HIV蛋白酶的变异如何影响CARD8的激活。我们鉴定出与野生型HIV-1相比能不同程度切割和激活CARD8的突变型HIV-1蛋白酶,因此表明HIV蛋白酶的自然变异不仅影响病毒Gag-Pol多聚蛋白的切割,还可能影响天然感知和炎症反应。

https://cdn.ncbi.nlm.nih.gov/pmc/blobs/ac55/12169848/732ae40cdd7c/elife-102676-fig1.jpg

文献AI研究员

20分钟写一篇综述,助力文献阅读效率提升50倍。

立即体验

用中文搜PubMed

大模型驱动的PubMed中文搜索引擎

马上搜索

文档翻译

学术文献翻译模型,支持多种主流文档格式。

立即体验