Suppr超能文献

黏着斑激酶(FAK)活性通过血管内皮生长因子受体2(VEGFR2)-CBL-核因子κB(NF-κB)信号通路加剧血流紊乱介导的动脉粥样硬化。

FAK activity exacerbates disturbed flow-mediated atherosclerosis via VEGFR2-CBL-NF-κB signaling.

作者信息

Murphy James M, Tran Duyen Thi Kieu, Jeong Kyuho, Nguyen Ly, Nguyen Mai Thi, Tambe Dhananjay, Jo Hanjoong, Ahn Eun-Young Erin, Lim Ssang-Taek Steve

机构信息

Department of Pathology, University of Alabama at Birmingham, Birmingham, Alabama, USA.

Department of Biochemistry and Molecular Biology, University of South Alabama College of Medicine, Mobile, Alabama, USA; Department of Biochemistry, College of Medicine, Dongguk University, Gyeongju, Korea.

出版信息

J Biol Chem. 2025 Jul;301(7):110383. doi: 10.1016/j.jbc.2025.110383. Epub 2025 Jun 14.

Abstract

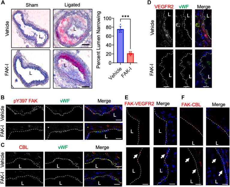
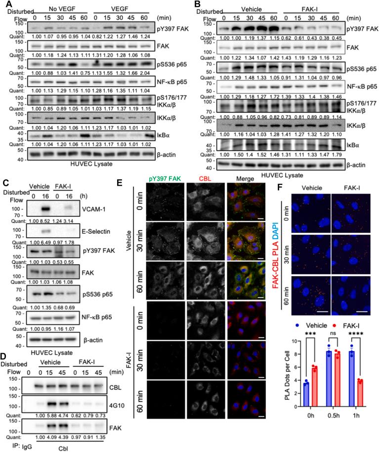
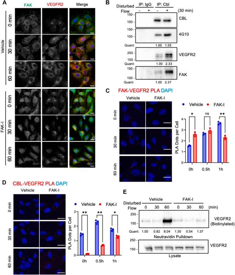
Atherosclerosis develops at predictable sites in the vasculature where branch points and curvatures create non-laminar disturbed flow. This disturbed flow causes vascular inflammation by increased endothelial cell (EC) barrier permeability and the expression of inflammatory genes such as vascular cell adhesion molecule 1 (VCAM-1). Vascular endothelial growth factor receptor 2 (VEGFR2) regulates flow-induced EC inflammation; however, there are still some gaps in understanding the precise signaling mechanism or pathway. Focal adhesion kinase (FAK) is a protein tyrosine kinase whose expression has been implicated in flow-mediated signaling in ECs. However, the link between FAK and VEGFR2 in flow-mediated inflammation signaling has remained unelucidated. Here we found that priming of VEGFR2 with VEGF was critical for flow-mediated activation of FAK and NF-kB. Mechanistically, FAK activation triggers tyrosine phosphorylation of Casitas B-lineage lymphoma (CBL; an E3 ubiquitin ligase) that interacts with VEGFR2 under flow conditions. However, FAK inhibition reduced VEGFR2-FAK-CBL complex formation, partly due to reduced expression of VEGFR2 on the cell membrane. Further, Apoe-/- mice fed a Western diet (WD) exhibited increased FAK activity within the atheroprone disturbed flow region of the inner aortic arch compared to the outer arch. Disturbed flow-induced FAK activation is associated with elevated VEGFR2 on the surface of ECs of the inner aortic arch, but not in the outer arch. Taken together, these data suggest that suppression of augmented FAK activity under disturbed flow may prove beneficial in reducing pro-inflammatory signaling of the endothelial layer.

摘要

动脉粥样硬化在脉管系统中可预测的部位发展,这些部位的分支点和弯曲会产生非层流紊乱血流。这种紊乱血流通过增加内皮细胞(EC)屏障通透性以及血管细胞黏附分子1(VCAM-1)等炎症基因的表达来引发血管炎症。血管内皮生长因子受体2(VEGFR2)调节血流诱导的内皮细胞炎症;然而,在理解精确的信号传导机制或途径方面仍存在一些空白。黏着斑激酶(FAK)是一种蛋白酪氨酸激酶,其表达与内皮细胞中的血流介导信号传导有关。然而,FAK与VEGFR2在血流介导的炎症信号传导中的联系仍未阐明。在这里,我们发现用血管内皮生长因子(VEGF)预处理VEGFR2对于血流介导的FAK和核因子κB(NF-κB)激活至关重要。从机制上讲,FAK激活触发了Casitas B系淋巴瘤(CBL;一种E3泛素连接酶)的酪氨酸磷酸化,CBL在血流条件下与VEGFR2相互作用。然而,FAK抑制减少了VEGFR2-FAK-CBL复合物的形成,部分原因是细胞膜上VEGFR2的表达减少。此外,与主动脉弓外相比,喂食西方饮食(WD)的载脂蛋白E基因敲除(Apoe-/-)小鼠在主动脉弓内侧易发生动脉粥样硬化的紊乱血流区域内的FAK活性增加。紊乱血流诱导的FAK激活与主动脉弓内侧内皮细胞表面VEGFR2升高有关,但在主动脉弓外侧则不然。综上所述,这些数据表明,抑制紊乱血流下增强的FAK活性可能有助于减少内皮细胞层的促炎信号传导。

https://cdn.ncbi.nlm.nih.gov/pmc/blobs/5a8a/12274819/852f4c46d5c7/gr1.jpg

文献AI研究员

20分钟写一篇综述,助力文献阅读效率提升50倍。

立即体验

用中文搜PubMed

大模型驱动的PubMed中文搜索引擎

马上搜索

文档翻译

学术文献翻译模型,支持多种主流文档格式。

立即体验