Suppr超能文献

1,3-β-葡聚糖合酶亚基在[具体对象未给出]中的表达受细胞周期和生长条件调控,且在转录和转录后水平均受到调控。

Expression of 1,3-β-glucan synthase subunits in is regulated by the cell cycle and growth conditions and at both transcriptional and post-transcriptional levels.

作者信息

Gonzalez-Jimenez Irene, Keniya Mikhail V, Aptekmann Ariel A, Quinteros Christopher, Wilkerson Alexis, Arastehfar Amir, Daneshnia Farnaz, Perlin David S, Shor Erika

机构信息

Hackensack Meridian Health Center for Discovery and Innovation, Hackensack Meridian School of Medicine, , Nutley, New Jersey, USA.

Department of Medical Sciences, Hackensack Meridian School of Medicine, Nutley, New Jersey, USA.

出版信息

Antimicrob Agents Chemother. 2025 Aug 6;69(8):e0050025. doi: 10.1128/aac.00500-25. Epub 2025 Jun 17.

Abstract

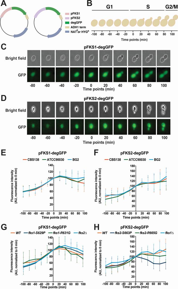
Fungal cell wall-synthesizing enzyme 1,3-β-glucan synthase (GS) is the target of the echinocandins, a frontline antifungal drug class. However, increasing echinocandin resistance due to mutations in GS has been observed in certain fungal pathogens, notably , where GS is encoded by two homologous genes, and . Despite the importance of GS in the fungal life cycle and as a drug target, the regulation of its expression in culture and in the host is still poorly understood. In this study, we used a fluorescent transcriptional reporter, quantitative reverse-transcriptase PCR, protein analysis, and mining of RNA-seq data sets to examine the regulation of GS expression. We determined that and promoter activities peak during S-phase and that during exponential growth in culture, is expressed at higher levels than . Interestingly, although 2 mRNA expression appeared to be strongly induced in an mutant, this calcineurin-mediated induction was not accompanied by increased promoter activity, suggesting post-transcriptional regulation. Examination of transcript across the ORF as well as Fks2 protein levels was consistent with post-transcriptional regulation. Finally, RNA-seq data mining revealed that, in contrast to vegetative growth, during the stationary phase and under host conditions, is expressed at equivalent or higher levels than . Together, these experiments revealed that in the expression of both GS subunits is regulated transcriptionally by the cell cycle, that expression is regulated post-transcriptionally by calcineurin and , and that in the host, may be the more abundant subunit.

摘要

真菌细胞壁合成酶1,3-β-葡聚糖合酶(GS)是棘白菌素类药物的作用靶点,棘白菌素是一类一线抗真菌药物。然而,在某些真菌病原体中,尤其是在GS由两个同源基因FKS1和FKS2编码的病原体中,已观察到由于GS突变导致的棘白菌素耐药性增加。尽管GS在真菌生命周期中以及作为药物靶点具有重要意义,但其在培养物和宿主体内的表达调控仍知之甚少。在本研究中,我们使用荧光转录报告基因、定量逆转录聚合酶链反应、蛋白质分析以及对RNA测序数据集的挖掘来研究GS表达的调控。我们确定FKS1和FKS2启动子活性在S期达到峰值,并且在培养物的指数生长期间,FKS1的表达水平高于FKS2。有趣的是,尽管在cna1突变体中FKS2 mRNA表达似乎被强烈诱导,但这种钙调神经磷酸酶介导的诱导并未伴随着FKS2启动子活性的增加,这表明存在转录后调控。对FKS2转录本跨开放阅读框以及Fks2蛋白水平的检测与转录后调控一致。最后,RNA测序数据挖掘显示,与营养生长相比,在稳定期和宿主条件下,FKS2的表达水平与FKS1相当或更高。总之,这些实验表明,在白色念珠菌中,GS两个亚基的表达均受细胞周期转录调控,FKS2的表达受钙调神经磷酸酶和CNA1转录后调控,并且在宿主体内,FKS2可能是更丰富的亚基。

https://cdn.ncbi.nlm.nih.gov/pmc/blobs/15bd/12326982/717b1fc73d45/aac.00500-25.f001.jpg

文献AI研究员

20分钟写一篇综述,助力文献阅读效率提升50倍。

立即体验

用中文搜PubMed

大模型驱动的PubMed中文搜索引擎

马上搜索

文档翻译

学术文献翻译模型,支持多种主流文档格式。

立即体验