Suppr超能文献

心肌梗死慢性自身免疫反应中的性别差异。

Sex differences in the chronic autoimmune response to myocardial infarction.

作者信息

Taylor Erin B, Mendoza Luciano D, Sandifer Jayla D, Morato Jemylle G, Aitken Nikaela M, O'Quinn Katherine R, Raman Indu, Zhu Chengsong, Spitz Robert W, Hall John E, Mouton Alan J

机构信息

Department of Physiology and Biophysics, University of Mississippi Medical Center, Jackson, MS 39216, U.S.A.

University of Texas Southwestern Medical Center, Dallas, TX 75390U.S.A.

出版信息

Clin Sci (Lond). 2025 Jun 17;139(12):627-48. doi: 10.1042/CS20243091.

Abstract

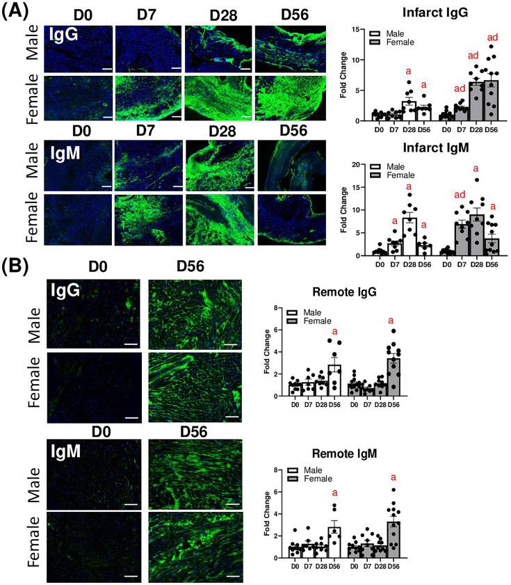
Myocardial infarction (MI) causes a robust inflammatory response, which is necessary for remodeling and scar formation of the infarcted left ventricle (LV). However, this can lead to chronic systemic inflammation and persistent autoimmune responses. In this study, we analyzed sex differences in the inflammatory autoimmune response to chronic MI. MI was induced by permanent left coronary artery ligation in adult male and female C57BL/6J mice for one, four, and eight weeks. Both sexes exhibited similar declines in LV function. Females had higher levels of total immune cells and T cells in the infarct and remote area at D7 post-MI, and B cells at D56. MI increased levels of pro-inflammatory cytokines (Il1b, Il6, Tnf, Ccl2, Ifng, Il18) in the LV infarct that peaked at one week, which was exaggerated in females for Il6, Ifng, and Il10. In the remote LV, females had higher levels of Il6, Tnf, Ccl2, and Il18. MI increased spleen mass in females only, and splenic cytokines were higher in females at several time points, including Il1b, Il12a, Il10, Ifng, Il18, Ccl2, and Il4. IgG and IgM deposition in the LV infarct increased over time in both sexes, but more so in females. In the remote area, both sexes had increased IgG and IgM at eight weeks. Plasma IgM was higher in females at one, four, and eight weeks post-MI compared with males. Plasma IgG and IgM autoantibodies were detected in males and females after MI, but the number of autoantibodies displaying reactivity to autoantigens was much higher in females, particularly at week 8. In summary, MI leads to the development of systemic and myocardial autoimmune activation, which is more pronounced in females.

摘要

心肌梗死(MI)会引发强烈的炎症反应,这对于梗死左心室(LV)的重塑和瘢痕形成是必要的。然而,这可能导致慢性全身炎症和持续的自身免疫反应。在本研究中,我们分析了慢性心肌梗死炎症自身免疫反应中的性别差异。通过永久性结扎成年雄性和雌性C57BL/6J小鼠的左冠状动脉诱导心肌梗死,持续1周、4周和8周。两性的左心室功能均出现类似程度的下降。心肌梗死后第7天,雌性梗死区和远隔区的总免疫细胞和T细胞水平较高,第56天B细胞水平较高。心肌梗死使左心室梗死区促炎细胞因子(Il1b、Il6、Tnf、Ccl2、Ifng、Il18)水平升高,在1周时达到峰值,其中Il6、Ifng和Il10在雌性中升高更为明显。在左心室远隔区,雌性的Il6、Tnf、Ccl2和Il18水平较高。心肌梗死仅使雌性脾脏重量增加,在几个时间点雌性脾脏细胞因子水平更高,包括Il1b、Il12a、Il10、Ifng;Il18、Ccl2和Il4。两性左心室梗死区IgG和IgM沉积均随时间增加,但雌性更为明显。在远隔区,两性在8周时IgG和IgM均增加。与雄性相比,心肌梗死后1周、4周和8周雌性血浆IgM水平更高。心肌梗死后在雄性和雌性中均检测到血浆IgG和IgM自身抗体,但对自身抗原具有反应性的自身抗体数量在雌性中要高得多,尤其是在第8周。总之,心肌梗死会导致全身和心肌自身免疫激活的发生,在雌性中更为明显。

https://cdn.ncbi.nlm.nih.gov/pmc/blobs/4738/12238818/860f1fa8d834/cs-139-12-CS20243091.01.jpg

文献AI研究员

20分钟写一篇综述,助力文献阅读效率提升50倍。

立即体验

用中文搜PubMed

大模型驱动的PubMed中文搜索引擎

马上搜索

文档翻译

学术文献翻译模型,支持多种主流文档格式。

立即体验