Suppr超能文献

来那度胺通过减弱肿瘤坏死因子-α活性促进美拉胂醇激活的cGAS-STING介导的肝细胞癌免疫治疗。

Lenalidomide promotes melarsoprol-activated cGAS-STING-mediated immunotherapy for hepatocellular carcinoma attenuating TNF-α activity.

作者信息

Yu Zhuo, Zou Yifang, Han Shulan, Sun Dandan, Wang Lingzhi, Yang Leilei, Li Yutong, Zhang Xuemei, Guo Jianfeng

机构信息

Department of Hepatopathy, Shuguang Hospital Affiliated to Shanghai University of Traditional Chinese Medicine, Shanghai 201203, China.

School of Pharmaceutical Sciences, Jilin University, Changchun 130021, China.

出版信息

Fundam Res. 2023 Jun 7;5(3):1298-1312. doi: 10.1016/j.fmre.2023.05.013. eCollection 2025 May.

Abstract

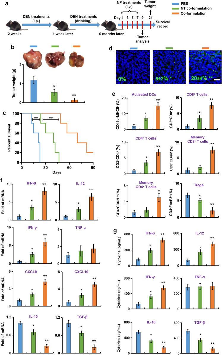
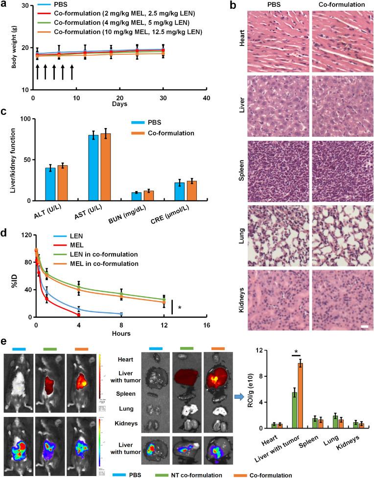
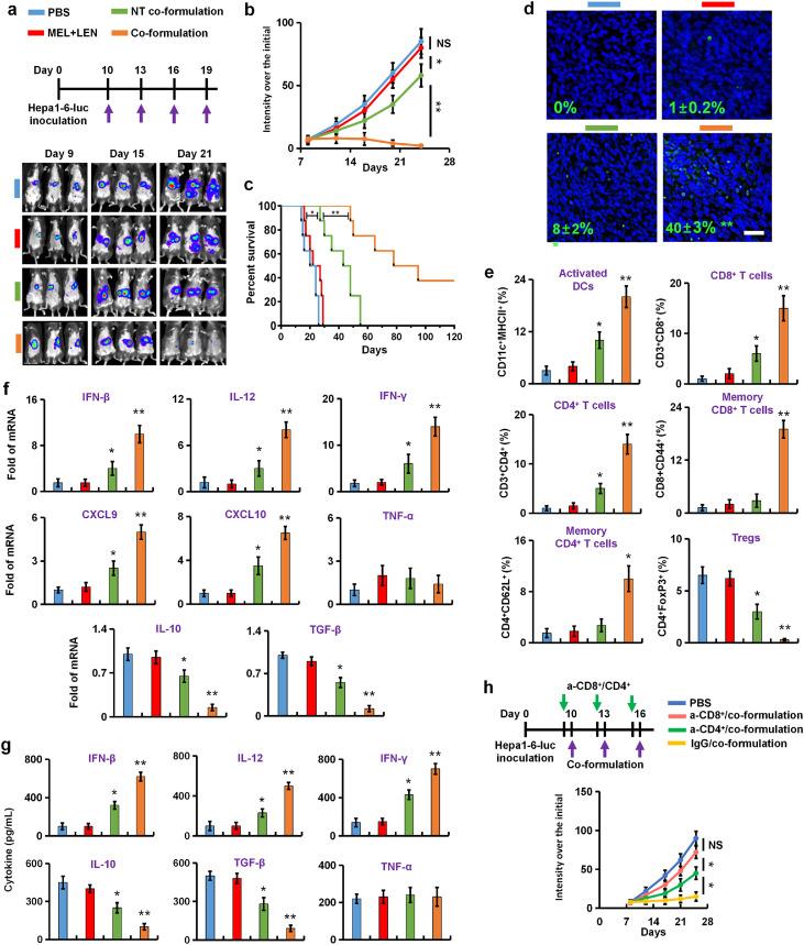
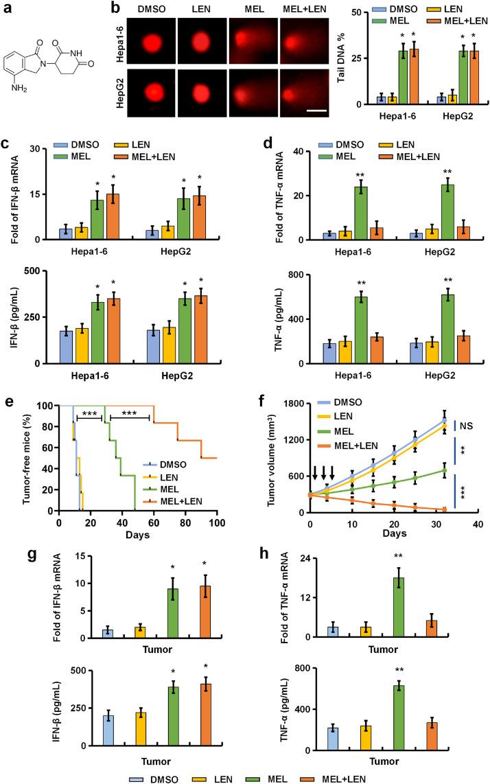
Current immunotherapy has limited efficacy in hepatocellular carcinoma (HCC) due to the immunosuppressive tumor microenvironment (TME). The activation of the cyclic guanosine monophosphate-adenosine monophosphate synthase (cGAS)-stimulator of the interferon genes (STING) pathway demonstrates great potential to unleash the immunosuppressive TME. The capacity of melarsoprol (MEL; an arsenic-containing drug) on activating the cGAS-STING pathway in HCC cells for antitumor immunotherapy was confirmed for the first time in this study. When MEL (particularly at high doses) activated the cGAS-STING pathway; however, HCC growth was not fully inhibited, mainly due to the hyperactivation of tumor necrosis factor α (TNF-α; a cytokine associated with the cGAS-STING pathway). Accordingly, lenalidomide (LEN; a clinically approved TNF-α inhibitor) was used to alleviate pro-tumorigenic effects of the MEL-activated cGAS-STING pathway while maintaining immunotherapeutic effects. To modulate the cGAS-STING pathway , a poly(D,L-lactic-co-glycolic acid) (PLGA) nanoparticle (NP) was used for co-delivery of MEL and LEN, and the co-loaded NP was coated with aminoethyl anisamide (AEAA, a ligand for Sigma-1 receptor)-modified erythrocyte membrane, forming a co-formulation. In this study, co-formulation was able to modulate the cGAS-STING-mediated efficacy and reverse the immunosuppressive TME in allograft and carcinogen-induced orthotopic HCC mouse models, respectively. Our study reveals an intrinsic hurdle to DNA damaging drug-mediated cGAS-STING monotherapy and provides a promising combination strategy to tackle immunosuppression in HCC.

摘要

由于免疫抑制性肿瘤微环境(TME),当前的免疫疗法在肝细胞癌(HCC)中的疗效有限。环磷酸鸟苷-腺苷酸合成酶(cGAS)-干扰素基因刺激因子(STING)通路的激活显示出释放免疫抑制性TME的巨大潜力。本研究首次证实了美拉胂醇(MEL;一种含砷药物)激活HCC细胞中cGAS-STING通路用于抗肿瘤免疫治疗的能力。然而,当MEL(尤其是高剂量时)激活cGAS-STING通路时,HCC的生长并未得到完全抑制,这主要是由于肿瘤坏死因子α(TNF-α;一种与cGAS-STING通路相关的细胞因子)的过度激活。因此,来那度胺(LEN;一种临床批准的TNF-α抑制剂)被用于减轻MEL激活的cGAS-STING通路的促肿瘤作用,同时维持免疫治疗效果。为了调节cGAS-STING通路,使用聚(D,L-乳酸-乙醇酸)(PLGA)纳米颗粒(NP)共同递送MEL和LEN,并且将共负载的NP用氨乙基茴香酰胺(AEAA,Sigma-1受体的配体)修饰的红细胞膜包被,形成一种共制剂。在本研究中,该共制剂能够分别调节cGAS-STING介导的疗效,并逆转同种异体移植和致癌物诱导的原位HCC小鼠模型中的免疫抑制性TME。我们的研究揭示了DNA损伤药物介导的cGAS-STING单一疗法的内在障碍,并提供了一种有前景的联合策略来解决HCC中的免疫抑制问题。

https://cdn.ncbi.nlm.nih.gov/pmc/blobs/e197/12167877/67cc03b691c1/ga1.jpg

文献AI研究员

20分钟写一篇综述,助力文献阅读效率提升50倍。

立即体验

用中文搜PubMed

大模型驱动的PubMed中文搜索引擎

马上搜索

文档翻译

学术文献翻译模型,支持多种主流文档格式。

立即体验