Suppr超能文献

在抗磷脂综合征中,磷脂酰胆碱特异性B细胞在非典型CD11c和CD21记忆B细胞中富集。

Phosphatidylcholine-specific B cells are enriched among atypical CD11c and CD21 memory B cells in antiphospholipid syndrome.

作者信息

Nitschke Eduard, Dang Van Duc, Rincon-Arevalo Hector, Szelinski Franziska, Ritter Jacob, Schrezenmeier Eva, Alexander Tobias, Le Tuan Anh, Chen Yidan, Wiedemann Annika, Gonzalez Jose-Bernardino, Lino Andreia C, Stefanski Ana-Luisa, Dörner Thomas

机构信息

Department of Rheumatology and Clinical Immunology, Charité - Universitätsmedizin Berlin, corporate member of Freie Universität Berlin and Humboldt-Universität zu Berlin, Berlin, Germany.

German Rheumatism Research Centre, German Rheumatism Research Centre, Berlin, Germany.

出版信息

Front Immunol. 2025 Jun 3;16:1585953. doi: 10.3389/fimmu.2025.1585953. eCollection 2025.

Abstract

BACKGROUND

Patients with antiphospholipid syndrome (APS) carry an increased risk of thrombosis and adverse pregnancy outcomes due to the presence of antiphospholipid autoantibodies (aPL). However, the pathogenesis of the disease remains incompletely understood regarding various aPL and the role of autoreactive B cells as precursors of antibody-secreting plasma cells (PC).

OBJECTIVE

To assess B-cell dysregulation in APS, with a focus on the distribution of B cell subsets and phosphatidylcholine (PtC)-specific cells.

METHODS

We used flow cytometry to study B cell subsets in peripheral blood mononuclear cells (PBMCs) from 20 healthy controls (HCs), 21 patients with primary APS (pAPS), and 16 patients with secondary APS (sAPS). A novel fluorescent liposome-based method was used to identify PtC-specific B cells in these subsets. Data were analyzed using manual gating and unsupervised clustering. We quantified aPtC antibody serum levels using ELISA and conducted correlation analyses between PtC-specific B cell subsets and aPL titers.

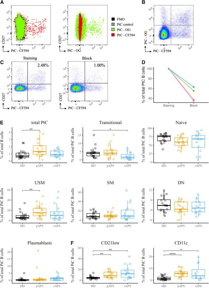
RESULTS

Patients with pAPS and sAPS exhibited significantly increased frequencies of atypical CD21 and CD11c B cells, including PtC-specific B cells. Notably, both total and unswitched memory PtC-specific B cells were elevated in pAPS patients and correlated with aPL antibody titers. Unsupervised clustering further highlighted the increased frequencies of PtC-specific CD21CD11c unswitched and switched memory B cells in both pAPS and sAPS.

CONCLUSION

The enrichment of PtC-specific B cells among CD21 and CD11c atypical memory subsets, along with their correlation with aPL serum levels, suggest a linkage between these atypical memory B cell subsets and autoantibody producing cells in APS.

摘要

背景

抗磷脂综合征(APS)患者由于存在抗磷脂自身抗体(aPL),血栓形成风险和不良妊娠结局风险增加。然而,关于各种aPL以及自身反应性B细胞作为抗体分泌浆细胞(PC)前体的作用,该疾病的发病机制仍未完全明确。

目的

评估APS中的B细胞失调,重点关注B细胞亚群和磷脂酰胆碱(PtC)特异性细胞的分布。

方法

我们使用流式细胞术研究了20名健康对照者(HC)、21名原发性APS(pAPS)患者和16名继发性APS(sAPS)患者外周血单个核细胞(PBMC)中的B细胞亚群。使用一种基于新型荧光脂质体的方法来识别这些亚群中的PtC特异性B细胞。数据采用手动设门和无监督聚类进行分析。我们使用酶联免疫吸附测定(ELISA)对aPtC抗体血清水平进行定量,并对PtC特异性B细胞亚群与aPL滴度进行相关性分析。

结果

pAPS和sAPS患者的非典型CD21和CD11c B细胞频率显著增加,包括PtC特异性B细胞。值得注意的是,pAPS患者中总的和未转换的记忆性PtC特异性B细胞均升高,且与aPL抗体滴度相关。无监督聚类进一步突出了pAPS和sAPS中PtC特异性CD21CD11c未转换和转换记忆B细胞频率的增加。

结论

CD21和CD11c非典型记忆亚群中PtC特异性B细胞的富集,以及它们与aPL血清水平的相关性,表明这些非典型记忆B细胞亚群与APS中自身抗体产生细胞之间存在联系。

https://cdn.ncbi.nlm.nih.gov/pmc/blobs/60c4/12170621/504433efb15e/fimmu-16-1585953-g001.jpg

文献AI研究员

20分钟写一篇综述,助力文献阅读效率提升50倍。

立即体验

用中文搜PubMed

大模型驱动的PubMed中文搜索引擎

马上搜索

文档翻译

学术文献翻译模型,支持多种主流文档格式。

立即体验