Suppr超能文献

基于阴性淋巴结/肿瘤分期比值的胃癌对数优势预后模型的开发与验证

Development and validation of a Log odds of negative lymph nodes/T stage ratio-based prognostic model for gastric cancer.

作者信息

Luo Haiping, Yu Xiaoming, Li Xinming, Yin Dongzhi, Cao Yugang

机构信息

Department of Gastrointestinal Surgery, Huangshi Central Hospital, Affiliated Hospital of Hubei Polytechnic University, Huangshi, China.

Department of Hepatobiliary Surgery, Huangshi Central Hospital, Affiliated Hospital of Hubei Polytechnic University, Huangshi, China.

出版信息

Front Oncol. 2025 Jun 3;15:1554270. doi: 10.3389/fonc.2025.1554270. eCollection 2025.

Abstract

PURPOSE

To investigate the impact of the ratio of T stage to logarithm of negative lymph nodes (LONT) on the prognosis of gastric cancer patients, and to construct and evaluate CoxPH, RSF, and DeepSurv predictive models for their prognosis.

METHODS

A retrospective analysis of clinical, pathological, and prognostic data of patients with gastric cancer from the SEER cohort, TCGA cohort, and GSE62254 cohort was performed. Patients were divided into high-risk and low-risk groups based on the median LONT value. Kaplan-Meier survival curves and log-rank tests were used to compare survival differences between groups. Restricted cubic spline curves, univariate, and multivariate Cox regression analyses were conducted to assess the effect of LONT on patient prognosis. Simultaneously, We sought to develop and validate a novel nomogram based on LONT for predicting overall survival in individual patients with gastric cancer. The performance of the nomogram was evaluated based on the receiver operating characteristic (ROC) curve, calibration curve, and the decision curve analysis (DCA).Weighted gene coexpression network analysis (WGCNA) was used to screened co-expression modules and genes related to LONT, Then Pathway enrichment was performed using Gene Ontology (GO) and Kyoto Encyclopedia of Genes and Genomes (KEGG) analysis for related genes. COX, RSF, and DeepSurv models were constructed using LONT and clinicopathological features to predict overall survival in gastric cancer patients and validated. The predictive performance of these models was evaluated using C-index, time-dependent AUC, and overall Brier score.

RESULTS

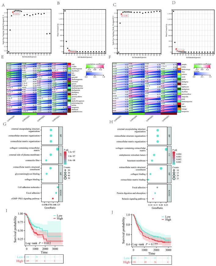
In the SEER, TCGA, and GSE62254 cohorts, gastric cancer patients with high LONT expression demonstrated significantly prolonged overall survival compared to those with low expression (P < 0.05). Elevated LONT levels were associated with improved cancer-specific survival in the SEER cohort, disease-specific survival in the TCGA cohort, and disease-free survival in the GSE62254 cohort (P < 0.05). A negative linear relationship between LONT and the hazard ratio for overall survival was observed (P < 0.05), confirming its role as an independent prognostic factor. In the SEER and GSE62254 datasets, LONT outperformed conventional clinicopathological features in predicting overall survival (P < 0.05). The LONT-integrated OS nomogram exhibited robust accuracy, supported by favorable C-index values, well-calibrated plots, and superior net benefit. The CoxPH model surpassed the traditional TNM staging system in discrimination (P < 0.05) while maintaining better calibration than RSF and DeepSurv models. Weighted gene co-expression network analysis (WGCNA) of the TCGA-STAD cohort (soft-threshold power β = 4, R, = 0.92) identified 23 modules, four of which (blue, grey60, red, tan) were strongly correlated with LONT status (|r| > 0.5, P < 0.05). Hub gene screening (|MM| > 0.8, |GS| > 0.1) prioritized 480 genes enriched in focal adhesion, ECM organization, and collagen assembly (P < 0.001, FDR < 0.05). Similarly, WGCNA of the GSE62254 cohort (o = 3, R, = 0.88) revealed three LONT-associated modules (black, blue, cyan; |r| > 0.5, P < 0.05), yielding 111 hub genes. Cross-cohort pathway analysis highlighted dysregulation of cGMP-PKG and relaxin signaling, as well as ECM-integrin interactions. Critically, tumors with low LONT exhibited transcriptional signatures indicative of disrupted ECM homeostasis, providing a mechanistic basis for their aggressive clinical behavior.

CONCLUSION

LONT is closely related to the overall survival (OS) of gastric cancer patients, and the COX model based on LONT can effectively predict the OS of these patients.

摘要

目的

探讨T分期与阴性淋巴结对数(LONT)的比值对胃癌患者预后的影响,并构建和评估用于其预后的CoxPH、RSF和DeepSurv预测模型。

方法

对来自SEER队列、TCGA队列和GSE62254队列的胃癌患者的临床、病理和预后数据进行回顾性分析。根据LONT值的中位数将患者分为高危组和低危组。采用Kaplan-Meier生存曲线和对数秩检验比较组间生存差异。进行限制立方样条曲线、单因素和多因素Cox回归分析,以评估LONT对患者预后的影响。同时,我们试图开发并验证一种基于LONT的新型列线图,用于预测个体胃癌患者的总生存期。基于受试者工作特征(ROC)曲线、校准曲线和决策曲线分析(DCA)评估列线图的性能。采用加权基因共表达网络分析(WGCNA)筛选与LONT相关的共表达模块和基因,然后使用基因本体论(GO)和京都基因与基因组百科全书(KEGG)分析对相关基因进行通路富集。使用LONT和临床病理特征构建COX、RSF和DeepSurv模型,以预测胃癌患者的总生存期并进行验证。使用C指数、时间依赖性AUC和总体Brier评分评估这些模型的预测性能。

结果

在SEER、TCGA和GSE62254队列中,LONT表达高的胃癌患者与低表达患者相比,总生存期显著延长(P<0.05)。LONT水平升高与SEER队列中癌症特异性生存期改善、TCGA队列中疾病特异性生存期改善以及GSE62254队列中无病生存期改善相关(P<0.05)。观察到LONT与总生存期的风险比之间呈负线性关系(P<0.05),证实其作为独立预后因素的作用。在SEER和GSE62254数据集中,LONT在预测总生存期方面优于传统临床病理特征(P<0.05)。整合LONT的总生存期列线图表现出强大的准确性,C指数值良好、校准图良好以及净效益优越。CoxPH模型在区分能力上超过传统TNM分期系统(P<0.05),同时比RSF和DeepSurv模型保持更好的校准。对TCGA-STAD队列进行加权基因共表达网络分析(WGCNA,软阈值功率β = 4,R = 0.92),识别出23个模块,其中4个(蓝色、灰色60、红色、棕褐色)与LONT状态高度相关(|r|>0.5,P<0.05)。枢纽基因筛选(|MM|>0.8,|GS|>0.1)确定了480个基因,这些基因富集于粘着斑、细胞外基质组织和胶原蛋白组装(P<0.001,FDR<0.05)。同样,对GSE62254队列进行WGCNA(o = 3,R = 0.88),揭示了3个与LONT相关的模块(黑色、蓝色、青色;|r|>0.5,P<0.05),产生了111个枢纽基因。跨队列通路分析突出了cGMP-PKG和松弛素信号通路以及细胞外基质-整合素相互作用的失调。至关重要的是,LONT低的肿瘤表现出指示细胞外基质稳态破坏的转录特征,为其侵袭性临床行为提供了机制基础。

结论

LONT与胃癌患者的总生存期(OS)密切相关,基于LONT的COX模型可有效预测这些患者的OS。

https://cdn.ncbi.nlm.nih.gov/pmc/blobs/0187/12170288/58fb351dcb97/fonc-15-1554270-g001.jpg

文献AI研究员

20分钟写一篇综述,助力文献阅读效率提升50倍。

立即体验

用中文搜PubMed

大模型驱动的PubMed中文搜索引擎

马上搜索

文档翻译

学术文献翻译模型,支持多种主流文档格式。

立即体验