Suppr超能文献

姜黄素和硒协同减轻白羽肉鸡的氧化应激。

Curcumin and selenium synergistically mitigate oxidative stress in white-feathered broilers.

作者信息

He Zixuan, Lin Zhaoyan, Yan Ye, Wang Jiao, Zhang Shizhong, Zheng Bohan, Huang Xiaohong

机构信息

College of Animal Science, Fujian Agriculture and Forestry University, Fuzhou, China.

University Key Laboratory for Integrated Chinese Traditional and Western Veterinary Medicine and Animal Healthcare in Fujian Province/Fujian Key Laboratory of Traditional Chinese Veterinary Medicine and Animal Health, Fujian Agriculture and Forestry University, Fuzhou, China.

出版信息

Front Vet Sci. 2025 Jun 2;12:1600466. doi: 10.3389/fvets.2025.1600466. eCollection 2025.

Abstract

INTRODUCTION

Oxidative stress is closely linked to various diseases in chickens, representing an urgent concern that needs to be addressed in the poultry industry. Curcumin (CUR) and selenium (Se) are both recognized for their great antioxidant effects, however, the combination use of them in broilers has not been reported. This study aims to demonstrate the synergistic antioxidant effects of CUR and Se and and to explore the underlying antioxidant mechanism.

METHODS

The experiments were conducted on the DF-1 cell line and 400 healthy male White-feathered Broilers, day old, weighing 43.89 ± 0.70 g. Hydrogen peroxide (H₂O₂) and dexamethasone (Dex) were used to conduct oxidative stress model.

RESULTS

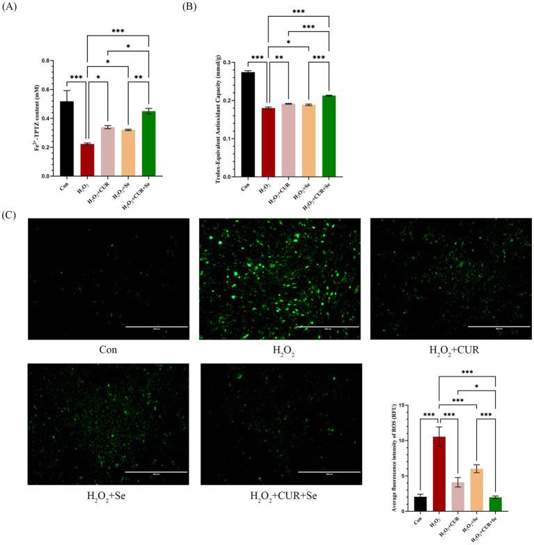
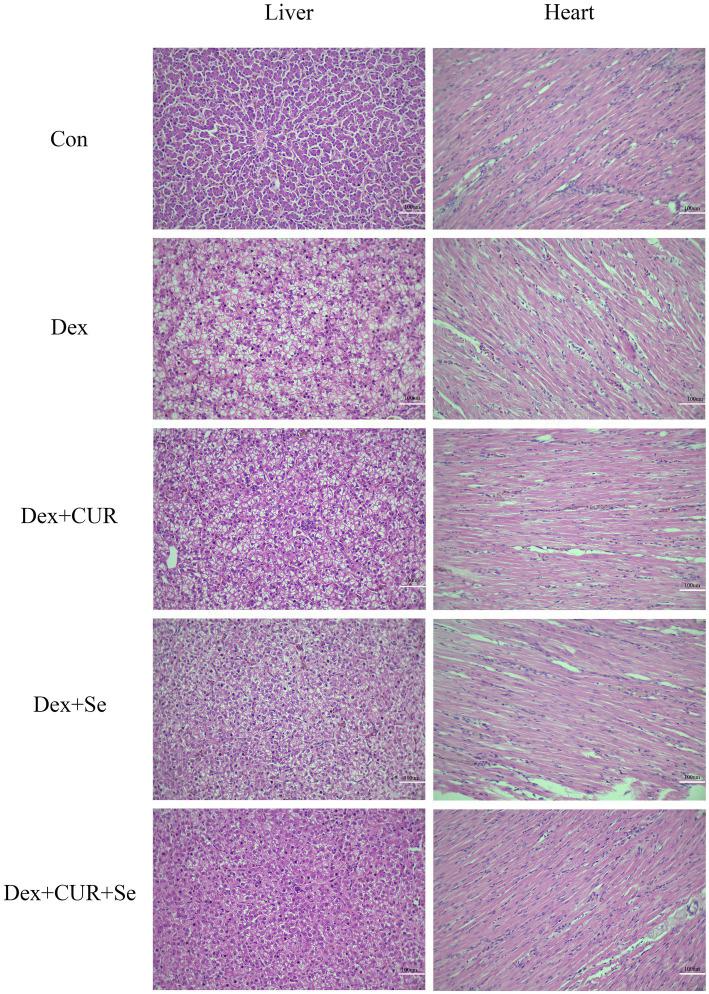
The results demonstrated that CUR and Se synergistically enhanced the antioxidant capacity of DF-1 cells, with a combination index (CI) less than 1; next, CUR and Se increased the total antioxidant capacity and superoxide dismutase (SOD) activity, decreased lactate dehydrogenase (LDH) and malondialdehyde (MDA) levels in broiler liver and heart tissues, alleviated Dex-induced liver and heart injury and liver cell apoptosis in broilers; moreover, the protein expression of IGF-1, PI3K-p110β, phosphorylated AKT and phosphorylated mTOR in liver and heart tissues were increased after the combination treatment.

DISCUSSION

In conclusion, CUR and Se alleviate oxidative stress in White-feathered Broilers synergistically, and the synergistic antioxidant effects are related to IGF-1/PI3K/AKT/mTOR pathway.

摘要

引言

氧化应激与鸡的多种疾病密切相关,这是家禽业亟待解决的紧迫问题。姜黄素(CUR)和硒(Se)均因其强大的抗氧化作用而得到认可,然而,它们在肉鸡中的联合使用尚未见报道。本研究旨在证明CUR和Se的协同抗氧化作用,并探索其潜在的抗氧化机制。

方法

实验在DF-1细胞系和400只1日龄、体重43.89±0.70 g的健康雄性白羽肉鸡上进行。用过氧化氢(H₂O₂)和地塞米松(Dex)建立氧化应激模型。

结果

结果表明,CUR和Se协同增强了DF-1细胞的抗氧化能力,联合指数(CI)小于1;其次,CUR和Se提高了肉鸡肝脏和心脏组织的总抗氧化能力和超氧化物歧化酶(SOD)活性,降低了乳酸脱氢酶(LDH)和丙二醛(MDA)水平,减轻了Dex诱导的肉鸡肝脏和心脏损伤以及肝细胞凋亡;此外,联合处理后肝脏和心脏组织中IGF-1、PI3K-p110β、磷酸化AKT和磷酸化mTOR的蛋白表达增加。

讨论

总之,CUR和Se协同减轻白羽肉鸡的氧化应激,其协同抗氧化作用与IGF-1/PI3K/AKT/mTOR通路有关。

https://cdn.ncbi.nlm.nih.gov/pmc/blobs/0065/12171304/e69e505d9d52/fvets-12-1600466-g001.jpg

文献AI研究员

20分钟写一篇综述,助力文献阅读效率提升50倍。

立即体验

用中文搜PubMed

大模型驱动的PubMed中文搜索引擎

马上搜索

文档翻译

学术文献翻译模型,支持多种主流文档格式。

立即体验