Suppr超能文献

用于加速海水浸泡伤口愈合的近红外响应性组织适应性水凝胶。

NIR-responsive tissue-adaptive hydrogel for accelerating healing of seawater-immersed wounds.

作者信息

Ma Rui, Xu Li, Li Ze, Li Sicheng, Liu Ye, Qu Guiwen, Chen Kang, Chen Canwen, Huang Luqiao, Teng Yitian, Huang Xinxin, Yang Shuanghong, Li Qingchuan, Huang Jinjian, Ren Jianan, Wu Xiuwen

机构信息

School of Medicine, Southeast University, Nanjing, 210009, China.

Research Institute of General Surgery, Jinling Hospital, Affiliated Hospital of Medical School, Nanjing University, Nanjing, 210002, China.

出版信息

Mater Today Bio. 2025 May 30;32:101915. doi: 10.1016/j.mtbio.2025.101915. eCollection 2025 Jun.

Abstract

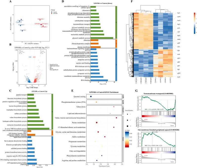
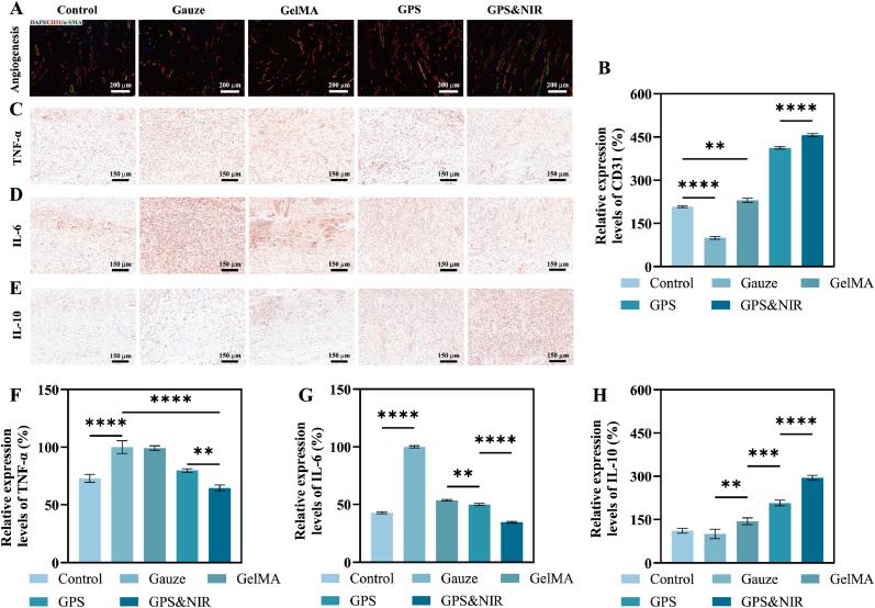
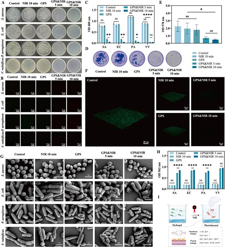
Seawater-immersed wounds pose a significant health risk owing to the high-salt and hypertonic environment of seawater, and the presence of various bacterial species, notably . Although a number of dynamically adhesive hydrogels have developed recently, these gels are often composed of dynamic networks, which lead to insufficient mechanical strength and short-term protection for wound surfaces. In this study, a GPS hydrogel with a covalent network based on gelatin-methacryloyl (GelMA), poly(3,4-ethylenedioxythiophene):poly(styrene sulfonate) (PEDOT:PSS), and [2-(methacryloyloxy)ethyl]dimethyl-(3-sulfopropyl) (SBMA) has been developed. The GPS hydrogel demonstrated significantly enhanced mechanical properties compared with GelMA hydrogel, exhibiting 18-fold (501 % strain) and 299-fold (613 kJ/m) improvements in tensile strain and toughness, respectively, along with a Young's modulus of 50.1 kPa and rapid 160 s gelation capability. Furthermore, the GPS hydrogel achieved exceptional photothermal conversion under 808 nm NIR irradiation, attaining 57 °C within 100 s to enable near-complete bacterial eradication (100 %). This study presented the first transcriptomic profiling of following photothermal treatment (PTT). Our analysis revealed significant membrane disruption, attenuation of virulence determinants, and global metabolic reprogramming in PTT-treated bacterial cells. assessments demonstrated the hydrogel's biocompatibility, while evaluations revealed that GPS hydrogel significantly enhanced seawater immersed wound healing rates in rat models. Altogether, this study offered a promising solution for the long-term management of seawater-immersed wounds with a covalently-crosslinked photothermal antibacterial hydrogel dressing.

摘要

由于海水的高盐和高渗环境以及各种细菌的存在,海水浸泡伤口会带来重大健康风险。尽管最近已经开发出了一些动态粘附水凝胶,但这些凝胶通常由动态网络组成,导致机械强度不足且对伤口表面的短期保护效果不佳。在本研究中,一种基于明胶-甲基丙烯酰基(GelMA)、聚(3,4-乙撑二氧噻吩):聚(苯乙烯磺酸盐)(PEDOT:PSS)和[2-(甲基丙烯酰氧基)乙基]二甲基-(3-磺丙基)铵(SBMA)的具有共价网络的GPS水凝胶被开发出来。与GelMA水凝胶相比,GPS水凝胶的机械性能显著增强,拉伸应变和韧性分别提高了18倍(501%应变)和299倍(613kJ/m),同时杨氏模量为50.1kPa且具有160秒的快速凝胶化能力。此外,GPS水凝胶在808nm近红外辐射下实现了出色的光热转换,在100秒内达到57°C,能够近乎完全消除细菌(100%)。本研究首次展示了光热处理(PTT)后细菌的转录组图谱。我们的分析揭示了PTT处理的细菌细胞中显著的膜破坏、毒力决定因素的减弱和整体代谢重编程。安全性评估证明了水凝胶的生物相容性,而疗效评估表明GPS水凝胶显著提高了大鼠模型中海水浸泡伤口的愈合率。总之,本研究为使用共价交联光热抗菌水凝胶敷料长期管理海水浸泡伤口提供了一个有前景的解决方案。

https://cdn.ncbi.nlm.nih.gov/pmc/blobs/2ac4/12171820/23c9a735c7e2/ga1.jpg

文献AI研究员

20分钟写一篇综述,助力文献阅读效率提升50倍。

立即体验

用中文搜PubMed

大模型驱动的PubMed中文搜索引擎

马上搜索

文档翻译

学术文献翻译模型,支持多种主流文档格式。

立即体验