Suppr超能文献

从鞘氨醇激酶1抑制剂SKI II培养基中分离出的细胞外囊泡可抑制结直肠癌的迁移。

Extracellular vesicles isolated from SphK1 inhibitor SKI II-medium restrain the migration of colorectal cancer.

作者信息

Xu Chunyan, Hu Yingbin, Dai Guodong, Chen Yan, Liu Chengxia

机构信息

Department of Gastroenterology and Institute of Digestive Diseases, Binzhou Medical University Hospital, Binzhou, China.

Department of Clinical Medicine, Medical Integration and Practice Center, Shandong University, Jinan, China.

出版信息

Transl Cancer Res. 2025 May 30;14(5):2594-2602. doi: 10.21037/tcr-24-2152. Epub 2025 May 7.

Abstract

BACKGROUND

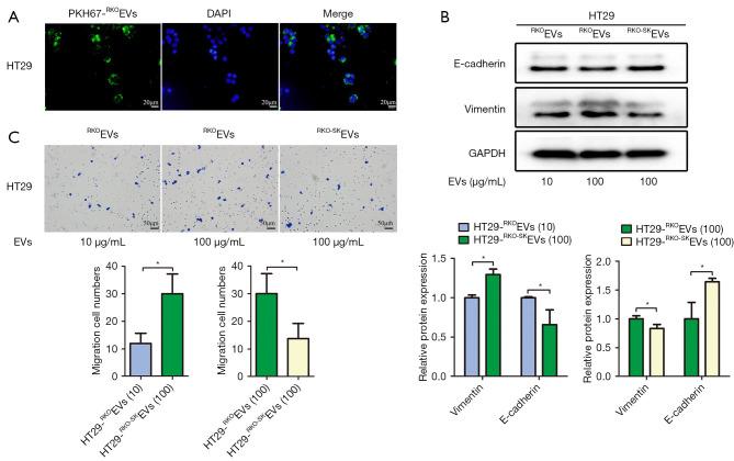
Colorectal cancer is a chronic disease particularly detrimental to human health. Although there have been many studies on colorectal cancer and extracellular vesicles (EVs), it is unknown whether SKI II, an inhibitor of sphingosine kinase 1 (SphK1), uses EVs as transporters to inhibit colorectal cancer migration. This research aimed to investigate whether EVs, which were isolated from SphK1 inhibitor SKI II-medium, affected on E-cadherin and vimentin and the cell migration of colorectal cancer cells.

METHODS

EVs were extracted from RKO cells using an exosome extraction and purification kit, and the extracted EVs were identified to evaluate whether the EVs extracted by this kit met the experimental requirements. EVs were extracted from RKO exosom-free serum culture medium, and EVs were extracted from RKO exosom-free serum culture medium with SKI II intervention. PKH67-labeled EVs were added to the cells. EVs inhibitor GW4869, EVs, and EVs were used to intervene in RKO cells, and EVs and EVs were used to intervene in HT29 cells. The E-cadherin and vimentin expression were tested by western blotting. Transwell assay was used to detect cell migration ability.

RESULTS

Compared with the control group, after GW4869 treatment, E-cadherin was increased, vimentin was decreased, and the number of migrating cells was decreased. After EVs intervention, the expression of E-cadherin, vimentin and cell migration number were opposite. Compared with EVs intervention in RKO cells, E-cadherin was increased, vimentin was decreased and the number of migrating cells decreased after EVs intervention. Similarly, compared with EVs intervention in HT29 cells, after EVs intervention, E-cadherin was increased, vimentin was decreased, and the number of migrating cells decreased.

CONCLUSIONS

EVs isolated from SphK1 inhibitor SKI II-medium affect E-cadherin and vimentin expression in colorectal cancer and inhibit cell migration.

摘要

背景

结直肠癌是一种对人类健康特别有害的慢性疾病。尽管已经有许多关于结直肠癌和细胞外囊泡(EVs)的研究,但尚不清楚鞘氨醇激酶1(SphK1)抑制剂SKI II是否利用EVs作为转运体来抑制结直肠癌的迁移。本研究旨在调查从SphK1抑制剂SKI II培养基中分离出的EVs是否会影响E-钙黏蛋白和波形蛋白以及结直肠癌细胞的细胞迁移。

方法

使用外泌体提取和纯化试剂盒从RKO细胞中提取EVs,并对提取的EVs进行鉴定,以评估该试剂盒提取的EVs是否符合实验要求。从RKO无外泌体血清培养基中提取EVs,并在SKI II干预下从RKO无外泌体血清培养基中提取EVs。将PKH67标记的EVs添加到细胞中。使用EVs抑制剂GW4869、EVs以及EVs干预RKO细胞,使用EVs以及EVs干预HT29细胞。通过蛋白质印迹法检测E-钙黏蛋白和波形蛋白的表达。使用Transwell试验检测细胞迁移能力。

结果

与对照组相比,GW4869处理后,E-钙黏蛋白增加;波形蛋白减少,迁移细胞数量减少。EVs干预后,E-钙黏蛋白、波形蛋白的表达以及细胞迁移数量的变化则相反。与RKO细胞中的EVs干预相比,EVs干预后,E-钙黏蛋白增加,波形蛋白减少,迁移细胞数量减少。同样,与HT29细胞中的EVs干预相比,EVs干预后,E-钙黏蛋白增加,波形蛋白减少,迁移细胞数量减少。

结论

从SphK1抑制剂SKI II培养基中分离出的EVs会影响结直肠癌中E-钙黏蛋白和波形蛋白的表达,并抑制细胞迁移。

https://cdn.ncbi.nlm.nih.gov/pmc/blobs/7f8c/12170209/f36070c06ba7/tcr-14-05-2594-f1.jpg

文献AI研究员

20分钟写一篇综述,助力文献阅读效率提升50倍。

立即体验

用中文搜PubMed

大模型驱动的PubMed中文搜索引擎

马上搜索

文档翻译

学术文献翻译模型,支持多种主流文档格式。

立即体验