Suppr超能文献

利用基因组学了解[具体对象1]和[具体对象2]中利奈唑胺耐药性的整体情况。

Genomics to understand the global landscape of linezolid resistance in and .

作者信息

Beh Jia Qi, Daniel Diane S, Judd Louise M, Wick Ryan R, Kelley Peter, Cronin Katie M, Sherry Norelle L, Howden Benjamin P, Connor Christopher H, Webb Jessica R

机构信息

Department of Microbiology and Immunology at the Peter Doherty Institute for Infection and Immunity, The University of Melbourne, Melbourne, Australia.

Microbiological Diagnostic Unit Public Health Laboratory, Department of Microbiology and Immunology at the Peter Doherty Institute for Infection & Immunity, The University of Melbourne, Melbourne, Victoria, Australia.

出版信息

Microb Genom. 2025 Jun;11(6). doi: 10.1099/mgen.0.001432.

Abstract

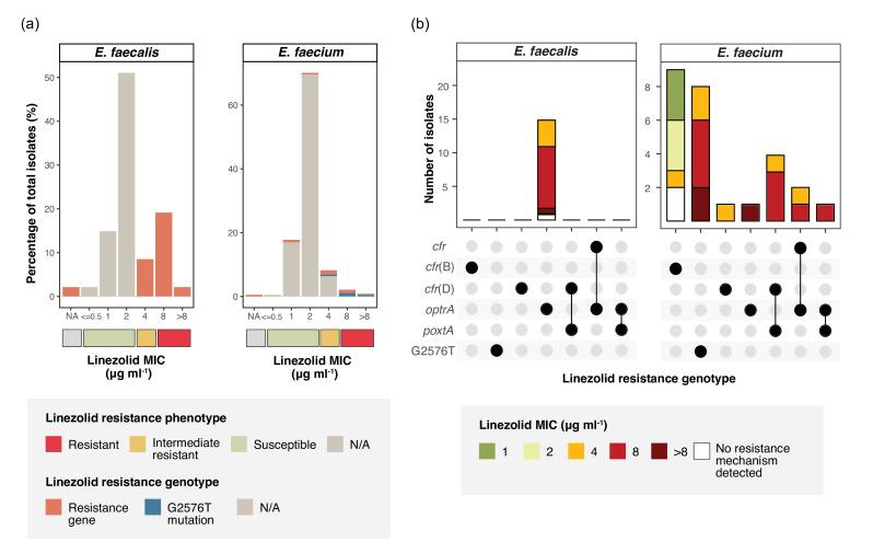
Linezolid is an oxazolidinone antibiotic and is a last-line agent for treating infections caused by vancomycin-resistant (VRE). Limited work has been done to study the genomic epidemiology and population structure of linezolid-resistant (LRE) spp. in Victoria, Australia, and globally. We aimed to elucidate the genomic epidemiology and population structure of LRE in Victoria, Australia. We screened our local collection of and for LRE from 2015 to 2023 and identified 15/349 (4.3 %) and 26/9,207 (0.28 %) and , respectively, which had either or both phenotypic and genotypic resistance to linezolid. We next contextualized the Victorian LRE isolates with a global set of 684 and 324 genomes from public databases. Integrated phylogenetic and epidemiologic data suggested that the LRE isolates in Victoria were likely introduced through multiple independent events from international travellers, with evidence of putative linear plasmids co-carrying and linezolid resistance genes. We observed a predominance of the linezolid resistance-conferring gene in irrespective of source origin in both the global and Victorian collections, whereas in , and (B) occurred more frequently among clinical isolates, with no apparent geographical signatures. Our study provides a genomic snapshot of a large global collection of LRE isolates and establishes the epidemiological context for LRE circulating in Victoria, Australia.

摘要

利奈唑胺是一种恶唑烷酮类抗生素,是治疗耐万古霉素肠球菌(VRE)引起感染的最后一线药物。在澳大利亚维多利亚州以及全球范围内,针对耐利奈唑胺肠球菌(LRE)的基因组流行病学和种群结构开展的研究工作有限。我们旨在阐明澳大利亚维多利亚州LRE的基因组流行病学和种群结构。我们对2015年至2023年本地收集的肠球菌和屎肠球菌进行了LRE筛查,分别鉴定出15/349(4.3%)和26/9207(0.28%)的肠球菌和屎肠球菌,它们对利奈唑胺具有表型或基因型抗性,或两者兼具。接下来,我们将维多利亚州的LRE分离株与来自公共数据库的一组全球684株肠球菌和324株屎肠球菌基因组进行了对比分析。整合的系统发育和流行病学数据表明,维多利亚州的LRE分离株可能是通过多个独立事件由国际旅行者引入的,有证据表明存在携带cfr和利奈唑胺抗性基因的假定线性质粒。我们观察到,无论在全球还是维多利亚州的样本中,赋予利奈唑胺抗性的cfr基因在肠球菌中占主导地位,而在屎肠球菌中,cfr和optrA在临床分离株中出现的频率更高,且没有明显的地理特征。我们的研究提供了大量全球LRE分离株的基因组概况,并确立了在澳大利亚维多利亚州传播的LRE的流行病学背景。

https://cdn.ncbi.nlm.nih.gov/pmc/blobs/a37c/12177158/01b2046ca90d/mgen-11-01432-g001.jpg

文献AI研究员

20分钟写一篇综述,助力文献阅读效率提升50倍。

立即体验

用中文搜PubMed

大模型驱动的PubMed中文搜索引擎

马上搜索

文档翻译

学术文献翻译模型,支持多种主流文档格式。

立即体验