Suppr超能文献

加纳大塔马利市牛、牛肉和人类来源的肠炎沙门氏菌基因组分析。

Genomic analysis of Salmonella enterica from cattle, beef and humans in the Greater Tamale Metropolis of Ghana.

作者信息

Sunmonu Gabriel Temitope, Saba Courage Kosi Setsoafia, Odih Erkison Ewomazino, Bright Opoku, Osei Eric Edem Y, Mensah Alfred, Abdallah Saeed, Alhassan Abdul-Razak, Kpordze Stephen Wilson, Akinlabi Olabisi C, Oaikhena Anderson O, Egyir Beverly, Okeke Iruka N

机构信息

Department of Pharmaceutical Microbiology, Faculty of Pharmacy, University of Ibadan, Nigeria.

Department of Microbiology, Faculty of Biosciences, University for Development Studies, Tamale, Ghana.

出版信息

PLoS One. 2025 Jun 18;20(6):e0325048. doi: 10.1371/journal.pone.0325048. eCollection 2025.

Abstract

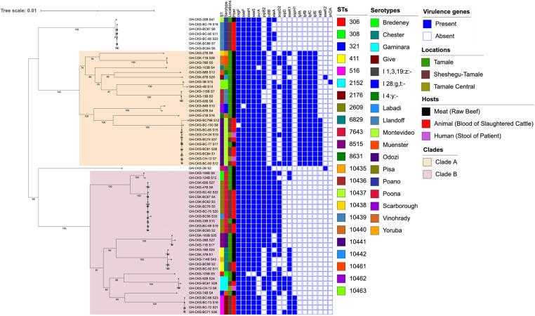
Salmonella enterica is a bacterial foodborne pathogen that can infect humans and animals. Proper control of Salmonella requires routine surveillance and interventions across the food-production chain. However, due to limited resources the epidemiology and transmission of non-typhoidal Salmonella serotypes remain poorly understood in several African settings, including within Ghana. Here, we employed bacterial culture and whole genome sequencing (WGS) to investigate the prevalence, virulence and antimicrobial resistance determinants of Salmonella enterica isolates from beef, cattle blood and human patient stool in Greater Tamale Metropolis, Ghana. Enrichment and culture of the specimens yielded 62 isolates in total from beef (31), bovine blood (28) and human diarrhoeal specimens (3). We identified at least 15 STs and 18 different Salmonella serovars. The most frequently detected serovars were Poona (n = 13), Montevideo (n = 10) and Poano (n = 7) with S. Montevideo being the most common from cattle blood. Thirty-two (52%) isolates belonged to novel sequence types (STs), with ST2609 (n = 9) being most common. Four raw beef isolates harboured at least one gene conferring resistance to beta-lactam (blaTEM-1), chloramphenicol (catA), fosfomycin (fosA7), quinolone (qnrD1) or tetracycline (tet(A)). Eight isolates carried IncF, IncI and/or Col3M plasmid replicons. This study recovered Salmonella, often belonging to previously undocumented STs, at high frequencies from cattle and beef and demonstrated that isolates from human diarrhoeal patients are closely related to bovine isolates. The data highlight the need for broader and sustained surveillance and the urgent need for food safety interventions in Ghana.

摘要

肠炎沙门氏菌是一种食源性细菌病原体,可感染人类和动物。对沙门氏菌进行适当控制需要在整个食品生产链中进行常规监测和干预。然而,由于资源有限,在包括加纳在内的几个非洲地区,非伤寒沙门氏菌血清型的流行病学和传播情况仍知之甚少。在此,我们采用细菌培养和全基因组测序(WGS)来调查加纳大塔马利都会区牛肉、牛血和人类患者粪便中肠炎沙门氏菌分离株的流行情况、毒力和抗菌药物耐药性决定因素。对标本进行富集和培养后,共从牛肉(31株)、牛血(28株)和人类腹泻标本(3株)中获得了62株分离株。我们鉴定出至少15种序列型(STs)和18种不同的沙门氏菌血清型。最常检测到的血清型是普纳(n = 13)、蒙得维的亚(n = 10)和波阿诺(n = 7),其中蒙得维的亚沙门氏菌是牛血中最常见的。32株(52%)分离株属于新的序列型,其中ST2609(n = 9)最为常见。4株生牛肉分离株携带至少一种对β-内酰胺(blaTEM-1)、氯霉素(catA)、磷霉素(fosA7)、喹诺酮(qnrD1)或四环素(tet(A))具有耐药性的基因。8株分离株携带IncF、IncI和/或Col3M质粒复制子。本研究从牛和牛肉中高频率地分离出沙门氏菌,这些菌株通常属于以前未记录的STs,并证明人类腹泻患者的分离株与牛分离株密切相关。这些数据凸显了在加纳进行更广泛和持续监测的必要性以及食品安全干预措施的迫切需求。

https://cdn.ncbi.nlm.nih.gov/pmc/blobs/909c/12176171/9c6fe22a037d/pone.0325048.g001.jpg

文献AI研究员

20分钟写一篇综述,助力文献阅读效率提升50倍。

立即体验

用中文搜PubMed

大模型驱动的PubMed中文搜索引擎

马上搜索

文档翻译

学术文献翻译模型,支持多种主流文档格式。

立即体验