Suppr超能文献

RNA去甲基化酶FTO通过调控SLC1A5促进肾透明细胞癌中的谷氨酰胺代谢。

The RNA demethylase FTO promotes glutamine metabolism in clear cell renal cell carcinoma through the regulation of SLC1A5.

作者信息

Zhao Man, Zhang Dalin, Jiang Haowen, Kuganesan Nishanth, Natarajan Suchitra, Pu Leighton, Thakkar Kaushik N, Zhao Hongjuan, Le Quynh Thu, Giaccia Amato J, Brooks James D, Peehl Donna M, Ye Jiangbin, Rankin Erinn B

机构信息

Department of Radiation Oncology, Stanford University, Stanford, CA 94305, USA.

Department of Urology, Stanford University, Stanford, CA 94305, USA.

出版信息

Sci Adv. 2025 Jun 20;11(25):eadv2417. doi: 10.1126/sciadv.adv2417. Epub 2025 Jun 18.

Abstract

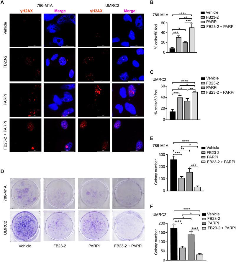
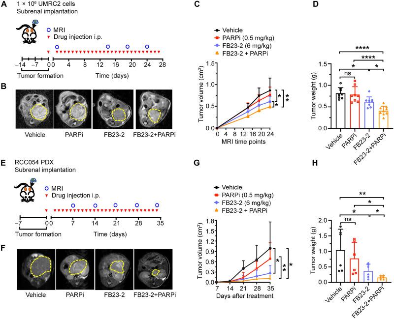
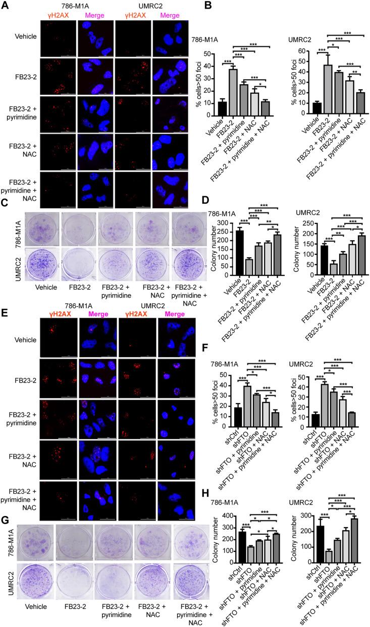
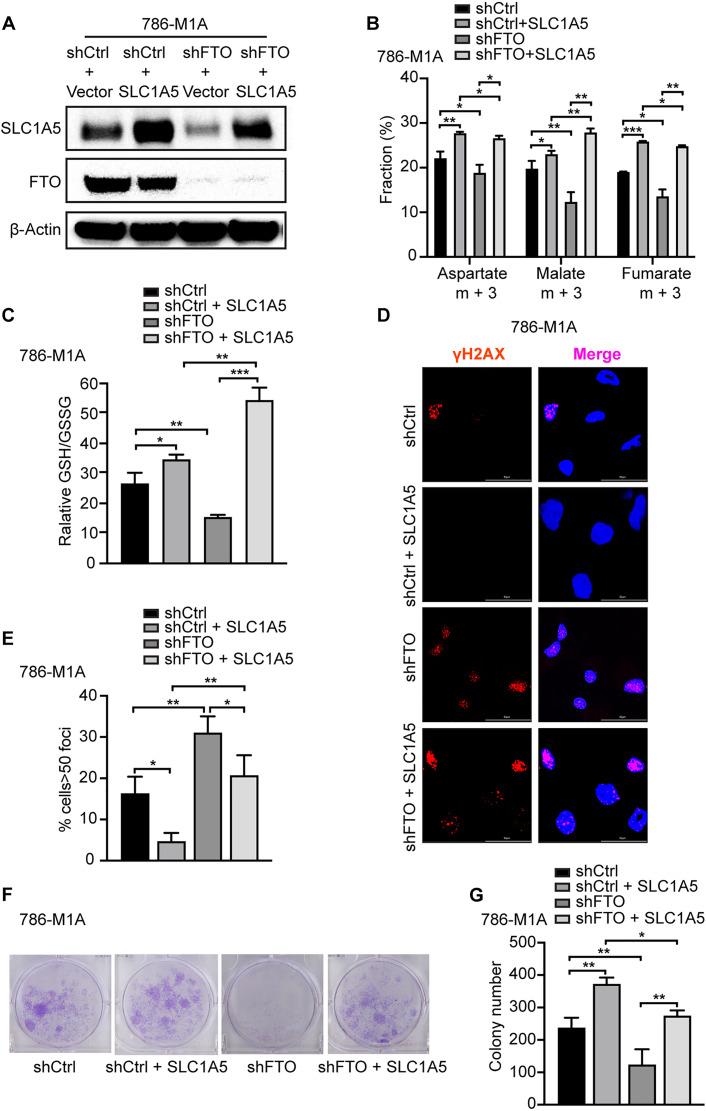
Glutamine reprogramming plays a crucial role in the growth and survival of clear cell renal cell carcinoma (ccRCC), although the mechanisms governing its regulation are still not fully understood. We demonstrate that the RNA demethylase fat mass and obesity-associated gene (FTO) drives glutamine reprogramming to support ccRCC growth and survival. Genetic and pharmacologic inhibition of FTO in ccRCC cells impaired glutamine-derived reductive carboxylation, depleted pyrimidines, and increased reactive oxygen species. This led to increased DNA damage and reduced survival, which could be rescued by pyrimidine nucleobases or the antioxidant -acetylcysteine. Mechanistically, FTO demethylates the glutamine transporter solute carrier family 1 member 5 (SLC1A5) messenger RNA to promote its expression. Restoration of SLC1A5 expression in FTO-knockdown cells rescued metabolic and survival defects. FTO inhibition reduced ccRCC tumor xenograft and PDX growth under the renal capsule. Our findings indicate that FTO is an epitranscriptomic regulator of ccRCC glutamine reprogramming and highlight the therapeutic potential of targeting FTO for the treatment of ccRCC.

摘要

谷氨酰胺重编程在透明细胞肾细胞癌(ccRCC)的生长和存活中起着关键作用,尽管其调控机制仍未完全明确。我们证明,RNA去甲基化酶脂肪量和肥胖相关基因(FTO)驱动谷氨酰胺重编程以支持ccRCC的生长和存活。对ccRCC细胞中FTO进行基因和药物抑制会损害谷氨酰胺衍生的还原羧化作用,消耗嘧啶,并增加活性氧。这导致DNA损伤增加和存活率降低,而嘧啶核苷或抗氧化剂N-乙酰半胱氨酸可以挽救这种情况。从机制上讲,FTO使谷氨酰胺转运体溶质载体家族1成员5(SLC1A5)的信使RNA去甲基化以促进其表达。在FTO敲低的细胞中恢复SLC1A5的表达可挽救代谢和存活缺陷。FTO抑制降低了肾包膜下ccRCC肿瘤异种移植瘤和人源肿瘤异种移植模型(PDX)的生长。我们的研究结果表明,FTO是ccRCC谷氨酰胺重编程的表观转录组调节剂,并突出了靶向FTO治疗ccRCC的治疗潜力。

https://cdn.ncbi.nlm.nih.gov/pmc/blobs/2539/12175902/e149a76cc4ca/sciadv.adv2417-f1.jpg

文献AI研究员

20分钟写一篇综述,助力文献阅读效率提升50倍。

立即体验

用中文搜PubMed

大模型驱动的PubMed中文搜索引擎

马上搜索

文档翻译

学术文献翻译模型,支持多种主流文档格式。

立即体验