Suppr超能文献

小鼠循环中性粒细胞部分耗竭会加剧脂多糖诱导的严重全身炎症期间的炎症反应和体温过低。

Partial depletion of circulating neutrophil granulocytes in mice exacerbates the inflammatory response and hypothermia during LPS induced severe systemic inflammation.

作者信息

Hernandez Jessica, Pflieger Fabian Johannes, Schäffer Julia, Bähr Leona, Schneiders Jenny, Reichel Thomas, Meurer Marita, Lamp Benjamin, Bauer Natali Bettina, Krüger Karsten, Harden Lois, von Köckritz-Blickwede Maren, Rummel Christoph

机构信息

Institute of Veterinary Physiology and Biochemistry, Faculty of Veterinary Medicine, Justus Liebig University Giessen, Giessen, Germany.

Institute of Sports Science, Department of Exercise Physiology and Sports Therapy, Justus Liebig University Giessen, Giessen, Germany.

出版信息

Front Immunol. 2025 Jun 4;16:1578590. doi: 10.3389/fimmu.2025.1578590. eCollection 2025.

Abstract

INTRODUCTION

During acute inflammation, immune-to-brain signaling plays a pivotal role in the generation of sickness responses such as fever or hypothermia. Neutrophil granulocytes (NG) are a crucial component of the immune system and modulate inflammation. Moreover, neutropenic fever is a severe condition for immunocompromised patients that can be life threatening. Using a mouse model of partial NG depletion, we aimed to investigate how neutropenia alters immune-to-brain signaling and the development of sickness responses during high-dose-LPS-induced inflammation.

METHODS

To deplete NGs, mice were injected intraperitoneally (IP) with heterologous anti-polymorphonuclear leukocyte serum at 1:4 ratio in PBS (PMN, 1.82 mg/kg IgG) or normal rabbit serum (NRS, 1 mg/kg IgG) as a control. To induce inflammation, mice were injected IP with lipopolysaccharide (LPS, 2.5 mg/kg) or PBS as a control 24 h after PMN or NRS. Physiological parameters were documented using a telemetric system that continuously recorded: food and water intake, locomotor activity, and core body temperature. At 4 h or 24 h after LPS-stimulation, brain and serum samples were collected and analyzed for peripheral and brain inflammatory markers.

RESULTS

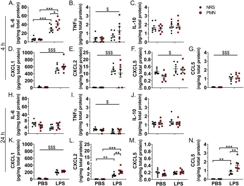
After stimulation with LPS, PMN-pretreated mice showed neutropenia (significantly by ~25% of the control value) and attenuated NG recruitment to the brain in a structure dependent manner. LPS-induced hypothermia was more severe in PMN-pretreated mice while other physiological parameters were only altered by LPS alone. Additional analyses in NG depleted mice revealed that corticosterone levels showed an early reduced but late increased magnitude, and circulating cytokines like interleukin-10 were exacerbated during LPS-induced inflammation. Despite a weak overall impact on the brain, the hypothalamus of neutropenic mice presented exacerbated LPS-induced levels of IL-6, a key mediator of inflammation, compared to immunocompetent control mice.

DISCUSSION

Overall, we found that partial NG depletion exaggerates the peripheral inflammatory response and this strong peripheral reaction may contribute to the exacerbation of sickness symptoms most likely involving circulating IL-10 with strong implications for clinical cases of neutropenic patients.

摘要

引言

在急性炎症期间,免疫-脑信号传导在诸如发热或体温过低等疾病反应的产生中起关键作用。中性粒细胞(NG)是免疫系统的重要组成部分,可调节炎症。此外,中性粒细胞减少性发热对于免疫功能低下的患者来说是一种严重的情况,可能危及生命。我们使用部分NG耗竭的小鼠模型,旨在研究中性粒细胞减少如何改变高剂量脂多糖(LPS)诱导的炎症过程中的免疫-脑信号传导以及疾病反应的发展。

方法

为了耗竭NG,以1:4的比例在PBS中腹腔注射(IP)异源抗多形核白细胞血清(PMN,1.82 mg/kg IgG)或正常兔血清(NRS,1 mg/kg IgG)作为对照。为了诱导炎症,在PMN或NRS注射24小时后,腹腔注射脂多糖(LPS,2.5 mg/kg)或PBS作为对照。使用遥测系统记录生理参数,该系统连续记录:食物和水的摄入量、运动活动和核心体温。在LPS刺激后4小时或24小时,收集脑和血清样本并分析外周和脑炎症标志物。

结果

用LPS刺激后,PMN预处理的小鼠出现中性粒细胞减少(显著降低至对照值的约25%),并且以结构依赖的方式减弱了NG向脑的募集。LPS诱导的体温过低在PMN预处理的小鼠中更严重,而其他生理参数仅由LPS单独改变。对NG耗竭小鼠的进一步分析表明,皮质酮水平显示出早期降低但后期升高,并且在LPS诱导的炎症期间,循环细胞因子如白细胞介素-10会加剧。尽管对脑的总体影响较弱,但与免疫功能正常的对照小鼠相比,中性粒细胞减少小鼠的下丘脑呈现出LPS诱导的炎症关键介质IL-6水平加剧。

讨论

总体而言,我们发现部分NG耗竭会加剧外周炎症反应,这种强烈的外周反应可能导致疾病症状加剧,最有可能涉及循环IL-10,这对中性粒细胞减少患者的临床病例具有重要意义。

https://cdn.ncbi.nlm.nih.gov/pmc/blobs/524c/12173888/d1a406edbfdc/fimmu-16-1578590-g001.jpg

文献AI研究员

20分钟写一篇综述,助力文献阅读效率提升50倍。

立即体验

用中文搜PubMed

大模型驱动的PubMed中文搜索引擎

马上搜索

文档翻译

学术文献翻译模型,支持多种主流文档格式。

立即体验