Suppr超能文献

依折麦布工程化L14-8通过激活PLK1/TP53-SAT1诱导的铁死亡抑制晚期前列腺癌。

Ezetimibe Engineered L14-8 Suppresses Advanced Prostate Cancer by Activating PLK1/TP53-SAT1-Induced Ferroptosis.

作者信息

Zhang Yu, Song Xiao-Wen, Zhang Na, Li Xue-Hui, Wu Fan-Chen, Wei Yu-Ang, Xu Dong-Liang, Xu Ling-Fan, Yuan Fu-Wen

机构信息

Shanghai Frontiers Science Center for Chinese Medicine Chemical Biology, Institute of Interdisciplinary Integrative Medicine Research, Shanghai University of Traditional Chinese Medicine, Shanghai, 201203, China.

School of Chemistry and Chemical Engineering, Henan Normal University, Xinxiang, Henan, 453007, China.

出版信息

Adv Sci (Weinh). 2025 Aug;12(29):e04192. doi: 10.1002/advs.202504192. Epub 2025 Jun 19.

Abstract

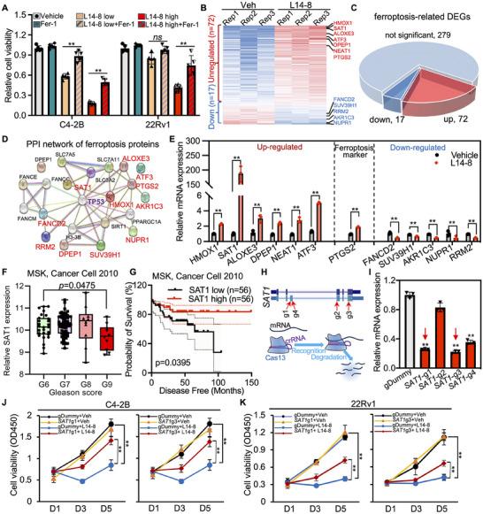
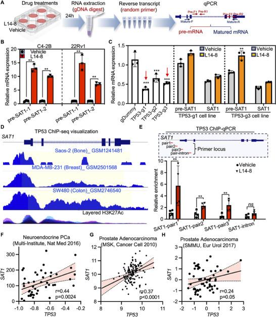
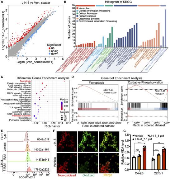
Androgen receptor signaling inhibitors (ARSIs) have demonstrated a survival benefit in metastatic prostate cancer. However, patients taking these agents inevitably acquire resistance and even develop neuroendocrine prostate cancer (NEPC), in which stage the AR signaling is inactive, and therapies are limited for these lethal cases. Therefore, developing novel treatments independent of the AR signaling pathway is urgently needed. Here it is reported that L14-8, a small molecule is derived and optimized from ezetimibe, a marketed drug primarily used for intestinal cholesterol and phytosterol absorption, significantly suppresses cell growth in advanced prostate cancer by inducing ferroptosis. Mechanistically, L14-8 binds to and promotes the ubiquitin-mediated PLK1 degradation, resulting in an increase of downstream TP53 protein phosphorylation, which is further enriched at the promoter of SAT1, a well-established ferroptosis inducer, and boosting SAT1 transcription thus triggers ferroptosis-mediated cancer cell death. Importantly, in vivo studies further demonstrate a potent anti-tumor efficacy of L14-8 without obvious toxicity. Overall, this study develops a novel small molecular engineered from ezetimibe for treating lethal prostate cancer in an AR-independent manner and provides mechanistic insights into its action by triggering PLK1-TP53-SAT1 axis-mediated ferroptosis in lethal PCa models independent of the AR signaling pathway.

摘要

雄激素受体信号抑制剂(ARSIs)已在转移性前列腺癌中显示出生存获益。然而,服用这些药物的患者不可避免地会产生耐药性,甚至发展为神经内分泌前列腺癌(NEPC),在此阶段雄激素受体信号是失活的,并且针对这些致命病例的治疗方法有限。因此,迫切需要开发独立于雄激素受体信号通路的新型治疗方法。在此报道,L14-8是一种从依泽替米贝衍生并优化而来的小分子,依泽替米贝是一种主要用于肠道胆固醇和植物甾醇吸收的上市药物,L14-8通过诱导铁死亡显著抑制晚期前列腺癌的细胞生长。从机制上讲,L14-8结合并促进泛素介导的PLK1降解,导致下游TP53蛋白磷酸化增加,其在SAT1(一种公认的铁死亡诱导剂)的启动子处进一步富集,并增强SAT1转录,从而触发铁死亡介导的癌细胞死亡。重要的是,体内研究进一步证明了L14-8具有强大的抗肿瘤功效且无明显毒性。总体而言,本研究开发了一种从依泽替米贝工程改造而来的新型小分子,以非雄激素受体依赖的方式治疗致命性前列腺癌,并通过在独立于雄激素受体信号通路的致命性前列腺癌模型中触发PLK1-TP53-SAT1轴介导的铁死亡,为其作用机制提供了见解。

https://cdn.ncbi.nlm.nih.gov/pmc/blobs/1821/12362806/63b743129b19/ADVS-12-e04192-g001.jpg

文献AI研究员

20分钟写一篇综述,助力文献阅读效率提升50倍。

立即体验

用中文搜PubMed

大模型驱动的PubMed中文搜索引擎

马上搜索

文档翻译

学术文献翻译模型,支持多种主流文档格式。

立即体验