Suppr超能文献

阐明谷氨酸棒杆菌对过氧化氢诱导的氧化应激的时间适应性机制。

Elucidating the Mechanism of Temporal Adaptation to Hydrogen Peroxide-Induced Oxidative Stress in Corynebacterium glutamicum.

作者信息

Yu Chang, Hu Wenjing, Li Xiaoyu, Lei Yu, Gao Dandan, Wang Meng, Zheng Ping, Zhu Yan, Sun Jibin

机构信息

Tianjin Institute of Industrial Biotechnology, Chinese Academy of Sciences, Tianjin, China.

University of Chinese Academy of Sciences, Beijing, China.

出版信息

Microb Biotechnol. 2025 Jun;18(6):e70170. doi: 10.1111/1751-7915.70170.

Abstract

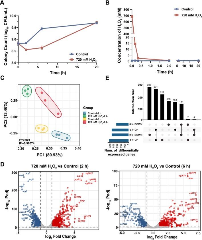
Corynebacterium glutamicum serves as a pivotal industrial chassis for biomanufacturing and an ideal model for studying the phylogenetically related pathogen Mycobacterium tuberculosis. Oxidative stress poses a critical challenge to microorganisms during aerobic industrial processes and immune cell-mediated antibacterial killing by perturbing cellular redox homeostasis, affecting central metabolism, and damaging the integrity of biomacromolecules. However, the intricate mechanisms underlying the dynamic defence of C. glutamicum, despite previous transcriptomic studies on acute and adaptive responses to oxidative stresses, remain largely unclear, hindering strain engineering for industrial applications and the development of effective antimicrobial treatments. In this study, the susceptibility of C. glutamicum to hydrogen peroxide (HO) was evaluated, and the inhibitory dynamics of HO were characterised through viable cell counting. RNA sequencing (RNA-seq) was employed to analyse gene expression changes after exposure to 720 mM HO. The treatment induced differential expression of 966 and 787 genes at 2 and 6 h, respectively, reflecting perturbations across a broad array of pathways, including (i) enhanced HO and peroxide scavenging, mycothiol biosynthesis, and iron chelation; (ii) repressed central metabolism and enhanced anaplerosis; (iii) elevated sulphur assimilation; (iv) altered amino acid biosynthesis; and (v) altered transcriptional regulation in response to oxidative stress. Further validation by overexpression of ahpD, cysN, and exogenous supplementation with l-methionine and l-cysteine significantly enhanced bacterial tolerance to HO. Overall, this study provides the most comprehensive analysis to date of temporal cellular adaptation to HO stress in C. glutamicum, establishing a foundation for future applications in both biomanufacturing and antimicrobial research.

摘要

谷氨酸棒杆菌是生物制造的关键工业底盘,也是研究系统发育相关病原体结核分枝杆菌的理想模型。在需氧工业过程中,氧化应激对微生物构成了严峻挑战,并且通过扰乱细胞氧化还原稳态、影响中心代谢以及破坏生物大分子的完整性,在免疫细胞介导的抗菌杀伤过程中也构成挑战。然而,尽管之前有过关于谷氨酸棒杆菌对氧化应激的急性和适应性反应的转录组学研究,但谷氨酸棒杆菌动态防御的复杂机制仍基本不清楚,这阻碍了其在工业应用中的菌株工程改造以及有效抗菌治疗方法的开发。在本研究中,评估了谷氨酸棒杆菌对过氧化氢(H₂O₂)的敏感性,并通过活菌计数表征了H₂O₂的抑制动力学。采用RNA测序(RNA-seq)分析暴露于720 mM H₂O₂后基因表达的变化。该处理分别在2小时和6小时诱导了966个和787个基因的差异表达,反映了广泛途径的扰动,包括:(i)增强的H₂O₂和过氧化物清除、硫醇生物合成以及铁螯合;(ii)受抑制的中心代谢和增强的回补反应;(iii)升高的硫同化作用;(iv)改变的氨基酸生物合成;以及(v)响应氧化应激的转录调控改变。通过过表达ahpD、cysN以及外源补充L-甲硫氨酸和L-半胱氨酸进行的进一步验证显著增强了细菌对H₂O₂的耐受性。总体而言,本研究提供了迄今为止对谷氨酸棒杆菌对H₂O₂应激的时间性细胞适应性最全面的分析,为其在生物制造和抗菌研究中的未来应用奠定了基础。

https://cdn.ncbi.nlm.nih.gov/pmc/blobs/df8d/12179340/b574e5094ba1/MBT2-18-e70170-g003.jpg

文献AI研究员

20分钟写一篇综述,助力文献阅读效率提升50倍。

立即体验

用中文搜PubMed

大模型驱动的PubMed中文搜索引擎

马上搜索

文档翻译

学术文献翻译模型,支持多种主流文档格式。

立即体验