Suppr超能文献

循环肿瘤DNA中的个性化突变追踪可预测高危早期乳腺癌患者的复发情况。

Personalized mutation tracking in circulating-tumor DNA predicts recurrence in patients with high-risk early breast cancer.

作者信息

Nguyen Sao Trung, Nguyen Hoang Van-Anh, Nguyen Trieu Vu, Pham Thanh Huyen, Dinh Thi Cuc, Pham Dinh Hoang, Nguyen Ngoc, Vinh Dao Nguyen, Do Thanh Thuy Thi, Nguyen Duy Sinh, Nguyen Hoai-Nghia, Giang Hoa, Tu Lan N

机构信息

University of Medicine and Pharmacy, Ho Chi Minh city, Vietnam.

Medical Genetics Institute, Ho Chi Minh city, Vietnam.

出版信息

NPJ Breast Cancer. 2025 Jun 20;11(1):58. doi: 10.1038/s41523-025-00778-z.

Abstract

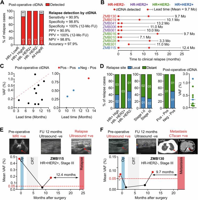
The clinical utilization of circulating tumor DNA (ctDNA) in breast cancer (BC) management is not well-defined. In this prospective study, 168 patients with early-stage BC were recruited, serial blood samples were collected before and after surgery. Tumor-informed ctDNA testing was performed, which sequenced tumors for 95 genes followed by bespoke mPCR to track 1-9 mutations in the plasma. ctDNA was detected before surgery in 14.6%, 40.0%, 83.8%, and 80.0% of HR+ low-risk, HR+ high-risk, HR-HER2+ and HR-HER2- patients, respectively. Pre-operative ctDNA positivity was significantly associated with decreased disease-free survival (DFS) (adjusted HR = 3.09, 95% CI 2.65-80.0, p = 0.001). After a median 26.6-month follow-up, 11 patients relapsed, and ctDNA at landmark time point 2-4 weeks after surgery was detected in 50.0% (5/10) of cases. Landmark ctDNA clearance was associated with significantly longer DFS (p = 0.0009) and positive ctDNA persistence after adjuvant therapy occurred in 36.4% (4/11) of stage-III patients. During surveillance, ctDNA detection had 90.9% sensitivity and 98.8% specificity to predict recurrence, and median lead time of 9.7 months. Patients with detected ctDNA had shorter DFS than those with undetectable ctDNA (adjusted HR = 207.05, 95% CI 41.38- > 1000, p = 0.001). Therefore, ctDNA status both before and after surgery could help stratify recurrence risk for BC patients.

摘要

循环肿瘤DNA(ctDNA)在乳腺癌(BC)管理中的临床应用尚不明确。在这项前瞻性研究中,招募了168例早期BC患者,在手术前后采集系列血样。进行了肿瘤知情ctDNA检测,对肿瘤的95个基因进行测序,随后进行定制的mPCR以追踪血浆中的1-9个突变。术前在HR+低风险、HR+高风险、HR-HER2+和HR-HER2-患者中检测到ctDNA的比例分别为14.6%、40.0%、83.8%和80.0%。术前ctDNA阳性与无病生存期(DFS)降低显著相关(调整后HR = 3.09,95%CI 2.65 - 80.0,p = 0.001)。经过中位26.6个月的随访,11例患者复发,在术后2 - 4周的标志性时间点,50.0%(5/10)的病例检测到ctDNA。标志性ctDNA清除与显著更长的DFS相关(p = 0.0009),III期患者中36.4%(4/11)在辅助治疗后出现ctDNA持续阳性。在监测期间,ctDNA检测预测复发的敏感性为90.9%,特异性为98.8%,中位提前期为9.7个月。检测到ctDNA的患者的DFS短于未检测到ctDNA的患者(调整后HR = 207.05,95%CI 41.38 - >1000,p = 0.001)。因此,手术前后的ctDNA状态有助于对BC患者的复发风险进行分层。

https://cdn.ncbi.nlm.nih.gov/pmc/blobs/fd13/12181414/aa7307ea9377/41523_2025_778_Fig1_HTML.jpg

文献AI研究员

20分钟写一篇综述,助力文献阅读效率提升50倍。

立即体验

用中文搜PubMed

大模型驱动的PubMed中文搜索引擎

马上搜索

文档翻译

学术文献翻译模型,支持多种主流文档格式。

立即体验