Suppr超能文献

柯萨奇病毒B3诱导的病毒性心肌炎中N6-甲基腺苷RNA甲基化组差异的综合分析及RBM15B抗凋亡作用的鉴定

Comprehensive Analysis of Differences in N6-Methyladenosine RNA Methylation Groups in CVB3-Induced Viral Myocarditis and Identification of the Anti-Apoptotic Role of RBM15B.

作者信息

Hu Yanan, Lin Jiahui, Yi Lu, Cheng Sha, You Gao, Chang Huan, Liu Hanmin, Yang Zuocheng, Chen Shuyue

机构信息

Department of Pediatric Pulmonology and Immunology, West China Second University Hospital, Sichuan University, Chengdu, 610041, People's Republic of China.

Key Laboratory of Birth Defects and Related Diseases of Women and Children (Sichuan University), Ministry of Education, Chengdu, 610041, People's Republic of China.

出版信息

J Inflamm Res. 2025 Jun 17;18:7933-7949. doi: 10.2147/JIR.S503823. eCollection 2025.

Abstract

BACKGROUND

Viral myocarditis (VMC) is a leading cause of sudden cardiac death in children and young adults, with Coxsackievirus B3 (CVB3) identified as the primary viral pathogen responsible. N-methyladenosine (mA), the most abundant and reversible RNA methylation modification in mammals, plays a pivotal role in regulating numerous biological processes. However, the potential effects of CVB3 infection on mA methylation within the myocardium remain unexplored. In this study, we investigated alterations in global RNA mA methylation levels during CVB3 infection using both in vitro and in vivo models, and further examined the regulatory role of the mA methyltransferase RBM15B in vitro.

METHODS

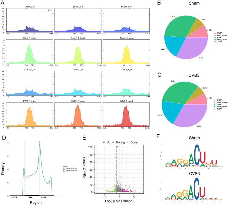
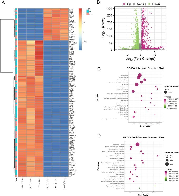
First, the total quantity of m6A was quantified in Balb/c mice and HL-1 cells with CVB3 infection via mA dot blot analysis. Subsequently, mA methylation sequencing (MeRIP-seq) and RNA sequencing (RNA-seq) were performed on cell model, while RNA-seq was conducted on animal tissues. We further analyzed the expression of mA regulatory genes and their involvement in key pathways linked to VMC pathogenesis to elucidate underlying mechanisms. Given the pronounced expression of RBM15B in vitro, we knocked down RBM15B and assessed its regulatory effects on CVB3-infected HL-1 cells using Western blotting, viral plaque assays, and Calcein AM/PI double staining.

RESULTS

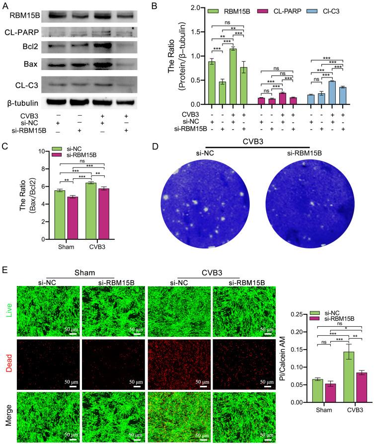
Quantitative mA analysis revealed elevated mA modification levels in CVB3 infection group. MeRIP-seq identified 327 significantly altered mA peaks (116 upregulated, 211 downregulated). RNA-seq detected 1,597 upregulated and 2,942 downregulated mRNAs. Integrated analysis of MeRIP-seq and RNA-seq identified 38 hypermethylated-upregulated, 23 hypermethylated-downregulated, 65 hypomethylated-downregulated, and 13 hypomethylated-upregulated genes. GO and KEGG pathway analyses of these differentially methylated genes highlighted their roles in broad biological functions. Furthermore, qRT-PCR validation of mice RNA-seq data confirmed significant differences in four key genes (, and ), along with altered expression of mA regulators (, and ), with showing the most pronounced changes. RBM15B knockdown in HL-1 cells reduced CVB3 replication (viral plaque assay) and attenuated apoptosis induced by CVB3 infection (Calcein AM/PI staining and Western blotting).

CONCLUSION

These findings establish a foundation for exploring the role of mA methylation in CVB3-associated VMC and may provide novel therapeutic insights for managing CVB3-induced viral myocarditis.

摘要

背景

病毒性心肌炎(VMC)是儿童和青年人心源性猝死的主要原因,柯萨奇病毒B3(CVB3)被确定为主要致病病毒病原体。N - 甲基腺苷(mA)是哺乳动物中最丰富且可逆的RNA甲基化修饰,在调节众多生物学过程中起关键作用。然而,CVB3感染对心肌内mA甲基化的潜在影响仍未得到探索。在本研究中,我们使用体外和体内模型研究了CVB3感染期间整体RNA mA甲基化水平的变化,并在体外进一步研究了mA甲基转移酶RBM15B的调节作用。

方法

首先,通过mA斑点印迹分析对感染CVB3的Balb / c小鼠和HL - 1细胞中的m6A总量进行定量。随后,对细胞模型进行mA甲基化测序(MeRIP - seq)和RNA测序(RNA - seq),同时对动物组织进行RNA - seq。我们进一步分析了mA调节基因的表达及其在与VMC发病机制相关的关键途径中的参与情况,以阐明潜在机制。鉴于RBM15B在体外的显著表达,我们敲低RBM15B,并使用蛋白质免疫印迹、病毒蚀斑试验和钙黄绿素AM/PI双染色评估其对CVB3感染的HL - 1细胞的调节作用。

结果

定量mA分析显示CVB3感染组的mA修饰水平升高。MeRIP - seq鉴定出327个显著改变的mA峰(116个上调,211个下调)。RNA - seq检测到1597个上调和2942个下调的mRNA。MeRIP - seq和RNA - seq的综合分析鉴定出38个高甲基化上调、23个高甲基化下调、65个低甲基化下调和13个低甲基化上调基因。对这些差异甲基化基因的GO和KEGG通路分析突出了它们在广泛生物学功能中的作用。此外,对小鼠RNA - seq数据的qRT - PCR验证证实了四个关键基因(、和)存在显著差异,以及mA调节因子(、和)的表达改变,其中变化最为明显。HL - 1细胞中RBM15B的敲低减少了CVB3复制(病毒蚀斑试验),并减轻了CVB3感染诱导的细胞凋亡(钙黄绿素AM/PI染色和蛋白质免疫印迹)。

结论

这些发现为探索mA甲基化在CVB3相关VMC中的作用奠定了基础,并可能为治疗CVB3诱导的病毒性心肌炎提供新的治疗思路。

https://cdn.ncbi.nlm.nih.gov/pmc/blobs/793c/12182079/41028bc04041/JIR-18-7933-g0001.jpg

文献AI研究员

20分钟写一篇综述,助力文献阅读效率提升50倍。

立即体验

用中文搜PubMed

大模型驱动的PubMed中文搜索引擎

马上搜索

文档翻译

学术文献翻译模型,支持多种主流文档格式。

立即体验