Suppr超能文献

亚种双丙酮-O:一种用于改善高脂饮食诱导的肥胖小鼠模型中代谢紊乱的潜在治疗剂。

subsp. dipro-O: a potential therapeutic agent for ameliorating metabolic disorders in high-fat diet-induced obesity mouse model.

作者信息

Xu Ning, Luo Jiang, Chen Weiyang, Xiang Weiwei, Zhai Yue, Jiang Wei, Wu Junlin, Hao Yanqing, Chen Meiru, Yu Qinghua

机构信息

Laboratory of Microbiology, Immunology and Metabolism, Diprobio (Shanghai) Co., Ltd., Shanghai, China.

出版信息

Front Endocrinol (Lausanne). 2025 Jun 6;16:1519058. doi: 10.3389/fendo.2025.1519058. eCollection 2025.

Abstract

BACKGROUND

Excessive fat intake results in lipid metabolic disorders accompanied by inflammation and other complications. However, the effectiveness of drug interventions for metabolic disorders is not ideal, owing to their inherent limitations. Here, we introduce the probiotic subsp. dipro-O, which ameliorates metabolic disorders without any side effects.

METHOD

C57BL/6J mice were fed a 60% kcal high-fat diet (HFD) for eight weeks to induce obesity, and then dipro-O intervention was administered for nine weeks. Blood glucose, serum cholesterol, triglyceride, and high-density lipoprotein (HDL) levels were assessed, and liver sections were processed to evaluate fat accumulation.Intestinal barrier related gene and pro-inflammatory gene in colon were detected to analyze the ability of dipro-O in intestinal homeostasis remodeling and 16S rRNA sequencing was performed to assess the changes in intestinal microbial composition.

RESULT

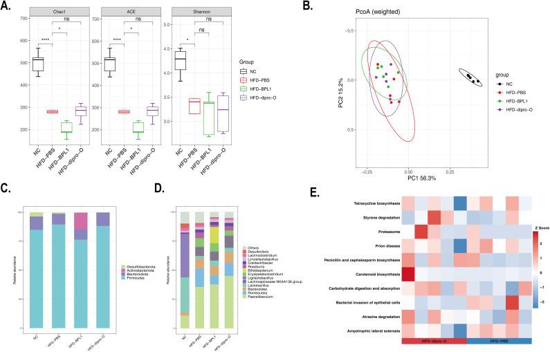
After eight weeks of obesity induction, probiotic interventions were initiated and lasted for 9 weeks. Compared to the HFD-PBS group, mice in the HFD-dipro-O group gained less body weight and showed a statistically significant improvement in blood glucose control. Similarly, serum cholesterol and triglyceride levels were significantly reduced, while serum HDL was elevated, and liver sections showed that dipro-O intervention decreased fat accumulation and injury levels in the liver. Functional enrichment analysis revealed that changes in the gut microbiota inhibited bacterial invasion of epithelial cells.

CONCLUSION

Dipro-O effectively reduced HFD-induced obesity by decreasing body weight gain, serum lipid marker levels, and liver fat accumulation. QPCR and 16S rRNA sequencing data indicated that dipro-O intervention promoted intestinal homeostasis maintenance. Taken together, these findings indicate that dipro-O has the potential to intervene in lipid disorders as an alternative to drug therapies.

摘要

背景

过量的脂肪摄入会导致脂质代谢紊乱,并伴有炎症和其他并发症。然而,由于药物干预存在固有限制,其对代谢紊乱的治疗效果并不理想。在此,我们引入了益生菌亚种双歧杆菌dipro - O,它能改善代谢紊乱且无任何副作用。

方法

给C57BL / 6J小鼠喂食60%千卡的高脂饮食(HFD)八周以诱导肥胖,然后进行dipro - O干预九周。评估血糖、血清胆固醇、甘油三酯和高密度脂蛋白(HDL)水平,并处理肝脏切片以评估脂肪堆积情况。检测结肠中与肠道屏障相关的基因和促炎基因,以分析dipro - O在肠道稳态重塑中的能力,并进行16S rRNA测序以评估肠道微生物组成的变化。

结果

在诱导肥胖八周后,开始进行益生菌干预并持续九周。与HFD - PBS组相比,HFD - dipro - O组的小鼠体重增加较少,血糖控制有统计学意义的显著改善。同样,血清胆固醇和甘油三酯水平显著降低,而血清HDL升高,肝脏切片显示dipro - O干预降低了肝脏中的脂肪堆积和损伤水平。功能富集分析表明,肠道微生物群的变化抑制了细菌对上皮细胞的侵袭。

结论

dipro - O通过降低体重增加、血清脂质标志物水平和肝脏脂肪堆积,有效减轻了HFD诱导的肥胖。QPCR和16S rRNA测序数据表明,dipro - O干预促进了肠道稳态的维持。综上所述,这些发现表明dipro - O有潜力作为药物治疗的替代方法来干预脂质紊乱。

https://cdn.ncbi.nlm.nih.gov/pmc/blobs/9342/12179985/8402bb85a3b6/fendo-16-1519058-g001.jpg

文献AI研究员

20分钟写一篇综述,助力文献阅读效率提升50倍。

立即体验

用中文搜PubMed

大模型驱动的PubMed中文搜索引擎

马上搜索

文档翻译

学术文献翻译模型,支持多种主流文档格式。

立即体验