Suppr超能文献

用于骨软骨再生中血管调节和界面整合的骨髓间充质干细胞-纳米纤维微载体复合物模型

BMSC-NFMC Model for Vascular Regulation and Interface Integration in Osteochondral Regeneration.

作者信息

Zhou Qian, Hou Mengjie, Bai Baoshuai, Zhang Yiwu, Shen Yiwei, Jia Zenghui, Guo Yongqiang, Zhou Guangdong, Liang Xiaoqin

机构信息

Plastic Surgery Institute, Shandong Second Medical University, Weifang, Shandong, 261053, P. R. China.

Department of Plastic and Reconstructive Surgery, Shanghai Key Laboratory of Tissue Engineering, Shanghai Ninth People's Hospital, Shanghai Jiao Tong University School of Medicine, Shanghai, 200011, China.

出版信息

Adv Sci (Weinh). 2025 Sep;12(33):e05222. doi: 10.1002/advs.202505222. Epub 2025 Jun 23.

Abstract

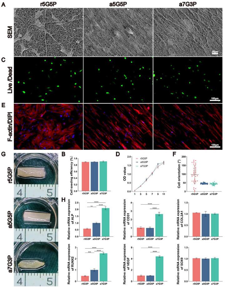
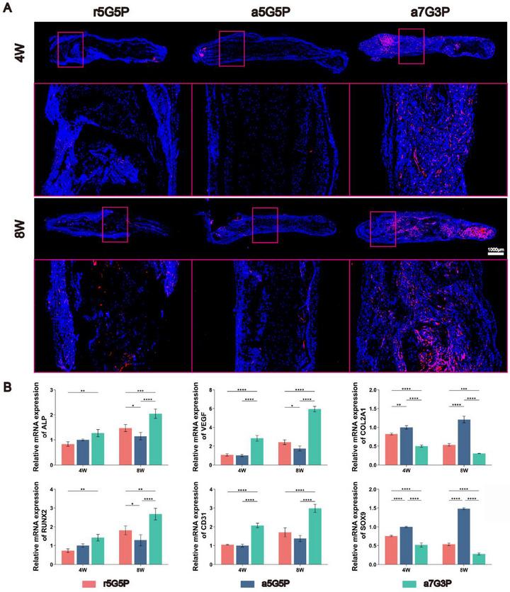
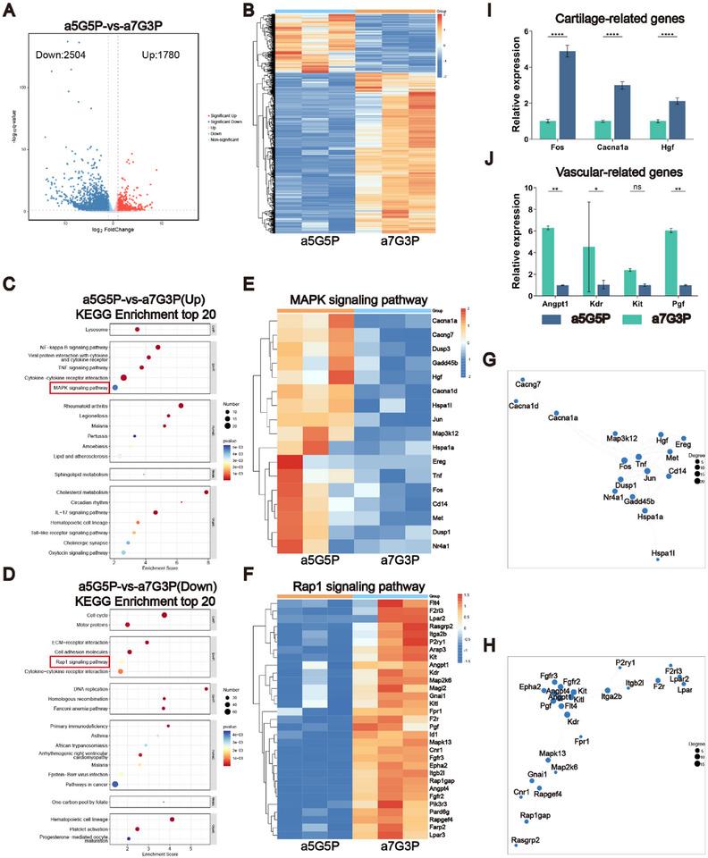
The core challenge in osteochondral tissue engineering is achieving the dual objectives of precise vascularization regulation and effective interface integration. Current tissue-engineering strategies have limitations in addressing these challenges. This study has regulated BMSC differentiation by optimizing the GT/PCL ratio and topological structure of nanofibrous materials, systematically comparing three different materials (r5G5P, a5G5P, and a7G3P), and employing a "rolling and folding" method in order to construct BMSC-NFMC composite structures. This approach achieves effective vascular isolation between the bone and cartilage layers. After implantation in nude mice, the a5G5P group exhibits distinct natural osteochondral tissue structural characteristics, which become more stable after 8 weeks of in vivo culture. Transcriptome sequencing analysis reveals that under ischemic conditions, the a5G5P group effectively regulates cartilage formation by inhibiting the Rap1 pathway and subsequently activating the ERK pathway. In rabbit articular osteochondral defect repair experiments, the a5G5P group successfully regenerates complete articular osteochondral structures similar to those of the adjacent natural tissues. The BMSC-NFMC structure can be used for both local and long-segment osteochondral defect repair, providing broader possibilities for clinical applications.

摘要

骨软骨组织工程的核心挑战在于实现精确的血管化调控和有效的界面整合这两个目标。当前的组织工程策略在应对这些挑战方面存在局限性。本研究通过优化纳米纤维材料的GT/PCL比例和拓扑结构来调控骨髓间充质干细胞(BMSC)的分化,系统比较了三种不同材料(r5G5P、a5G5P和a7G3P),并采用“滚动折叠”方法构建BMSC-纳米纤维微载体复合结构。这种方法实现了骨层和软骨层之间有效的血管隔离。将其植入裸鼠后,a5G5P组呈现出明显的天然骨软骨组织结构特征,在体内培养8周后变得更加稳定。转录组测序分析表明,在缺血条件下,a5G5P组通过抑制Rap1通路并随后激活ERK通路来有效调控软骨形成。在兔关节骨软骨缺损修复实验中,a5G5P组成功再生出与相邻天然组织相似的完整关节骨软骨结构。BMSC-纳米纤维微载体复合结构可用于局部和长节段骨软骨缺损修复,为临床应用提供了更广阔的可能性。

https://cdn.ncbi.nlm.nih.gov/pmc/blobs/87eb/12412503/efabbb19da98/ADVS-12-e05222-g004.jpg

文献AI研究员

20分钟写一篇综述,助力文献阅读效率提升50倍。

立即体验

用中文搜PubMed

大模型驱动的PubMed中文搜索引擎

马上搜索

文档翻译

学术文献翻译模型,支持多种主流文档格式。

立即体验