Suppr超能文献

多核巨细胞是卵巢衰老的标志,具有独特的免疫和降解相关分子特征。

Multinucleated giant cells are hallmarks of ovarian aging with unique immune and degradation-associated molecular signatures.

作者信息

Converse Aubrey, Perry Madeline J, Dipali Shweta S, Isola Jose V V, Kelly Emmett B, Varberg Joseph M, Zelinski Mary B, Stout Michael B, Pritchard Michele T, Duncan Francesca E

机构信息

Department of Obstetrics and Gynecology, Feinberg School of Medicine, Northwestern University, Chicago, Illinois, United States of America.

Aging & Metabolism Research Program, Oklahoma Medical Research Foundation, Oklahoma City, Oklahoma, United States of America.

出版信息

PLoS Biol. 2025 Jun 23;23(6):e3003204. doi: 10.1371/journal.pbio.3003204. eCollection 2025 Jun.

Abstract

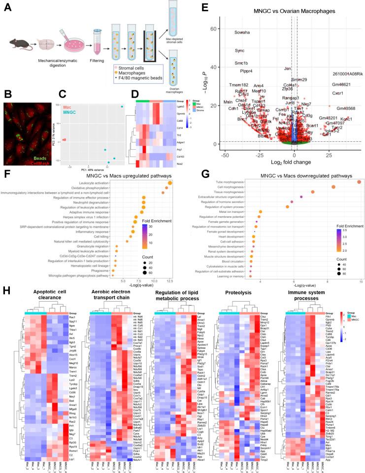
The ovary is one of the first organs to exhibit signs of aging, characterized by reduced tissue function, chronic inflammation, and fibrosis. Multinucleated giant cells (MNGCs), formed by macrophage fusion, typically occur in chronic immune pathologies, including infectious and non-infectious granulomas and the foreign body response, but are also observed in the aging ovary. The function and consequence of ovarian MNGCs remain unknown as their biological activity is highly context-dependent, and their large size has limited their isolation and analysis through technologies such as single-cell RNA sequencing. In this study, we define ovarian MNGCs through a deep analysis of their presence across age and species using advanced imaging technologies as well as their unique transcriptome using laser capture microdissection. MNGCs form complex interconnected networks that increase with age in both mouse and nonhuman primate ovaries. MNGCs are characterized by high Gpnmb expression, a putative marker of ovarian and non-ovarian MNGCs. Pathway analysis highlighted functions in apoptotic cell clearance, lipid metabolism, proteolysis, immune processes, and increased oxidative phosphorylation and antioxidant activity. Thus, MNGCs have signatures related to degradative processes, immune function, and high metabolic activity. These processes were enriched in MNGCs compared to primary ovarian macrophages, suggesting discrete functionality. MNGCs express CD4 and colocalize with T-cells, which were enriched in regions of MNGCs, indicative of a close interaction between these immune cell types. These findings implicate MNGCs in modulation of the ovarian immune landscape during aging given their high penetrance and unique molecular signature that supports degradative and immune functions.

摘要

卵巢是最早出现衰老迹象的器官之一,其特征为组织功能减退、慢性炎症和纤维化。由巨噬细胞融合形成的多核巨细胞(MNGC)通常出现在慢性免疫病理状态中,包括感染性和非感染性肉芽肿以及异物反应,但在衰老的卵巢中也能观察到。卵巢MNGC的功能和后果尚不清楚,因为它们的生物活性高度依赖于环境,而且其体积较大限制了通过单细胞RNA测序等技术对其进行分离和分析。在本研究中,我们通过先进成像技术深入分析不同年龄和物种中MNGC的存在情况,并利用激光捕获显微切割技术分析其独特的转录组,从而对卵巢MNGC进行定义。MNGC在小鼠和非人灵长类动物卵巢中均形成复杂的相互连接网络,且随着年龄增长而增加。MNGC的特征是高表达Gpnmb,这是卵巢和非卵巢MNGC的一个假定标志物。通路分析突出了其在凋亡细胞清除、脂质代谢、蛋白水解、免疫过程以及增加氧化磷酸化和抗氧化活性方面的功能。因此,MNGC具有与降解过程、免疫功能和高代谢活性相关的特征。与原发性卵巢巨噬细胞相比,这些过程在MNGC中更为富集,表明其具有独特的功能。MNGC表达CD4并与T细胞共定位,T细胞在MNGC区域富集,表明这些免疫细胞类型之间存在密切相互作用。鉴于其高发生率和支持降解及免疫功能的独特分子特征,这些发现表明MNGC在衰老过程中对卵巢免疫格局的调节中发挥作用。

https://cdn.ncbi.nlm.nih.gov/pmc/blobs/3acb/12185119/35cdf39b0904/pbio.3003204.g001.jpg

文献AI研究员

20分钟写一篇综述,助力文献阅读效率提升50倍。

立即体验

用中文搜PubMed

大模型驱动的PubMed中文搜索引擎

马上搜索

文档翻译

学术文献翻译模型,支持多种主流文档格式。

立即体验