Suppr超能文献

衣康酸和肥胖相关激素促进肿瘤进展——早发性结肠癌代谢功能障碍的新见解。

Itaconate and obesity-related hormones promote tumor progression - new insights on metabolic dysfunction in early-onset colon cancer.

作者信息

Scheurlen Katharina M, Hallion Jacob, Snook Dylan L, MacLeod Anne, Beal Robert J, Parks Mary A, Littlefield Andrew B, Hiken Eliah, Billeter Adrian T, Bensen Jeannette, Gaskins Jeremy T, Chariker Julia, Rouchka Eric C, Galandiuk Susan

机构信息

Digestive Surgery Research Laboratory, Price Institute of Surgical Research, The Hiram C. Polk, Jr., MD Department of Surgery, University of Louisville, Louisville, KY, United States.

Department of Visceral Surgery, Clarunis-University Digestive Healthcare Center, St. Claraspital and University Hospital Basel, Basel, Switzerland.

出版信息

Front Immunol. 2025 Jun 9;16:1572985. doi: 10.3389/fimmu.2025.1572985. eCollection 2025.

Abstract

INTRODUCTION

Obesity is a strong risk factor for early-onset colon cancer (EOCC) and is associated with chronic inflammation largely mediated by macrophages. The macrophage-specific metabolite itaconate promotes growth in several types of cancer; however, its role in colon cancer (CC) is unknown. Here, we investigate a tumor promoting link between obesity-related hormones and itaconate within the NOTCH4-GATA4-IRG1 pathway in EOCC.

METHODS

Patient tissue (n=20) was obtained and qRT-PCR, ELISA, and mass spectrometry were performed to evaluate expression (Human Immune-Responsive Gene 1, encoding ACOD1), ACOD1 expression (Cis-aconitate decarboxylase 1, enzyme producing itaconate), and itaconate concentration in human CC versus EOCC. RNA sequencing data from 5 sources in the USA and Europe were obtained to perform -related differential expression analysis (n=178), -related survival analysis (n=185), and differential expression analysis and survival analysis related to genes of the NOTCH4-GATA4-IRG1 pathway (n=371). Furthermore, tumor versus normal colon was compared and the interaction of tissue with sex, age, and body mass index (BMI) was investigated. A coculture model using two CC cell lines (HT-29 and SW480) and THP-1 cell line-derived M0 and M2-like macrophages was used to evaluate NOTCH4-GATA4-IRG1 pathway-related gene expression following treatment with obesity-related hormones (leptin, adiponectin) and itaconate derivatives.

RESULTS

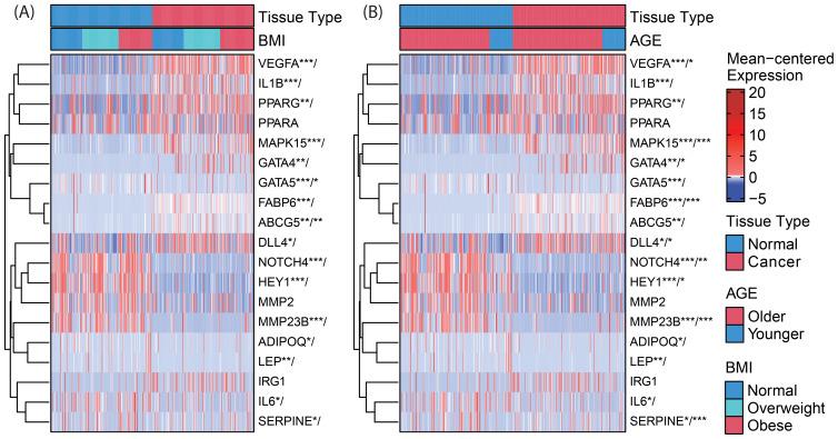
Both ACOD1 and expression were elevated in human CC tissue compared to adjacent normal colon tissue. Normal colon itaconate levels were higher in EOCC patients compared to that in older patients. Plasma itaconate levels in CC patients correlated with their BMI. Survival was decreased in -positive stage IV CC. -associated gene expression within the NOTCH4-GATA4-IRG1 pathway differed in CC versus normal colon tissue: , , , and upregulation was associated with EOCC, while and were downregulated in CCs and associated with higher BMI. Adiponectin and leptin treatment of macrophages cocultured with CC cells increased expression.

DISCUSSION

Obesity-related hormones can increase itaconate production in M2-like macrophages. expression and the NOTCH4-GATA4-IRG1 pathway are associated with EOCC, BMI, and patient survival. As a macrophage metabolite affecting inflammation, itaconate may have a particular immunotherapeutic role in patients with EOCC.

摘要

引言

肥胖是早发性结肠癌(EOCC)的一个重要危险因素,并且与主要由巨噬细胞介导的慢性炎症相关。巨噬细胞特异性代谢物衣康酸可促进多种癌症的生长;然而,其在结肠癌(CC)中的作用尚不清楚。在此,我们研究了肥胖相关激素与衣康酸在EOCC的NOTCH4 - GATA4 - IRG1通路中的促肿瘤联系。

方法

获取患者组织(n = 20),并进行qRT - PCR、ELISA和质谱分析,以评估人类CC与EOCC中ACOD1表达(编码ACOD1的人类免疫反应基因1)、ACOD1表达(顺乌头酸脱羧酶1,产生衣康酸的酶)和衣康酸浓度。获取来自美国和欧洲5个来源的RNA测序数据,以进行相关差异表达分析(n = 178)、相关生存分析(n = 185)以及与NOTCH4 - GATA4 - IRG1通路基因相关的差异表达分析和生存分析(n = 371)。此外,比较肿瘤组织与正常结肠组织,并研究组织与性别、年龄和体重指数(BMI)的相互作用。使用一种共培养模型,该模型包含两种CC细胞系(HT - 29和SW480)以及THP - 1细胞系衍生的M0和M2样巨噬细胞,以评估在用肥胖相关激素(瘦素、脂联素)和衣康酸衍生物处理后NOTCH4 - GATA4 - IRG1通路相关基因的表达。

结果

与相邻正常结肠组织相比,人类CC组织中ACOD1和的表达均升高。与老年患者相比,EOCC患者正常结肠中的衣康酸水平更高。CC患者的血浆衣康酸水平与其BMI相关。IV期CC阳性患者的生存率降低。NOTCH4 - GATA4 - IRG1通路内与相关的基因表达在CC组织与正常结肠组织中存在差异:、、和的上调与EOCC相关,而和在CC中下调且与较高的BMI相关。用脂联素和瘦素处理与CC细胞共培养的巨噬细胞可增加表达。

讨论

肥胖相关激素可增加M2样巨噬细胞中衣康酸的产生。ACOD + 1表达和NOTCH4 - GATA4 - IRG1通路与EOCC、BMI和患者生存率相关。作为一种影响炎症的巨噬细胞代谢物,衣康酸可能在EOCC患者中具有特殊的免疫治疗作用。

https://cdn.ncbi.nlm.nih.gov/pmc/blobs/259d/12183228/97c402b3b2ad/fimmu-16-1572985-g001.jpg

文献AI研究员

20分钟写一篇综述,助力文献阅读效率提升50倍。

立即体验

用中文搜PubMed

大模型驱动的PubMed中文搜索引擎

马上搜索

文档翻译

学术文献翻译模型,支持多种主流文档格式。

立即体验