Suppr超能文献

脂质组学网络分析揭示淀粉样β蛋白诱导5xFAD小鼠皮质和海马体中的溶酶体脂质积累。

Lipidomic Network Analysis Reveals Amyloid-β-Induced Lysosomal Lipid Accumulation in the Cortex and Hippocampus of 5xFAD Mice.

作者信息

Cha Yun Jae, Kim Young-Kwang, Lim Yun Ji, Kim Chan Ho, Park Se Eun, Kang Yun Pyo, Shin Min-Kyoo

机构信息

College of Pharmacy and Research Institute of Pharmaceutical Sciences, Seoul National University, Seoul 08826, Republic of Korea.

Laboratory of Neurodegenerative Diseases, College of Pharmacy, Seoul National University, Seoul 08826, Republic of Korea.

出版信息

J Proteome Res. 2025 Jul 4;24(7):3389-3398. doi: 10.1021/acs.jproteome.4c01133. Epub 2025 Jun 24.

Abstract

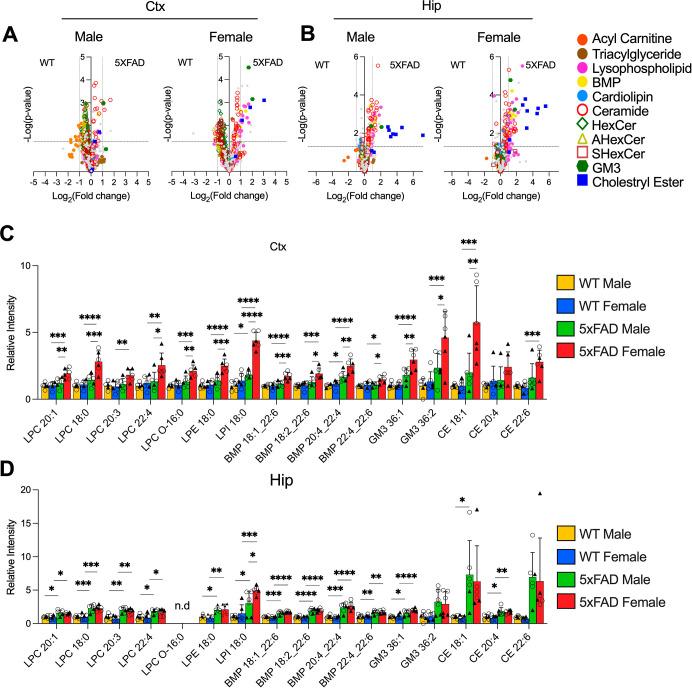
The 5xFAD mouse model serves as a valuable experimental system for investigating Alzheimer's disease (AD), specifically amyloid-beta (Aβ)-induced AD pathology. In this study, we explored temporal, regional, and sex-specific alternations in the lipidome within the cortex and hippocampus of 5xFAD mice. Our results revealed that lipid alternations become more pronounced with the progression of Aβ pathology in the cerebral cortex and hippocampus. These lipid changes were also more significant in the female mice, which exhibited more severe Aβ pathology than male mice. Through lipid network analysis, we identified AD-specific lipid coexpression network modules in both brain regions, marked by enriched lysosomal lipids such as BMP and GM3. Notably, this lipid profile was also observed in microglia cells overexpressing the Swedish mutant form of Aβ precursor protein (APPswe). Given the critical role of BMP in lysosomal lipid and membrane degradation, and the observed enhancement of GM3 accumulation under lysosomal inhibition in APPswe-transfected microglial cells, these findings suggest that Aβ-mediated microglial lysosomal dysfunction may contribute to AD progression. Overall, we discovered a previously unrecognized role of Aβ in dysregulating lysosomal lipid metabolism and highlighted the utility of lipidomics and network analysis as complementary approaches for elucidating disease mechanisms.

摘要

5xFAD小鼠模型是研究阿尔茨海默病(AD),特别是β-淀粉样蛋白(Aβ)诱导的AD病理的宝贵实验系统。在本研究中,我们探究了5xFAD小鼠大脑皮层和海马体脂质组的时间、区域和性别特异性变化。我们的结果显示,随着大脑皮层和海马体中Aβ病理的进展,脂质变化变得更加明显。这些脂质变化在雌性小鼠中也更为显著,雌性小鼠表现出比雄性小鼠更严重的Aβ病理。通过脂质网络分析,我们在两个脑区中都鉴定出了AD特异性脂质共表达网络模块,其特征是富含溶酶体脂质,如BMP和GM3。值得注意的是,在过表达瑞典突变形式的Aβ前体蛋白(APPswe)的小胶质细胞中也观察到了这种脂质谱。鉴于BMP在溶酶体脂质和膜降解中的关键作用,以及在APPswe转染的小胶质细胞中溶酶体抑制下GM3积累的增强,这些发现表明Aβ介导的小胶质细胞溶酶体功能障碍可能导致AD进展。总体而言,我们发现了Aβ在调节溶酶体脂质代谢方面以前未被认识的作用,并强调了脂质组学和网络分析作为阐明疾病机制的互补方法的实用性。

https://cdn.ncbi.nlm.nih.gov/pmc/blobs/ec09/12235686/73e53278aa1b/pr4c01133_0001.jpg

文献AI研究员

20分钟写一篇综述,助力文献阅读效率提升50倍。

立即体验

用中文搜PubMed

大模型驱动的PubMed中文搜索引擎

马上搜索

文档翻译

学术文献翻译模型,支持多种主流文档格式。

立即体验