Suppr超能文献

对中国云南省蝙蝠肾脏进行的感染组分析揭示了与亨德拉病毒和尼帕病毒相关的新型亨尼帕病毒以及普遍存在的细菌和真核微生物。

Infectome analysis of bat kidneys from Yunnan province, China, reveals novel henipaviruses related to Hendra and Nipah viruses and prevalent bacterial and eukaryotic microbes.

作者信息

Kuang Guopeng, Yang Tian, Yang Weihong, Wang Jing, Pan Hong, Pan Yuanfei, Gou Qin-Yu, Wu Wei-Chen, Wang Juan, Yang Lifeng, Han Xi, Chen Yao-Qing, Eden John-Sebastian, Holmes Edward C, Shi Mang, Feng Yun

机构信息

Yunnan Provincial Key Laboratory for Zoonosis Control and Prevention, Yunnan Institute of Endemic Disease Control and Prevention, Kunming, China.

School of Public Health, Dali University, Dali, China.

出版信息

PLoS Pathog. 2025 Jun 24;21(6):e1013235. doi: 10.1371/journal.ppat.1013235. eCollection 2025 Jun.

Abstract

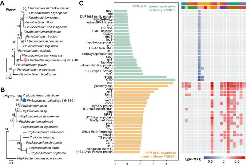
Bats are natural reservoirs for a wide range of microorganisms, including many notable zoonotic pathogens. However, the composition of the infectome (i.e., the collection of viral, bacterial and eukaryotic microorganisms) within bat kidneys remains poorly understood. To address this gap, we performed meta-transcriptomic sequencing on kidney tissues from 142 bats, spanning ten species sampled at five locations in Yunnan province, China. This analysis identified 22 viral species, including 20 novel viruses, two of which represented newly discovered henipaviruses closely related to the highly pathogenic Hendra and Nipah viruses. These henipaviruses were found in the kidneys of bats inhabiting an orchard near villages, raising concerns about potential fruit contamination via bat urine and transmission risks to livestock or humans. Additionally, we identified a novel protozoan parasite, tentatively named Klossiella yunnanensis, along with two highly abundant bacterial species, one of which is a newly discovered species-Flavobacterium yunnanensis. These findings broaden our understanding of the bat kidney infectome, underscore critical zoonotic threats, and highlight the need for comprehensive, full-spectrum microbial analyses of previously understudied organs to better assess spillover risks from bat populations.

摘要

蝙蝠是多种微生物的天然宿主,包括许多著名的人畜共患病原体。然而,蝙蝠肾脏内感染组(即病毒、细菌和真核微生物的集合)的组成仍知之甚少。为了填补这一空白,我们对来自142只蝙蝠的肾脏组织进行了宏转录组测序,这些蝙蝠涵盖了在中国云南省五个地点采样的十个物种。该分析鉴定出22种病毒,包括20种新型病毒,其中两种是新发现的与高致病性亨德拉病毒和尼帕病毒密切相关的亨尼帕病毒。这些亨尼帕病毒在栖息于村庄附近果园的蝙蝠肾脏中被发现,这引发了人们对蝙蝠尿液污染水果以及传播给牲畜或人类的潜在风险的担忧。此外,我们还鉴定出一种新型原生动物寄生虫,暂命名为云南克洛西艾美球虫,以及两种高丰度细菌物种,其中一种是新发现的物种——云南黄杆菌。这些发现拓宽了我们对蝙蝠肾脏感染组的认识,强调了关键的人畜共患病威胁,并突出了对以前研究较少的器官进行全面、全谱微生物分析以更好评估蝙蝠种群溢出风险的必要性。

https://cdn.ncbi.nlm.nih.gov/pmc/blobs/8a0c/12187171/77605967e276/ppat.1013235.g001.jpg

文献AI研究员

20分钟写一篇综述,助力文献阅读效率提升50倍。

立即体验

用中文搜PubMed

大模型驱动的PubMed中文搜索引擎

马上搜索

文档翻译

学术文献翻译模型,支持多种主流文档格式。

立即体验